dell latitude 5400 no display after dell logo

Collapse
X
 
  • Time
  • Show
Clear All
new posts
  • dqtech
    Badcaps
    • Jul 2018
    • 639
    • N/A

    #1

    dell latitude 5400 no display after dell logo

    i have issue with this laptop no display (do have backlight) after dell logo...but it only happen sometimes when turn on the laptop....when it hapen, i connect to hdmi and display is normal on external monitor....sometimes will give normal display....

    board number EDC41 LA-G892P Rev 1
    Attached Files
  • dqtech
    Badcaps
    • Jul 2018
    • 639
    • N/A

    #2
    here the video
    Attached Files

    Comment

    • mon2
      Badcaps Legend
      • Dec 2019
      • 14657
      • Canada

      #3
      Isn't there a hot key to make use of the external monitor? Check if your keyboard is working ok or maybe the key is stuck. If the external HDMI is working, disconnect it now and see if the internal display switches ON. Can you also apply a torch / flashlight onto the screen? Maybe a backlight fault?

      Comment

      • dqtech
        Badcaps
        • Jul 2018
        • 639
        • N/A

        #4
        Originally posted by mon2
        Isn't there a hot key to make use of the external monitor? Check if your keyboard is working ok or maybe the key is stuck. If the external HDMI is working, disconnect it now and see if the internal display switches ON. Can you also apply a torch / flashlight onto the screen? Maybe a backlight fault?
        keyboard working properly....after disconnect hdmi still no display on internal screen...when it happen i try apply a torch but cant see any display or desktop icon, only have backlight​

        Comment

        • mon2
          Badcaps Legend
          • Dec 2019
          • 14657
          • Canada

          #5
          Is the backlight off when in hdmi mode?

          Comment

          • dqtech
            Badcaps
            • Jul 2018
            • 639
            • N/A

            #6
            Originally posted by mon2
            Is the backlight off when in hdmi mode?
            no sir, backlight remain still....i try connect hdmi when internal display normal, they give both display on internal and external monitor

            Comment

            • dqtech
              Badcaps
              • Jul 2018
              • 639
              • N/A

              #7
              Hi , im still looking solution for this laptop

              Comment

              • mon2
                Badcaps Legend
                • Dec 2019
                • 14657
                • Canada

                #8
                Are you using the display port on the laptop?

                Review the voltage to ground of the CFG4 signal.

                See attached.

                Click image for larger version  Name:	cfg4.png Views:	0 Size:	32.8 KB ID:	3567881



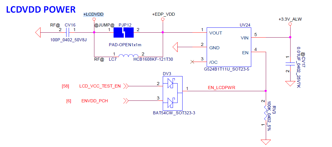
                Also interested in the voltage to ground of +LCDVDD power rail. There is a backlight power rail and then a LCD power rail. Each is separate.

                +LCDVDD is provided through a loadswitch UV24 which may be defective.

                Click image for larger version  Name:	UV24.png Views:	0 Size:	49.1 KB ID:	3567885

                Last edited by mon2; 02-09-2025, 10:03 AM.

                Comment

                Related Topics

                Collapse

                • TheQuentincc
                  Dell XPS 9300 (LA-H811P) internal display only shows Dell logo then nothing (everything else works)
                  by TheQuentincc
                  Hi,
                  I have a Dell XPS 9300 that's working perfectly fine with an external display plugged, from windows the internal display isn't detected. At boot I can see the Dell logo then when it should display the boot/bios or whatever the screen goes black (no backlight, no image using a flashlight). I tried unplugging everything on the motherboard except the eDP cable but it didn't helped (so it's not the lid sensor). LCDVDD/backlight power are powered down when this happen, PANEL_BKEN_EC and ENVDD_PCH are also down to 0v. It's weird, it almost feels like the motherboard is shutting down the display...
                  06-26-2025, 01:44 PM
                • Document Archive
                  DELL Latitude 5400 Chromebook 5000 Specification for Upgrade or Repair
                  by Document Archive
                  This specification for the DELL Latitude 5400 Chromebook can be useful for upgrading or repairing a laptop that is not working. As a community we are working through our specifications to add valuable data like the 5400 boardview and 5400 schematic. Our users have donated over 1 million documents which are being added to the site. This page will be updated soon with additional information. Alternatively you can request additional help from our users directly on the relevant badcaps forum. Please note that we offer no warranties that any specification, datasheet, or download for DELL Latitude 5400...
                  09-06-2024, 07:20 PM
                • Document Archive
                  DELL Latitude 5400 Chromebook 5000 Specification for Upgrade or Repair
                  by Document Archive
                  This specification for the DELL Latitude 5400 Chromebook can be useful for upgrading or repairing a laptop that is not working. As a community we are working through our specifications to add valuable data like the 5400 boardview and 5400 schematic. Our users have donated over 1 million documents which are being added to the site. This page will be updated soon with additional information. Alternatively you can request additional help from our users directly on the relevant badcaps forum. Please note that we offer no warranties that any specification, datasheet, or download for DELL Latitude 5400...
                  09-06-2024, 07:20 PM
                • Document Archive
                  DELL Latitude 5400 Notebook 5000 Specification for Upgrade or Repair
                  by Document Archive
                  This specification for the DELL Latitude 5400 Notebook can be useful for upgrading or repairing a laptop that is not working. As a community we are working through our specifications to add valuable data like the 5400 boardview and 5400 schematic. Our users have donated over 1 million documents which are being added to the site. This page will be updated soon with additional information. Alternatively you can request additional help from our users directly on the relevant badcaps forum. Please note that we offer no warranties that any specification, datasheet, or download for DELL Latitude 5400...
                  09-06-2024, 10:51 AM
                • Document Archive
                  DELL Latitude 5400 Notebook 5000 Specification for Upgrade or Repair
                  by Document Archive
                  This specification for the DELL Latitude 5400 Notebook can be useful for upgrading or repairing a laptop that is not working. As a community we are working through our specifications to add valuable data like the 5400 boardview and 5400 schematic. Our users have donated over 1 million documents which are being added to the site. This page will be updated soon with additional information. Alternatively you can request additional help from our users directly on the relevant badcaps forum. Please note that we offer no warranties that any specification, datasheet, or download for DELL Latitude 5400...
                  09-06-2024, 10:51 AM
                • Loading...
                • No more items.
                Working...