Hp 15 gaming laptop charging problem

Collapse
X
 
  • Time
  • Show
Clear All
new posts
  • ahmarzo
    Senior Member
    • Mar 2015
    • 173
    • india

    #1

    Hp 15 gaming laptop charging problem

    Have laptop motherboard la-f841p with charging problem in power on mode.the laptop charges in off condition but when powered on it goes on battery mode and stops charging and gate voltages of the first and second MOSFET goes to 0v.
    Here is the link to the boardview plz help https://www.badcaps.net/filedata/fetch?id=2132131 as I can't find the schematic anywhere.
  • Stevedb
    Stevedb
    • Feb 2018
    • 624
    • Belgium

    #2
    Hi is your adapter recognised in bios?

    Comment

    • mcplslg123
      Badcaps Legend
      • Jun 2015
      • 7262
      • india

      #3
      ADAPTER rating as per specs? If you use a underrated adapter,it wont work.
      Voltage on ADAPTER_ID?

      Comment

      • tomodachi
        Badcaps Veteran
        • Apr 2012
        • 610
        • Turkey

        #4
        Had exact same issue yesterday. Turned out to be a broken DC input jack pins were shorted inside(ID and 19V)
        Replaced it and problem solved.
        Last edited by tomodachi; 08-27-2024, 05:53 AM.

        Comment

        • mon2
          Badcaps Legend
          • Dec 2019
          • 14662
          • Canada

          #5
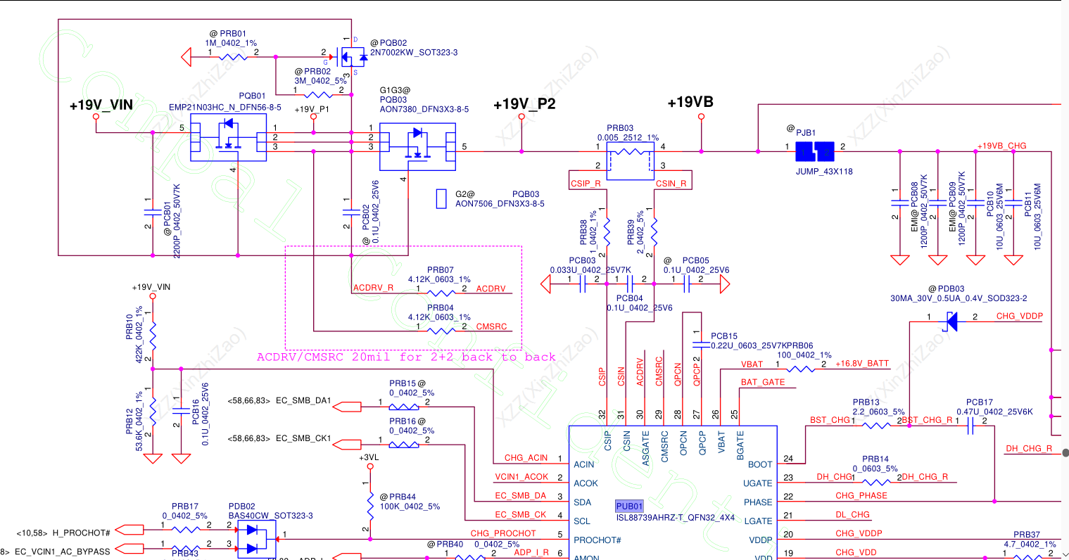
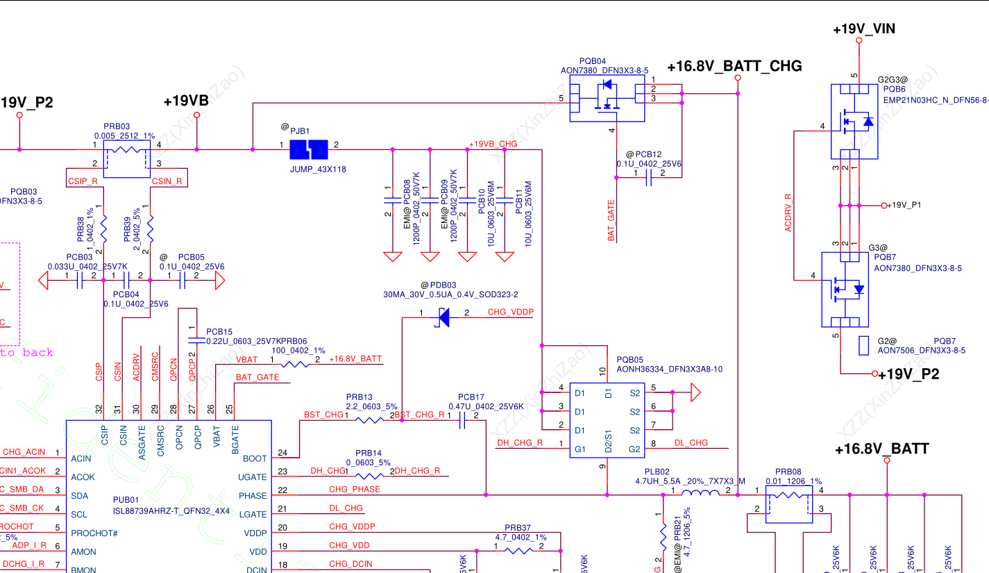
          Attached.

          Click image for larger version  Name:	charger1.png Views:	0 Size:	286.6 KB ID:	3337661

          Click image for larger version  Name:	charger2.png Views:	0 Size:	308.5 KB ID:	3337664

          Click image for larger version  Name:	charger3.png Views:	0 Size:	279.0 KB ID:	3337665

          Click image for larger version

Name:	charger4.png
Views:	154
Size:	251.8 KB
ID:	3337668

          Click image for larger version

Name:	charger5.png
Views:	156
Size:	239.7 KB
ID:	3337669
          Last edited by mon2; 08-27-2024, 06:42 AM.

          Comment

          • ahmarzo
            Senior Member
            • Mar 2015
            • 173
            • india

            #6
            thank you very much my problem got solved it as indeed adapter id problem i changed two 10k resistor on adapter id line and the laptop s charging fine now .thanks everybody

            Comment

            Related Topics

            Collapse

            Working...