Dell Latitude E5550 LA-A911P no complete power on !

Collapse
X
 
  • Time
  • Show
Clear All
new posts
  • lapfix
    Badcaps Legend
    • Mar 2020
    • 2764
    • my workshop

    #1

    Dell Latitude E5550 LA-A911P no complete power on !

    First the lap come witth a short to GND , it was a faulty capacitator : PC716

    After desoldered , the lap works fine...but after some tries not power on.

    Power supply reach 0.159amp for 1 minute than off...no short to GND at all coils .

    All the voltages at PM TABLE are finded , try another bios same behaviour !
    PS id is oK ; i try with an original charger same behaviour too...
    PQ700 a P-channel is ok , but his gate is not correct..0.001v...
    Pin 5/8 = 19v
    Pin1/3 = 19 v
    Pin 4 = 0.001v...not correct.

    Pu 800 =
    Pin 1 = 19v
    Pin 2 = 9v
    Pin 7 = 0.001v

    I try to bypass PU 800 by just desoldered and make a wire between pin 7 and GND...same behviour

    What to check else !

    https://www.badcaps.net/forum/troubl...911p-schematic
  • mon2
    Badcaps Legend
    • Dec 2019
    • 14662
    • Canada

    #2
    P-channel mosfet requires gate voltage to be lower than the voltage being passed through source / drain so 0 volts is OK to enable this component.

    Study the charger IC for clues.

    What is the voltage to ground of each of the following?

    ACDET
    ACOK
    REGN
    VCC (pin 28)
    ACN
    ACP

    Comment

    • lapfix
      Badcaps Legend
      • Mar 2020
      • 2764
      • my workshop

      #3
      Thank you my friend
      i find that regn is shorted..so i remplace the BQ..now i got :
      acdet = 2.950v
      acok = no stable..sometimes i got 5.4v at regn..than 3.2 v at acok..sometimes 0v at regn..0v at acok...i know for the voltage divider.. the 2 Résistance are ok.
      vcc = 19v
      Acn and acp =19v.

      no short at psid..but no volt too at pl3.
      after changing BQ..consumption is 0v.
      pq700 = 19v at gate..it must be from 0to 9v

      what to check else!



      Comment

      • mon2
        Badcaps Legend
        • Dec 2019
        • 14662
        • Canada

        #4
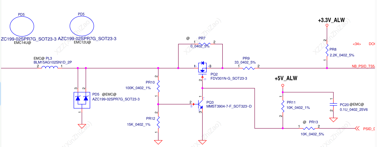
        What is the voltage to ground of PR9 - check both sides of this resistor.

        Remove all power. Check the resistance to ground of PL3.

        Check the resistance across PR9 resistor. This should be ~33R = 33 ohms.

        PQ2 may be defective. This is a common fault. First confirm that the PL3 side of the circuit is not shorted due to the TVS diodes @ PD5. If there is a low resistance to ground on the PL3 to ground then remove PD5 and check the resistance again.

        If the resistance is ok and you also see a voltage on PR9 then consider to bypass PQ2 but only for testing. Download the datasheet of this mosfet to study which pin is source / drain for the bypass testing. This mosfet is acting like an over voltage crowbar. If the power adapter voltage is too high, the gate pin will force this mosfet to power off. Best to replace PQ2 if the bypass test works for your case.

        Update: Confirm that you have a stable +3.3V_ALW rail.

        Click image for larger version  Name:	PSID.png Views:	0 Size:	105.9 KB ID:	3319724

        Comment

        Related Topics

        Collapse

        Working...