Dead Dell Inspiron 14r N4010 (Used to beeps 3 times but no longer do)

Collapse
This topic has been answered.
X
X
 
  • Time
  • Show
Clear All
new posts
  • tuankietkiet
    Member
    • May 2024
    • 29
    • Vietnam

    #1

    Dead Dell Inspiron 14r N4010 (Used to beeps 3 times but no longer do)

    When plugged in (no battery installed), the battery light on the motherboard lights up and then turn off. When powering on, the same and light and the power button also light up in a white color but no output on the display. It stayed like that for a few seconds before shutting down. I also seem to ruined a connector that connects to the WLAN, 2 USB and audio board, the same board also have a melted 2062A IC. I will post pictures in the reply section
  • Answer selected by tuankietkiet at 05-19-2024, 03:20 AM.
    tuankietkiet
    Member
    • May 2024
    • 29
    • Vietnam

    New 2062A mosfet arrived, soldered it to the wifi board and now the laptop POST'ed. I've fixed it. Thanks for all of your help. If anyone encounter similar issues, just post here, I'll help you out. Thank mcplslg123 and mon2 so much for helping me out.

    Comment

    • tuankietkiet
      Member
      • May 2024
      • 29
      • Vietnam

      #2

      Comment

      • mon2
        Badcaps Legend
        • Dec 2019
        • 14662
        • Canada

        #3
        Can you share the board # from the white silkscreen? Unable to locate the proper boardview / schematic for this model in my database. For sure the 8 pin SOIC looks to be defective and it should be replaced.

        Also, be sure to use the official Dell power adapter that is suitable to power this board. The adapter ID communication using the 1-wire interface must take place for the logic board to power up. This signal is inside the power adapter connector and often is called PS_ID in the schematics. This signal has caused faults in the past and should be investigated. Without this proper communication, the logic board cannot know the power rating of the attached power adapter.

        Comment

        • tuankietkiet
          Member
          • May 2024
          • 29
          • Vietnam

          #4
          Originally posted by mon2
          Can you share the board # from the white silkscreen? Unable to locate the proper boardview / schematic for this model in my database. For sure the 8 pin SOIC looks to be defective and it should be replaced.

          Also, be sure to use the official Dell power adapter that is suitable to power this board. The adapter ID communication using the 1-wire interface must take place for the logic board to power up. This signal is inside the power adapter connector and often is called PS_ID in the schematics. This signal has caused faults in the past and should be investigated. Without this proper communication, the logic board cannot know the power rating of the attached power adapter.
          Glad to have a Badcaps legend helping. The board's model is DA0UM8MB6E0 REV: E. I have the schematic and boardview files. The Dell charger is original and have been known to be good.

          https://www.badcaps.net/forum/troubl...97-da0um8mb6e0

          Comment

          • tuankietkiet
            Member
            • May 2024
            • 29
            • Vietnam

            #5
            Also forgot to mention, the mezzanine connectors seem to have 3 pins bent (I think it's GND). When reassambling the mainboard, the connector makes a weird noise. The laptop boots fine but 5 minutes later, it suddenly dies and never boot again.

            Comment

            • mon2
              Badcaps Legend
              • Dec 2019
              • 14662
              • Canada

              #6
              Is the 5 minute timeout to turn off consistent? Could this be some MDM lock on the unit?

              Did this unit function normally before?

              Comment

              • tuankietkiet
                Member
                • May 2024
                • 29
                • Vietnam

                #7
                Originally posted by mon2
                Is the 5 minute timeout to turn off consistent? Could this be some MDM lock on the unit?

                Did this unit function normally before?
                Sorry if I was taking too long to reply, it was night time here. The 5 mins turn off was the last time the unit POST'ed. The laptop suddenly shut down and never POST again, it also come with 3 beeps (which it no longer do)

                Comment

                • mon2
                  Badcaps Legend
                  • Dec 2019
                  • 14662
                  • Canada

                  #8
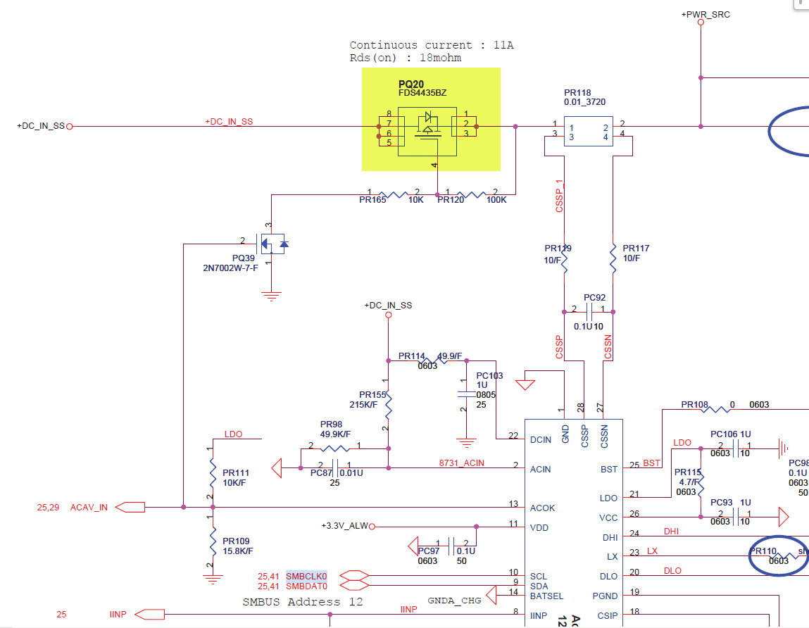
                  Carefully, measure the voltage to ground on each pin of the mosfet @ PQ20 (DCin mosfet).

                  Interested in the source (1-2-3); gate (4) and also the drain (5-6-7-8) voltage to ground measurements.

                  Click image for larger version

Name:	PQ20_DCin.png
Views:	181
Size:	107.0 KB
ID:	3269648


                  Also interested in the voltage to ground measurements for:

                  DOCK_PSID ; this is the 1-wire interface used by the power adapter & EC (8051 microcontroller) to extract the details of the power adapter (connector side)

                  PS_ID ; same signal but on the EC side of the interface

                  Comment

                  • tuankietkiet
                    Member
                    • May 2024
                    • 29
                    • Vietnam

                    #9
                    Idk if my measure method is correct: I DC jack unplugged, the black wire is touching the CMOS battery, the red wire is touching the pins
                    Pin 4: 2,2V
                    Pin 1,2,3: 2.5V
                    Pin 5,6,7,8: 3V
                    DOCK_PSID: All the point named DOCK_PSID have 2.7V
                    PS_ID: All pin have 3V

                    Comment

                    • mon2
                      Badcaps Legend
                      • Dec 2019
                      • 14662
                      • Canada

                      #10
                      DOCK_PSID: All the point named DOCK_PSID have 2.7V
                      PS_ID: All pin have 3V
                      These look to be ok at this time.

                      The mosfet readings do not look correct. Be sure the ground is any large metal piece on the board. As a suggestion, remove all power. Meter in DIODE mode. Short your meter probes and you will hear a tone beep.

                      Now connect one meter probe to a metal shield on the board. Other meter probe to a large copper plated hole on the PCB that you suspect to be ground. If you hear a tone beep then very likely, the hole is a ground pad.

                      After the above, configure the meter to DC volts mode (30v or higher since we may have 25V on the gate pin of the mosfet). Then proceed to carefully measure again.

                      If you truly have the above measurements, then the adapter may be defective or the main power rail is shorted. Let us check the main power rail.

                      Remove all power -> meter in resistance mode -> check the resistance to ground of the source pins (1-2-3). The source pin group is used to power the logic board. If this measurement is of a low resistance, then there is a short on the main power rail and this is likely causing the massive voltage drop from the adapter's ~19v to what you are measuring.

                      Post each measurement.​

                      Comment

                      • tuankietkiet
                        Member
                        • May 2024
                        • 29
                        • Vietnam

                        #11
                        Pin 1,2,3 have 20M Ohms so I dont think the MOSFET is shorted to the ground.
                        Pin 1,2,3,5,6,7,8: 19V
                        Pin 4: 1.7V

                        Comment

                        • mcplslg123
                          Badcaps Legend
                          • Jun 2015
                          • 7262
                          • india

                          #12
                          The 2062A mosfet should be removed first from the daughter card. Its a usb power mosfet. Only the usb port on daughter card wont work as long as its not replaced.

                          Comment

                          • tuankietkiet
                            Member
                            • May 2024
                            • 29
                            • Vietnam

                            #13
                            Originally posted by mcplslg123
                            The 2062A mosfet should be removed first from the daughter card. Its a usb power mosfet. Only the usb port on daughter card wont work as long as its not replaced.
                            I've ordered the mosfet. It will take a week to arrive though. I'll update on that once the mosfet arrives.

                            Comment

                            • tuankietkiet
                              Member
                              • May 2024
                              • 29
                              • Vietnam

                              #14
                              Originally posted by mon2

                              These look to be ok at this time.

                              The mosfet readings do not look correct. Be sure the ground is any large metal piece on the board. As a suggestion, remove all power. Meter in DIODE mode. Short your meter probes and you will hear a tone beep.

                              Now connect one meter probe to a metal shield on the board. Other meter probe to a large copper plated hole on the PCB that you suspect to be ground. If you hear a tone beep then very likely, the hole is a ground pad.

                              After the above, configure the meter to DC volts mode (30v or higher since we may have 25V on the gate pin of the mosfet). Then proceed to carefully measure again.

                              If you truly have the above measurements, then the adapter may be defective or the main power rail is shorted. Let us check the main power rail.

                              Remove all power -> meter in resistance mode -> check the resistance to ground of the source pins (1-2-3). The source pin group is used to power the logic board. If this measurement is of a low resistance, then there is a short on the main power rail and this is likely causing the massive voltage drop from the adapter's ~19v to what you are measuring.

                              Post each measurement.​
                              I've posted the new readings of the mosfet, is it ok and what else do i have to check

                              Comment

                              • mon2
                                Badcaps Legend
                                • Dec 2019
                                • 14662
                                • Canada

                                #15
                                The measurements on PQ20 are ok since this is a P-channel mosfet. With a P-channel mosfet, the GATE voltage (pin # 4) must be LOWER than the voltages being passed between source / drain pins. The voltage divider built by the 2 resistors is enabled and this mosfet is operating correctly to pass through the 19v from the power adapter.

                                Certainly replace the defective part noted earlier and also review the other power rails on the motherboard. Each such (switching) power rail will have an inductor nearby. LDO rails do not usually have such inductors. In either case, with no power to the board, measure their resistance to ground. You are on the hunt for any possible low resistance on a power rail which often means a shorted component = will draw higher current -> the power rail may run for a bit till the parts heat up and then powers down the rail and the cycle may or may not repeat. This is power cycling of the board. Do not rule out that your main bios may be corrupt. The LED blink is by the EC (dedicated controller that handles the keyboard scanning, etc. functions).

                                Comment

                                • tuankietkiet
                                  Member
                                  • May 2024
                                  • 29
                                  • Vietnam

                                  #16
                                  Originally posted by mon2
                                  The measurements on PQ20 are ok since this is a P-channel mosfet. With a P-channel mosfet, the GATE voltage (pin # 4) must be LOWER than the voltages being passed between source / drain pins. The voltage divider built by the 2 resistors is enabled and this mosfet is operating correctly to pass through the 19v from the power adapter.

                                  Certainly replace the defective part noted earlier and also review the other power rails on the motherboard. Each such (switching) power rail will have an inductor nearby. LDO rails do not usually have such inductors. In either case, with no power to the board, measure their resistance to ground. You are on the hunt for any possible low resistance on a power rail which often means a shorted component = will draw higher current -> the power rail may run for a bit till the parts heat up and then powers down the rail and the cycle may or may not repeat. This is power cycling of the board. Do not rule out that your main bios may be corrupt. The LED blink is by the EC (dedicated controller that handles the keyboard scanning, etc. functions).
                                  I see, is there a possibility of a PCH failure, mine got warm when I start the laptop up. The 3 beeps i mentioned indicate
                                  • chipset Error (North and South bridge error, DMA/IMR/Timer error)
                                  • Time-Of-Day Clock test failure
                                  • Gate A20 failure
                                  • Super I/O chip failure
                                  • Keyboard controller test failure
                                  So I'm focusing on those part. I'll check all the inductors and update to you

                                  Comment

                                  • tuankietkiet
                                    Member
                                    • May 2024
                                    • 29
                                    • Vietnam

                                    #17
                                    Originally posted by tuankietkiet

                                    I see, is there a possibility of a PCH failure, mine got warm when I start the laptop up. The 3 beeps i mentioned indicate
                                    • chipset Error (North and South bridge error, DMA/IMR/Timer error)
                                    • Time-Of-Day Clock test failure
                                    • Gate A20 failure
                                    • Super I/O chip failure
                                    • Keyboard controller test failure
                                    So I'm focusing on those part. I'll check all the inductors and update to you
                                    It doesn't seem like any inductor is shorted. What are your thought on the warm PCH?

                                    Comment

                                    • mcplslg123
                                      Badcaps Legend
                                      • Jun 2015
                                      • 7262
                                      • india

                                      #18
                                      Originally posted by tuankietkiet

                                      I've ordered the mosfet. It will take a week to arrive though. I'll update on that once the mosfet arrives.
                                      Just remove it and test.It wont harm you.

                                      Comment

                                      • tuankietkiet
                                        Member
                                        • May 2024
                                        • 29
                                        • Vietnam

                                        #19
                                        Originally posted by mcplslg123

                                        Just remove it and test.It wont harm you.
                                        Ok I'll try, I still have no hot air station so a lot of suffering will be included. No led on the keyboard that i plugged but there's still 5V. I'll give you an update when im done

                                        Comment

                                        • tuankietkiet
                                          Member
                                          • May 2024
                                          • 29
                                          • Vietnam

                                          #20
                                          Originally posted by tuankietkiet

                                          Ok I'll try, I still have no hot air station so a lot of suffering will be included. No led on the keyboard that i plugged but there's still 5V. I'll give you an update when im done
                                          Still the same thing

                                          Comment

                                          Related Topics

                                          Collapse

                                          • mohamed mm
                                            Dell inspiron 5520, 7 beeps problem
                                            by mohamed mm
                                            Hi,
                                            I've an Inspiron laptop model 5520, board name, la 8241p, with a 7-beep problem.
                                            exist voltage:
                                            PL 200:3.3v
                                            PL 201:5v
                                            ram volt PL300: 1.5v
                                            PL600: 0.9v
                                            PL500: 1.0V
                                            PL 202: 19V

                                            Processor section:

                                            PL701: 1.2V
                                            PL702:1.2V
                                            but PL704: 0.0V
                                            and PQ705 / PQ706 are zeros on gate/drain and source.
                                            PC724/PC712 : 19V.

                                            bios volts:
                                            EN25QH16 / EN25Q32B: 3.3v.

                                            I tried to program a (W25Q32B) BIOS chip with an (EN25Q32B) BIOS dump from the internet, but during verification, it says
                                            ...
                                            08-22-2025, 07:13 AM
                                          • Document Archive
                                            DELL Inspiron 3268 Inspiron 3000 i5-7400 Specification for Upgrade or Repair
                                            by Document Archive
                                            This specification for the DELL Inspiron 3268 can be useful for upgrading or repairing a desktop PC that is not working. As a community we are working through our specifications to add valuable data like the Inspiron 3268 boardview and Inspiron 3268 schematic. Our users have donated over 1 million documents which are being added to the site. This page will be updated soon with additional information. Alternatively you can request additional help from our users directly on the relevant badcaps forum. Please note that we offer no warranties that any specification, datasheet, or download for DELL...
                                            09-12-2024, 03:44 PM
                                          • Document Archive
                                            DELL Inspiron 3268 Inspiron 3000 i5-7400 Specification for Upgrade or Repair
                                            by Document Archive
                                            This specification for the DELL Inspiron 3268 can be useful for upgrading or repairing a desktop PC that is not working. As a community we are working through our specifications to add valuable data like the Inspiron 3268 boardview and Inspiron 3268 schematic. Our users have donated over 1 million documents which are being added to the site. This page will be updated soon with additional information. Alternatively you can request additional help from our users directly on the relevant badcaps forum. Please note that we offer no warranties that any specification, datasheet, or download for DELL...
                                            09-12-2024, 03:44 PM
                                          • Document Archive
                                            DELL Inspiron 3650 Inspiron i3-6100 Specification for Upgrade or Repair
                                            by Document Archive
                                            This specification for the DELL Inspiron 3650 can be useful for upgrading or repairing a desktop PC that is not working. As a community we are working through our specifications to add valuable data like the Inspiron 3650 boardview and Inspiron 3650 schematic. Our users have donated over 1 million documents which are being added to the site. This page will be updated soon with additional information. Alternatively you can request additional help from our users directly on the relevant badcaps forum. Please note that we offer no warranties that any specification, datasheet, or download for DELL...
                                            09-12-2024, 03:44 PM
                                          • Loading...
                                          • No more items.
                                          Working...