lenovo ideapad 330-15ich very slow charging

Collapse
X
 
  • Time
  • Show
Clear All
new posts
  • dqtech
    Badcaps
    • Jul 2018
    • 633
    • N/A

    #1

    lenovo ideapad 330-15ich very slow charging

    lenovo ideapad 330-15ich charging very slow...it does detect charging from adapter but charge very slow....6 hours only up 15%....already replacing new battery 2 times but problem still persist....what could be the issue ya?

    here the link for schematics and boardview https://www.badcaps.net/forum/troubl...need-schematic
    Attached Files
  • dqtech
    Badcaps
    • Jul 2018
    • 633
    • N/A

    #2
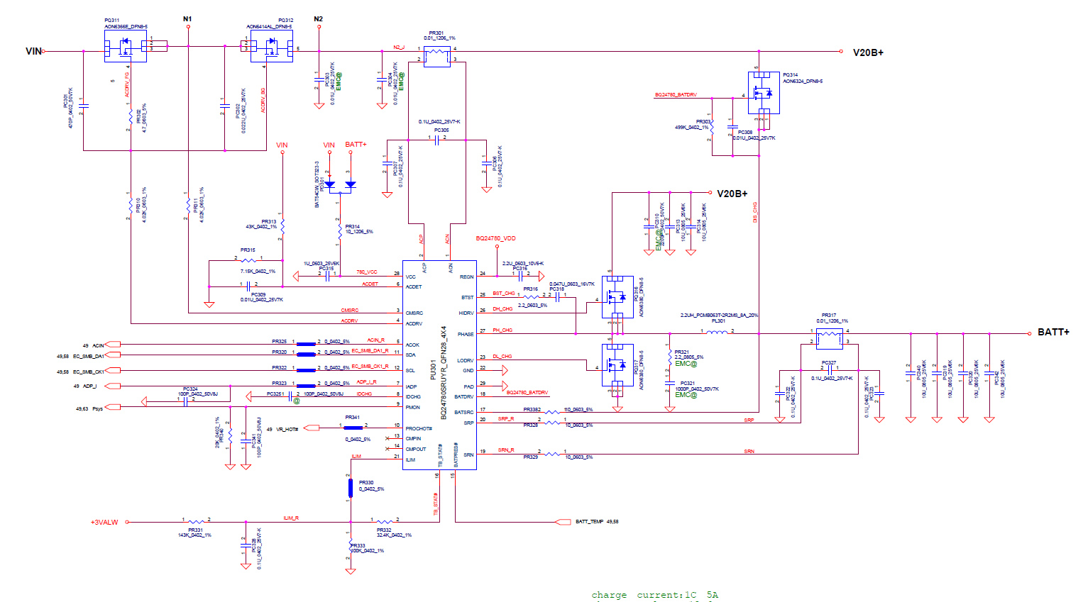
    is there any component i should check on this rail?
    Attached Files

    Comment

    • mon2
      Badcaps Legend
      • Dec 2019
      • 14634
      • Canada

      #3
      1) are you using a 90w or higher power adapter?

      2) carefully measure the voltage to ground of pins 3 and 4 on the battery connector. These are the smbus lines that offer the details of your battery pack. In the shared screenshots, a few details from the battery pack are not populated. Could be a smbus fault.

      Comment

      • dqtech
        Badcaps
        • Jul 2018
        • 633
        • N/A

        #4
        Originally posted by mon2
        1) are you using a 90w or higher power adapter?

        2) carefully measure the voltage to ground of pins 3 and 4 on the battery connector. These are the smbus lines that offer the details of your battery pack. In the shared screenshots, a few details from the battery pack are not populated. Could be a smbus fault.
        customer came with original adapter also read small amout of charge rate....im using dc power supply, current only read 0.190ma while charging,,,,i just let the laptop charge and after 6hours battery percentage up 15% only...

        pin 3 & 4 on battery connector got 3.3v

        Comment

        • mcplslg123
          Badcaps Legend
          • Jun 2015
          • 7262
          • india

          #5
          Gate voltage of dc-in fet is 25V? have you checked the dc-in fets in ohms mode? One of the fets may be slightly leaky.

          Comment

          • dqtech
            Badcaps
            • Jul 2018
            • 633
            • N/A

            #6
            Originally posted by mcplslg123
            Gate voltage of dc-in fet is 25V? have you checked the dc-in fets in ohms mode? One of the fets may be slightly leaky.
            gate voltage on dc-in mosfet PQ311 & PQ312 is 25v sir

            Comment

            • dqtech
              Badcaps
              • Jul 2018
              • 633
              • N/A

              #7
              anyone have idea?...im still looking for solution

              Comment

              • mon2
                Badcaps Legend
                • Dec 2019
                • 14634
                • Canada

                #8
                1) remove all power. Measure the resistance across the 2*dcin mosfets

                source / drain
                source / gate
                gate / drain

                2) check the resistance between SRN to SRP pins on the charger IC. Use your lowest resistance scale on your meter for this check.

                post each measurement.

                Comment

                • dqtech
                  Badcaps
                  • Jul 2018
                  • 633
                  • N/A

                  #9
                  Originally posted by mon2
                  1) remove all power. Measure the resistance across the 2*dcin mosfets

                  source / drain
                  source / gate
                  gate / drain

                  2) check the resistance between SRN to SRP pins on the charger IC. Use your lowest resistance scale on your meter for this check.

                  post each measurement.
                  here is the reading sir

                  1) Mosfet PQ311
                  source / drain - 12M Ohm
                  source / gate - 12M Ohm
                  gate / drain - 22M Ohm

                  Mosfet PQ312
                  source / drain - 12M Ohm
                  source / gate - 12M Ohm
                  gate / drain - 22M Ohm

                  2) Charging IC PU301 BQ24780S
                  SRN to SRP - 20 Ohm
                  Last edited by dqtech; 12-25-2023, 08:59 AM.

                  Comment

                  • mon2
                    Badcaps Legend
                    • Dec 2019
                    • 14634
                    • Canada

                    #10
                    These are good measurements for the DCin mosfets and the current sense resistor loop.

                    Are you testing with the same or different makes of batteries with this unit? Are the batteries confirmed to be 100% correct for this model? Does the battery work with another board?

                    Concerns are that your first post does not offer the # of charge cycles and also missing some other battery details. But the manufacturer is listed and so is the model of the battery so the SDA / SCL lines are working ok.

                    Do you have the factory original old battery still available to you for testing? If yes, attach it again and check if you can see the # of charge cycles from the original battery pack.

                    Update:

                    Aside from the above,

                    remove all power and continue to test the other mosfets in the circuit such as the battery mosfet @ PQ314. Post the resistance measurements for this mosfet.

                    There must be a reason for the charger IC to regulate the charge current for safety reasons.

                    Comment

                    Related Topics

                    Collapse

                    • coasterghost
                      Lenovo T14 Gen 2 Type 20XK Model 20XK0069US Odd Charging Issues
                      by coasterghost
                      For Badcaps Readers, Please note that I am hopefully going to present this same message to Lenovo to see if they have any insight to the matter as well and figured to share the entirety here for clarification. The System is out of warranty as it is but does have the option to have it extended.

                      Model Information: T14 Gen 2 (Type 20XK, 20XL) Laptop (ThinkPad) - Type 20XK - Model 20XK0069US
                      Board: T14 Gen 2 (Type 20XK, 20XL) - Type 20XK.

                      System Hardware:
                      Processor: AMD Ryzen 7 PRO 5850U
                      Memory: 1x 16GB DDR4 3200 (Soldered on Board); 1x Crucial 32GB DDR4...
                      09-08-2025, 10:46 PM
                    • Document Archive
                      Lenovo IdeaPad IdeaPad 3 17ITL6 Notebook 3 Specification for Upgrade or Repair
                      by Document Archive
                      This specification for the Lenovo IdeaPad IdeaPad 3 17ITL6 Notebook can be useful for upgrading or repairing a laptop that is not working. As a community we are working through our specifications to add valuable data like the IdeaPad 3 17ITL6 boardview and IdeaPad 3 17ITL6 schematic. Our users have donated over 1 million documents which are being added to the site. This page will be updated soon with additional information. Alternatively you can request additional help from our users directly on the relevant badcaps forum. Please note that we offer no warranties that any specification, datasheet,...
                      09-07-2024, 05:20 AM
                    • Document Archive
                      Lenovo IdeaPad IdeaPad 3 15IGL05 Notebook 3 Specification for Upgrade or Repair
                      by Document Archive
                      This specification for the Lenovo IdeaPad IdeaPad 3 15IGL05 Notebook can be useful for upgrading or repairing a laptop that is not working. As a community we are working through our specifications to add valuable data like the IdeaPad 3 15IGL05 boardview and IdeaPad 3 15IGL05 schematic. Our users have donated over 1 million documents which are being added to the site. This page will be updated soon with additional information. Alternatively you can request additional help from our users directly on the relevant badcaps forum. Please note that we offer no warranties that any specification, datasheet,...
                      09-07-2024, 05:20 AM
                    • Document Archive
                      Lenovo IdeaPad IdeaPad Gaming 3 15IHU6 Ultrabook 3 Specification for Upgrade or Repair
                      by Document Archive
                      This specification for the Lenovo IdeaPad IdeaPad Gaming 3 15IHU6 Ultrabook can be useful for upgrading or repairing a laptop that is not working. As a community we are working through our specifications to add valuable data like the IdeaPad Gaming 3 15IHU6 boardview and IdeaPad Gaming 3 15IHU6 schematic. Our users have donated over 1 million documents which are being added to the site. This page will be updated soon with additional information. Alternatively you can request additional help from our users directly on the relevant badcaps forum. Please note that we offer no warranties that any...
                      09-07-2024, 05:20 AM
                    • Document Archive
                      Lenovo IdeaPad IdeaPad 1 14IJL7 Notebook 1 Specification for Upgrade or Repair
                      by Document Archive
                      This specification for the Lenovo IdeaPad IdeaPad 1 14IJL7 Notebook can be useful for upgrading or repairing a laptop that is not working. As a community we are working through our specifications to add valuable data like the IdeaPad 1 14IJL7 boardview and IdeaPad 1 14IJL7 schematic. Our users have donated over 1 million documents which are being added to the site. This page will be updated soon with additional information. Alternatively you can request additional help from our users directly on the relevant badcaps forum. Please note that we offer no warranties that any specification, datasheet,...
                      09-07-2024, 05:00 AM
                    • Loading...
                    • No more items.
                    Working...