msi gs75 stealth 10se no 5V

Collapse
X
 
  • Time
  • Show
Clear All
new posts
  • Dcortest
    Member
    • Oct 2023
    • 33
    • España

    #1

    msi gs75 stealth 10se no 5V

    Hello all,

    I'm trying to fix a msi gs75 stealth 10se, at the beginning ic tps51285b get hot connecting the power supply. I desolder the ic and resolder it and for a while I got 3.3 and 5V on Vreg3 and Vreg5 but now I only have 3.3V on Vreg3 but on Vreg5 0V.

    VO1, SW1 and SW2 looks like are shorted to groung even desoldering the 1285b, mosfet near to the ic are not shorted.

    I would appreciate any help you can provide
    Attached Files
  • mcplslg123
    Badcaps Legend
    • Jun 2015
    • 7262
    • india

    #2
    Re: msi gs75 stealth 10se no 5V

    Exact resistance to GND on VREG3 and VREG5? Dont put power without 1285B being soldered.

    Comment

    • Dcortest
      Member
      • Oct 2023
      • 33
      • España

      #3
      Re: msi gs75 stealth 10se no 5V

      Thanks for your response.
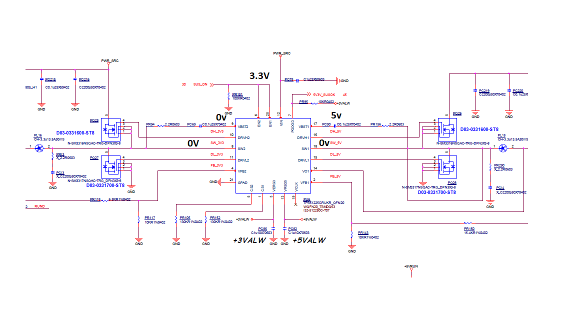
      The TPS51285B resistance values to ground (without power supply connected) and voltages connecting the power supply

      Pin 1 CS1 6k
      Pin 2 VFB1 12k
      Pin 3 Vreg3 212ohms -> 3,3V
      Pin 4 VFB2 8.5k
      Pin 5 CS2 8k
      Pin 6 EN2 100k
      Pin 7 PGOOD 10k
      Pin 8 SW2 0 ohms. (second reading value 1k)
      Pin 9 VBST2 ol -> 2,2 v
      Pin 10 DRVH2 140k
      Pin 11 DRVL2 140k and increase -> 19V
      Pin 12 VIN 15k and increase
      Pin 13 Vreg5 732 ohms
      Pin 14 VO1 0 ohms
      Pin 15 DRVL1 140k
      Pin 16 DRVH1 145k
      Pin 17 VBST1
      Pin 18 SW1 0 ohms
      Pin 19 VCLK0 ohms
      Pin 20 EN1 100k

      The voltages are 0V for the rest of the pins

      Comment

      • Dcortest
        Member
        • Oct 2023
        • 33
        • España

        #4
        Re: msi gs75 stealth 10se no 5V

        More tests:
        +3,3VALW rail is present (all rail
        +3,3VSUS rail is 0.82V when pressing the power button
        +5 VALW is not present
        +5 VSUS is not present

        Maybe TPS51285B is faulty and it's not producing the 5 and 3.3 necessary?

        Comment

        • mcplslg123
          Badcaps Legend
          • Jun 2015
          • 7262
          • india

          #5
          Re: msi gs75 stealth 10se no 5V

          Resistance to GND on VREG3 as well as VREG5 is too low. Should be in kilo ohms. No point replacing the IC unless resistance to GND on vreg3/5 is fixed.

          Comment

          • Dcortest
            Member
            • Oct 2023
            • 33
            • España

            #6
            Re: msi gs75 stealth 10se no 5V

            But i jave 3.3 on vreg3...
            So where do i have to check to solve the low resistance value?

            Comment

            • Dcortest
              Member
              • Oct 2023
              • 33
              • España

              #7
              Re: msi gs75 stealth 10se no 5V

              Checked vreg5 and it's meassuring 1Mohms

              Comment

              • mon2
                Badcaps Legend
                • Dec 2019
                • 14662
                • Canada

                #8
                Re: msi gs75 stealth 10se no 5V

                Vreg5 resistance is fine. On this ‘B’ regulator version, the ldo rails should be fixed on. See tables #1 and #2 in the data sheet for full details.

                The switching output rails should not be a low resistance value. Confirm the measurements again. Share a fresh picture of the reworked regulator area. Perhaps an underside solder short? Flux it well and allow low air pressure to make the part swim into place with a gentle push of the tweezers held by 2 sides of any corner. Watch Louis’ videos on YouTube for guidance. ‘Make the part dance’ will correct hidden solder shorts, if present. Be patient so the pads are not torn off the pcb!!

                Comment

                • Dcortest
                  Member
                  • Oct 2023
                  • 33
                  • España

                  #9
                  Re: msi gs75 stealth 10se no 5V

                  thanks mon2 for your response i'll rework the ic to be sure it's well soldered also tomorrow I'll receive a new 1285B IC to double check (also a ene9028b)

                  Comment

                  • Dcortest
                    Member
                    • Oct 2023
                    • 33
                    • España

                    #10
                    Re: msi gs75 stealth 10se no 5V

                    I replaced the TPS51285B and now i'm having both LDO voltages but still missing 5Vsus and 3.3Vsus. ENE IC is sending 3,3V to tps51285 Enable pins, now i'm a bit lost what to check.
                    Attached Files

                    Comment

                    • Dcortest
                      Member
                      • Oct 2023
                      • 33
                      • España

                      #11
                      Re: msi gs75 stealth 10se no 5V

                      with power supply connected with thermal camera shows tps1285 and ENE chip getting hot. Maybe next step is replace ENE9028 chip

                      Comment

                      • Dcortest
                        Member
                        • Oct 2023
                        • 33
                        • España

                        #12
                        Re: msi gs75 stealth 10se no 5V

                        This is my blog to post my first laptop repair hahahaa.
                        Now I'm having all rails with the correct voltage, with thermal camera I see tps51285 and ENE9028Q is hot and when I press power button also PCH is warming (not too much) but doesn't power on.

                        Comment

                        • Dcortest
                          Member
                          • Oct 2023
                          • 33
                          • España

                          #13
                          Re: msi gs75 stealth 10se no 5V

                          Right now I have tried to connect my ch341a to ENE9028Q to check if I can connect to it and read/write data
                          I can read/write data succesful and applied a new EC firmware from MSI website.
                          Now when I power on the laptop the light start white and change to orange, CPU fan spin and CPU and GPU is getting hot, but I don't have image, no led is powered on keyboard.
                          So my question now is... is it possible that ENE chip could be faulty? neoprogrammer can detect it and write without issues but is it possible that some parts are wrong and not activating the rest and post bios?
                          BIOS was updated to latest version (downloaded from MSI website) with the same result

                          Comment

                          • ethics
                            Member
                            • Oct 2016
                            • 39
                            • Canada

                            #14
                            did you ever swap ENE chip? did it boot?

                            Comment

                            • Dcortest
                              Member
                              • Oct 2023
                              • 33
                              • España

                              #15
                              Originally posted by ethics
                              did you ever swap ENE chip? did it boot?
                              Yes, I swapped ENE Chip and reprogrammed it and the laptops boots but also have error 43 on dGPU so no HDMI or displayport video only can use the laptop screen, next step is build a DYI reballing station to reball GPU or replace it.

                              Comment

                              Related Topics

                              Collapse

                              • Document Archive
                                MSI Gaming GS75 10SF-489FR Stealth Notebook GS Specification for Upgrade or Repair
                                by Document Archive
                                This specification for the MSI Gaming GS75 10SF-489FR Stealth Notebook can be useful for upgrading or repairing a laptop that is not working. As a community we are working through our specifications to add valuable data like the GS75 10SF-489FR Stealth boardview and GS75 10SF-489FR Stealth schematic. Our users have donated over 1 million documents which are being added to the site. This page will be updated soon with additional information. Alternatively you can request additional help from our users directly on the relevant badcaps forum. Please note that we offer no warranties that any specification,...
                                09-06-2024, 08:10 PM
                              • Document Archive
                                MSI Gaming GS75 Stealth-1243 Notebook GS Specification for Upgrade or Repair
                                by Document Archive
                                This specification for the MSI Gaming GS75 Stealth-1243 Notebook can be useful for upgrading or repairing a laptop that is not working. As a community we are working through our specifications to add valuable data like the GS75 Stealth-1243 boardview and GS75 Stealth-1243 schematic. Our users have donated over 1 million documents which are being added to the site. This page will be updated soon with additional information. Alternatively you can request additional help from our users directly on the relevant badcaps forum. Please note that we offer no warranties that any specification, datasheet,...
                                09-06-2024, 05:00 PM
                              • Document Archive
                                MSI Gaming GS75 9SF-253FR Stealth Notebook GS Specification for Upgrade or Repair
                                by Document Archive
                                This specification for the MSI Gaming GS75 9SF-253FR Stealth Notebook can be useful for upgrading or repairing a laptop that is not working. As a community we are working through our specifications to add valuable data like the GS75 9SF-253FR Stealth boardview and GS75 9SF-253FR Stealth schematic. Our users have donated over 1 million documents which are being added to the site. This page will be updated soon with additional information. Alternatively you can request additional help from our users directly on the relevant badcaps forum. Please note that we offer no warranties that any specification,...
                                09-06-2024, 09:37 AM
                              • Document Archive
                                MSI Gaming GS75 Stealth-413 Notebook GS Specification for Upgrade or Repair
                                by Document Archive
                                This specification for the MSI Gaming GS75 Stealth-413 Notebook can be useful for upgrading or repairing a laptop that is not working. As a community we are working through our specifications to add valuable data like the GS75 Stealth-413 boardview and GS75 Stealth-413 schematic. Our users have donated over 1 million documents which are being added to the site. This page will be updated soon with additional information. Alternatively you can request additional help from our users directly on the relevant badcaps forum. Please note that we offer no warranties that any specification, datasheet,...
                                09-06-2024, 08:58 AM
                              • Document Archive
                                MSI Gaming GS75 Stealth-242 Notebook GS Specification for Upgrade or Repair
                                by Document Archive
                                This specification for the MSI Gaming GS75 Stealth-242 Notebook can be useful for upgrading or repairing a laptop that is not working. As a community we are working through our specifications to add valuable data like the GS75 Stealth-242 boardview and GS75 Stealth-242 schematic. Our users have donated over 1 million documents which are being added to the site. This page will be updated soon with additional information. Alternatively you can request additional help from our users directly on the relevant badcaps forum. Please note that we offer no warranties that any specification, datasheet,...
                                09-06-2024, 08:58 AM
                              • Loading...
                              • No more items.
                              Working...