Sapphire rx470

Collapse
X
 
  • Time
  • Show
Clear All
new posts
  • ziko07
    Senior Member
    • Jun 2021
    • 102
    • Somewhere

    #1

    Sapphire rx470

    Hi ,
    I found bad ir3553 on one phase, but also I see that driver for them not works because on chip ior3567 missing 3v3 enable voltage.
    If I bring 3v3 to enable pin than vddcore is 1v and can see signal on scope to coils
    But problem can't find reason for missing enable signal without schematic
    Can simply shorted this pin to 3v3 but there will not works some security i think like over voltage temperature etc...

    Tnks
  • ziko07
    Senior Member
    • Jun 2021
    • 102
    • Somewhere

    #2
    Re: Sapphire rx470

    Can someone tell what part us this?

    C2368Z write on it
    Attached Files

    if you find these attachements useful please consider making a small donation to the site

    Last edited by ziko07; 09-25-2021, 06:06 AM.

    Comment

    • ziko07
      Senior Member
      • Jun 2021
      • 102
      • Somewhere

      #3
      Re: Sapphire rx470

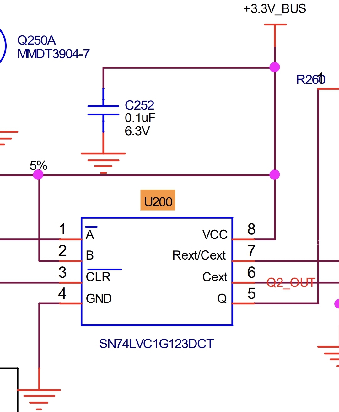
      Found, it's SN74LVC1G123DCT

      Comment

      • sam_sam_sam
        Badcaps Legend
        • Jul 2011
        • 6070
        • USA

        #4
        Re: Sapphire rx470

        Originally posted by ziko07
        Can someone tell what part us this?

        C2368Z write on it

        Found, it's SN74LVC1G123DCT
        How did you find this information because I did not find this information in the data sheet
        Last edited by sam_sam_sam; 09-26-2021, 06:45 AM.

        Comment

        • ziko07
          Senior Member
          • Jun 2021
          • 102
          • Somewhere

          #5
          Re: Sapphire rx470

          First I found some sch here on forum rx580,rx470... and by luck when searched u200 part (sch not as mine pcb) but found part SN74LVC1G123DCT, searching this part on aliexpress found part and image on ic C2383Z( mine was C2368Z),then found texas instrument pdf and found that only C23 is marking
          See all image that I was talking

          Cool isn't it?
          Attached Files

          if you find these attachements useful please consider making a small donation to the site

          Last edited by ziko07; 09-26-2021, 10:01 AM.

          Comment

          • Bontekop
            New Member
            • Jun 2014
            • 3
            • Nederland

            #6
            Re: Sapphire rx470

            Nice detective work!

            Comment

            • ziko07
              Senior Member
              • Jun 2021
              • 102
              • Somewhere

              #7
              Re: Sapphire rx470

              I have one more same card, damaged APW8722a
              Ordered from china tried 3 pcs not worked,because on pcb is 2 same circuits I put ic from good rail and all ok
              Where to buy working chips??

              Tnx

              Comment

              • ziko07
                Senior Member
                • Jun 2021
                • 102
                • Somewhere

                #8
                Re: Sapphire rx470

                As I see datasheet

                they work at diferent static frequency
                APW8722 and APW8722B works at 300kHz
                APW8722A and D works at 600khz.
                My ori is with "A" china seller wrote all numbers but not lives option to choose
                Other seller has option to check with A or without
                Can be this problem why not works to me?

                Comment

                • ziko07
                  Senior Member
                  • Jun 2021
                  • 102
                  • Somewhere

                  #9
                  Re: Sapphire rx470

                  Hmm, on my ori ic wrote apw8772a,china is without "a"on the end,but when see datasheet pin3 in my card not connected to gnd,and by datasheet is with extension "a"
                  See image
                  Attached Files

                  if you find these attachements useful please consider making a small donation to the site

                  Comment

                  • ziko07
                    Senior Member
                    • Jun 2021
                    • 102
                    • Somewhere

                    #10
                    Re: Sapphire rx470

                    I found good apw, card detected rx470 but when I try furmark, pc goes off and get message from image.
                    After second try card dead,ir3553 that I change dead again. Just to ask,card has 5x IR3553M, I used 4x because one is damaged pins on board. Can be reason less power to gpu to crash? Actually I used only 4 phases
                    Attached Files

                    if you find these attachements useful please consider making a small donation to the site

                    Comment

                    Related Topics

                    Collapse

                    Working...