Sharp LC-22CFF4011E

Collapse
X
 
  • Time
  • Show
Clear All
new posts
  • Jane
    Senior Member
    • Aug 2010
    • 189

    #1

    Sharp LC-22CFF4011E

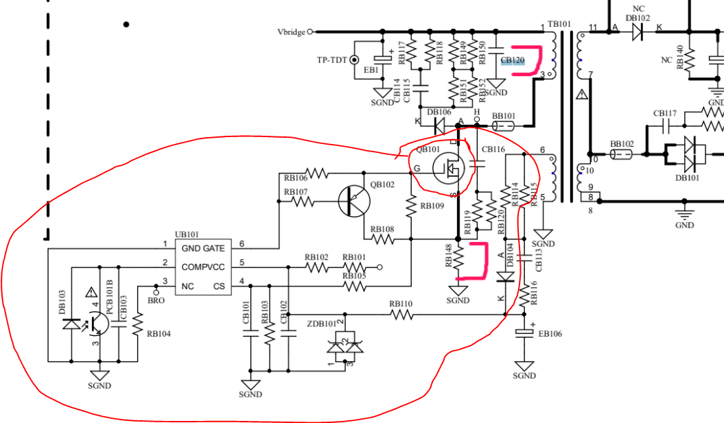
    During TV Sharp LC-22CFF4011E repair I found out several parts faulty.
    ( including a capacitor and a resistor)
    Eventhough I have a service manual the values of parts are not given there.
    The parts were in HOT part of power supply.
    Can you please suggest values that could be OK ?


    Thank you.

    P.S.
    I enclosed a schematic part of power supply - faulty items marked in red -
    and also original parts - capacitor has marking like 72M but the leading number seems to be missing.
    Attached Files
  • lotas
    Badcaps Legend
    • Jan 2016
    • 4754
    • Russia

    #2
    Re: Sharp LC-22CFF4011E

    C - 472 2kv
    R - 0.19 Om 5%
    Attached Files

    Comment

    • lotas
      Badcaps Legend
      • Jan 2016
      • 4754
      • Russia

      #3
      Re: Sharp LC-22CFF4011E

      QB101 should also be checked, if it is short, then UB101 and its harness probably suffered ...
      Attached Files

      Comment

      • Jane
        Senior Member
        • Aug 2010
        • 189

        #4
        Re: Sharp LC-22CFF4011E

        @lotas:
        Thanks a lot for help

        But what is the capacitance of tha capacitor? Is it 472 pico Farads?
        Yes, QB101 seems good.

        Comment

        • lotas
          Badcaps Legend
          • Jan 2016
          • 4754
          • Russia

          #5
          Re: Sharp LC-22CFF4011E

          Originally posted by Jane
          @lotas:
          Thanks a lot for help

          But what is the capacitance of tha capacitor? Is it 472 pico Farads?
          Yes, QB101 seems good.
          At the end 2 is the multiplier, ("1" is multiplied by 10, "2" is multiplied by 100...), 472 is 47 times 100 we get 4700 pF 2kV (2000v).

          Comment

          • Jane
            Senior Member
            • Aug 2010
            • 189

            #6
            Re: Sharp LC-22CFF4011E

            Thank you for explanation

            Comment

            Related Topics

            Collapse

            • proxneo
              Recapping Sony ICF-SW55 - verifying cap values
              by proxneo
              Dear reader

              I am performing a repair on a Sony ICF-SW55, which includes recapping (some) of the SMD capacitors on the mainboard. I am looking for verification of their values. At the moment, I'm 95% sure I've got the right values, but it is hard to find some official, credible or multiple independant sources on this.

              At the moment, I have selected replacements based on the following list of values:

              3 x 470uF 10VDC
              3 x 4.7uF 35VDC
              4 x 47uF 50VDC
              8 x 22uF 6.3 VDC
              1 x 220uF 6.3VDC
              5 x 100uF 6.3VDC

              Which...
              06-21-2023, 12:38 AM
            • thesharpfella
              Is this white-washed screen caused by a faulty T-Con board or panel? Sharp Aquos c70le735x
              by thesharpfella
              Hello esteemed gentlemen. I have owned this LCD TV since 2012. The only repair was the replacement of the PSU a few years ago. Apart from that, no issues. Recently, all was working fine until I switched on to see it appear as so. The day before it was working fine. There is sound. Could this be a T-Con board issue? If not, what could it be? Thank you.

              ...
              07-23-2024, 10:37 AM
            • TinkerTron
              Schematic vs. Reality: Where Are the Resistors on My Sharp Clock Radio? Model FY-70CH
              by TinkerTron
              Hey everyone,

              I'm currently working on a mid-70s Sharp Electronic Digital Clock Radio, Model FY-70CH. I found the service manual online, printed it out, and have been studying it for a while. My main reasons for tackling this are: (1) I want to learn electronics and figured I'd start with something I had on hand, and (2) I want to fix its issues. Right now, the radio sounds awful, has about 5V DC at the speaker terminals, and the alarm time setting doesn't work. But I'm not asking how to fix these problems.

              Instead, here's what's been bugging me so far:
              The schematic...
              03-06-2025, 02:03 PM
            • acedogblast
              Guide to transplant MEC1503 EC chip and EEPROM reprogamming for T14s gen 2 and X13 gen 2
              by acedogblast
              This is a guide that I am writing for helping others to replace their MEC1503 EC chip if it breaks (or to get around an inconvenient prompt to the BIOS). This forum has been extremely helpful to me so I would like to contribute to help others. I will tell you right now that this task is very difficult to do. You MUST have experience and tools to do precision micro-soldering, BGA reballing, trace repair, and general laptop repair skills.

              There are some specialty tools needed to do this task. The replacement MEC1503 chips can be acquired from Aliexpress. Do not buy the bare chips as...
              11-02-2024, 05:13 PM
            • Mark D
              Samsung UN65JU67ODFXZA Version TD01 Schematic and Parts List
              by Mark D
              The TV is a Samsung UN65JU67ODFXZA Version TD01. I replaced the power source board and the TV is now working, but I decided to try and troubleshoot the old board to fix at the component level. Trying to get a schematic and a parts list has proven to be an issue. Trying on my own, I can't tell you how many times my Norton security has flagged sites as "malicious". I ordered a service manual from ServiceManuals.net, paid $16.99 and got 66 pages of everything BUT schematics and component parts list! Can anyone steer me in the right direction? Some of the surface mounted component parts...
              10-29-2024, 03:15 PM
            • Loading...
            • No more items.
            Working...