Schematic or Boardview request for ASUS TP401M

Collapse
X
 
  • Time
  • Show
Clear All
new posts
  • mferna14
    Badcaps Legend
    • Jun 2018
    • 1046
    • Canada

    #1

    Schematic or Boardview request for ASUS TP401M

    Hi all, I am working on ASUS model TP401M (MotherBoard Part # TP401MAR R2.0). The motherboard is totally dead. I am getting the 19 volts on the motherboard but am not getting the 3.3v & 5V. All chip on the board have customized numbers. Does anyone know what are the real IDs of these chips. 1. 65=7E B1R (28 pins, two of these present on the MB) 2. 2N=7E KBX (20-pin). Requesting if someone can share the Schematic or boardview for this model, I would appreciate. Thanks in advance.
  • SMDFlea
    Super Moderator
    • Jan 2018
    • 21932
    • UK

    #2
    Re: Schematic or Boardview request for ASUS TP401M

    Parts with an = will almost certainly be Richtek parts - https://www.badcaps.net/forum/showthread.php?t=90619

    .
    Last edited by SMDFlea; 09-10-2021, 06:37 PM.
    All donations to badcaps are welcome, click on this link to donate. Thanks to all supporters

    Comment

    • mferna14
      Badcaps Legend
      • Jun 2018
      • 1046
      • Canada

      #3
      Re: Schematic or Boardview request for ASUS TP401M

      Thanks so very much... Very very good information for me & others to learn. Really appreciate your help >>>>

      Comment

      • SMDFlea
        Super Moderator
        • Jan 2018
        • 21932
        • UK

        #4
        Re: Schematic or Boardview request for ASUS TP401M

        2N= RT8249CGQW https://cdn.badcaps-static.com/pdfs/...d7b1efab2b.pdf

        65= ATK1602AGQW ,no datasheet.There`s 2 of those in the X507MA boardview - https://www.badcaps.net/forum/showthread.php?t=94822 .No TP401MAR boardview available yet afaik .

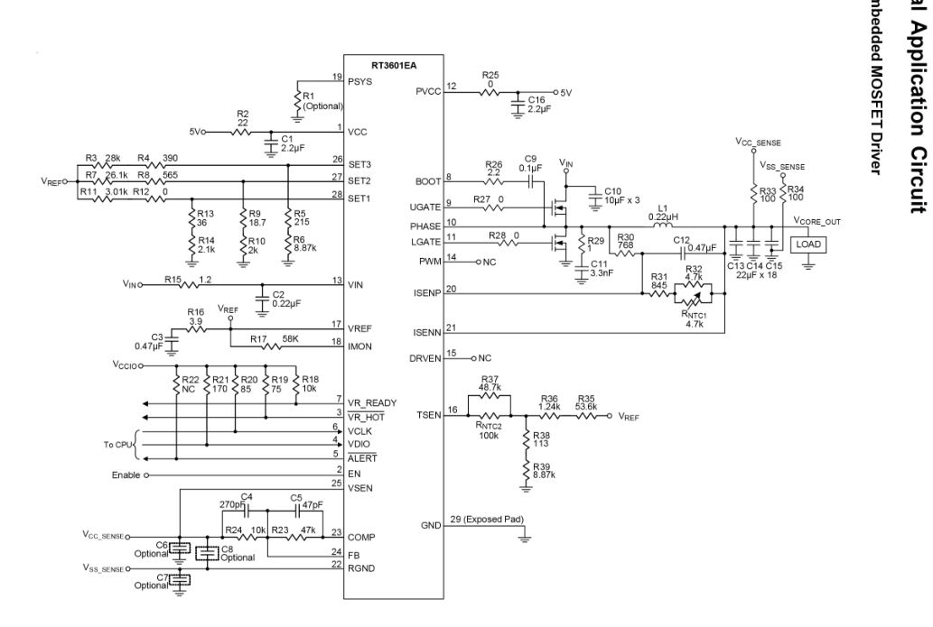
        I think the RT3601EA (Marking 3H= ) is the equivalent Richtek part number,there`s 2 different Typical Application Layout Circuits in the datasheet ,using embedded mosfet drivers (X507MA) ,or using external mosfets .Check the pins to make sure which layout yours has.


        ..
        Attached Files
        Last edited by SMDFlea; 09-12-2021, 08:40 AM.
        All donations to badcaps are welcome, click on this link to donate. Thanks to all supporters

        Comment

        • mferna14
          Badcaps Legend
          • Jun 2018
          • 1046
          • Canada

          #5
          Re: Schematic or Boardview request for ASUS TP401M

          You are so very right "SMDFlea" about this board using embedded mosfets, the TP401MAR also has two MOSFET, but one show 0 ohm, remove it but still zero ohms, No idea why is this. There is a current resistor 1ohms next to it, removed it but the reading still show 0 ohms., I injected 1.2 volts to find any short but nothing is getting hot. At least you have given me the reference of X507MA Boardview. I will surely look into it today. Thank you very much for your help.

          Comment

          • JPCComputers
            New Member
            • Apr 2023
            • 1
            • USA

            #6
            Re: Schematic or Boardview request for ASUS TP401M

            Hi, I am also working on the Asus TP401M but the backlight is busted. Can anyone provide where it is located? The computer turns on and I can see the display but it is very dim I want to see if it is the backlight on the board or the screen. Thanks.

            Comment

            • AL._.EX
              Badcaps Veteran
              • Dec 2022
              • 896
              • Belarus

              #7
              Re: Schematic or Boardview request for ASUS TP401M

              Boardview
              Attached Files

              Comment

              • mferna14
                Badcaps Legend
                • Jun 2018
                • 1046
                • Canada

                #8
                Re: Schematic or Boardview request for ASUS TP401M

                @AL._.EX thank you very much for the Boardview...

                Comment

                Related Topics

                Collapse

                Working...