Looking for Fujitsu Lifebook AH532 Schematic

Collapse
X
 
  • Time
  • Show
Clear All
new posts
  • MJ-meo-dmt
    Senior Member
    • May 2016
    • 186
    • South Africa

    #1

    Looking for Fujitsu Lifebook AH532 Schematic

    Hi.

    (edit): DA0FH6MB6E0 Rev.E Serial code

    I have looked through the FTP schematic Library... Been working off a similar-ish lifebook model but need a proper schematic. Or board view.

    The problem at the moment is that its plugged in, not charging.
    1. Tested BATT CONN outputs = Fine
    2. Replaced Charging Chip
    3. Checked / Replaced mosfets.
    4. Checked BQ Charging chip outputs / internal fault detection outputs and ACOC sense. All is fine.
    5. Checked SMBus reading on scope. It only has single shots and then never again even the clock shot once and never again. So I'm wondering about this. Because some laptops always have a clock rate active with battery.. ??

    6. If no AC adapter connected and no Battery, there are short to GND on SMbus pins both clock and data between battery and charging chip? This I find weird. Nothing heats up when its all connected though.

    Im considering replacing the EC as I have a few spares... But urg so much effort. The is the last choice.

    Any info would be much appreciated
    Thanks
    Last edited by MJ-meo-dmt; 02-01-2018, 04:35 AM. Reason: added serial of MB
    while alive { live(toFullest=true) }
  • piernov
    Super Moderator
    • Jan 2016
    • 4439
    • France

    #2
    Re: Looking for Fujitsu Lifebook AH532 Schematic

    First check soldering of the charging IC as this should be the first cause of shorts on SMBUS lines.
    Then check the protection zener diodes on both SMBUS lines, they can get shorted if there was a long voltage spike.
    Check the battery connector for damage too.
    If everything looks fine, then that leaves the EC.

    Quanta FH6 schematics seems not to be available, but check FH5, might be similar.
    OpenBoardView — https://github.com/OpenBoardView/OpenBoardView

    Comment

    • MJ-meo-dmt
      Senior Member
      • May 2016
      • 186
      • South Africa

      #3
      Re: Looking for Fujitsu Lifebook AH532 Schematic

      Originally posted by piernov
      First check soldering of the charging IC as this should be the first cause of shorts on SMBUS lines.
      Then check the protection zener diodes on both SMBUS lines, they can get shorted if there was a long voltage spike.
      Check the battery connector for damage too.
      If everything looks fine, then that leaves the EC.

      Quanta FH6 schematics seems not to be available, but check FH5, might be similar.
      Piernov thanks for the reply

      First check soldering of the charging IC as this should be the first cause of shorts on SMBUS lines.
      I have checked the soldering / pads / traces also replaced the charging chip with another of the same type and a another which is from an previous rev. bq707 | The original is bq07A *They share the exact same datasheet.

      Then check the protection zener diodes on both SMBUS lines, they can get shorted if there was a long voltage spike.
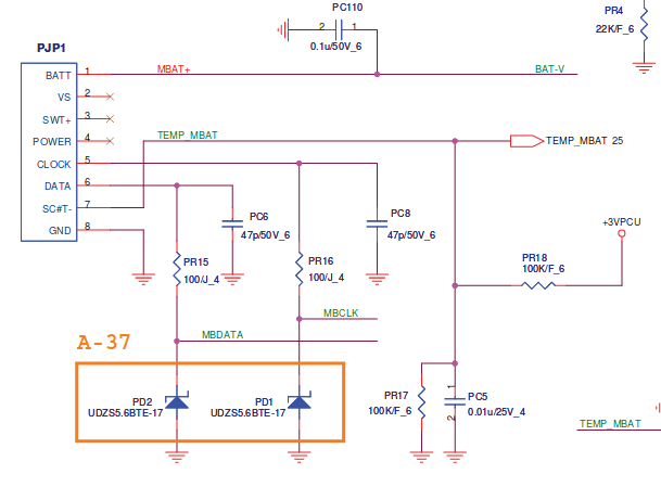
      Ahh l checked that also replaced them. I'll attach an image. See PD1 & 2 those I checked & replaced and they still short across only till the board is powered then they don't short anymore. Or are you referring to other ones? The schematic is very close to what I can see on this MB... But some stuff are very different.. (ofc)

      Thanks for the input

      ps. Yes the schematic is hard to get if not impossible... #_#
      Attached Files
      Last edited by MJ-meo-dmt; 02-01-2018, 06:55 AM. Reason: added details
      while alive { live(toFullest=true) }

      Comment

      Related Topics

      Collapse

      • Document Archive
        Fujitsu LIFEBOOK AH532 Notebook AH Specification for Upgrade or Repair
        by Document Archive
        This specification for the Fujitsu LIFEBOOK AH532 Notebook can be useful for upgrading or repairing a laptop that is not working. As a community we are working through our specifications to add valuable data like the AH532 boardview and AH532 schematic. Our users have donated over 1 million documents which are being added to the site. This page will be updated soon with additional information. Alternatively you can request additional help from our users directly on the relevant badcaps forum. Please note that we offer no warranties that any specification, datasheet, or download for Fujitsu LIFEBOOK...
        09-06-2024, 05:27 AM
      • Document Archive
        Fujitsu LIFEBOOK LIFEBOOK U7411 Notebook U Specification for Upgrade or Repair
        by Document Archive
        This specification for the Fujitsu LIFEBOOK LIFEBOOK U7411 Notebook can be useful for upgrading or repairing a laptop that is not working. As a community we are working through our specifications to add valuable data like the LIFEBOOK U7411 boardview and LIFEBOOK U7411 schematic. Our users have donated over 1 million documents which are being added to the site. This page will be updated soon with additional information. Alternatively you can request additional help from our users directly on the relevant badcaps forum. Please note that we offer no warranties that any specification, datasheet,...
        09-07-2024, 03:40 AM
      • Document Archive
        Fujitsu LIFEBOOK LIFEBOOK U7511 Notebook U Specification for Upgrade or Repair
        by Document Archive
        This specification for the Fujitsu LIFEBOOK LIFEBOOK U7511 Notebook can be useful for upgrading or repairing a laptop that is not working. As a community we are working through our specifications to add valuable data like the LIFEBOOK U7511 boardview and LIFEBOOK U7511 schematic. Our users have donated over 1 million documents which are being added to the site. This page will be updated soon with additional information. Alternatively you can request additional help from our users directly on the relevant badcaps forum. Please note that we offer no warranties that any specification, datasheet,...
        09-07-2024, 03:40 AM
      • Document Archive
        Fujitsu LIFEBOOK LIFEBOOK U7411 Notebook U Specification for Upgrade or Repair
        by Document Archive
        This specification for the Fujitsu LIFEBOOK LIFEBOOK U7411 Notebook can be useful for upgrading or repairing a laptop that is not working. As a community we are working through our specifications to add valuable data like the LIFEBOOK U7411 boardview and LIFEBOOK U7411 schematic. Our users have donated over 1 million documents which are being added to the site. This page will be updated soon with additional information. Alternatively you can request additional help from our users directly on the relevant badcaps forum. Please note that we offer no warranties that any specification, datasheet,...
        09-07-2024, 03:40 AM
      • Document Archive
        Fujitsu LIFEBOOK LIFEBOOK U9311 Notebook U Specification for Upgrade or Repair
        by Document Archive
        This specification for the Fujitsu LIFEBOOK LIFEBOOK U9311 Notebook can be useful for upgrading or repairing a laptop that is not working. As a community we are working through our specifications to add valuable data like the LIFEBOOK U9311 boardview and LIFEBOOK U9311 schematic. Our users have donated over 1 million documents which are being added to the site. This page will be updated soon with additional information. Alternatively you can request additional help from our users directly on the relevant badcaps forum. Please note that we offer no warranties that any specification, datasheet,...
        09-07-2024, 03:40 AM
      • Loading...
      • No more items.
      Working...