Lenovo FLV35 LA-K052P No Power

Collapse
X
 
  • Time
  • Show
Clear All
new posts
  • NConstantinou
    Badcaps Veteran
    • May 2017
    • 351
    • Cyprus

    #1

    Lenovo FLV35 LA-K052P No Power

    Hi all,
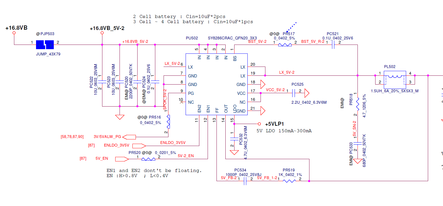
    i have the above board with PU502 Burned.
    when i disolder it pins 2-5 have been distroyed.
    does anyone have schematic in order to see where pins 2-5 are connected!
    PU502 is JW5069C ic.

    Thanks
  • kolia1984
    New Member
    • Nov 2018
    • 1
    • ukraine

    #2
    use schematic la-k051p
    Attached Files

    Comment

    Related Topics

    Collapse

    • coasterghost
      Lenovo T14 Gen 2 Type 20XK Model 20XK0069US Odd Charging Issues
      by coasterghost
      For Badcaps Readers, Please note that I am hopefully going to present this same message to Lenovo to see if they have any insight to the matter as well and figured to share the entirety here for clarification. The System is out of warranty as it is but does have the option to have it extended.

      Model Information: T14 Gen 2 (Type 20XK, 20XL) Laptop (ThinkPad) - Type 20XK - Model 20XK0069US
      Board: T14 Gen 2 (Type 20XK, 20XL) - Type 20XK.

      System Hardware:
      Processor: AMD Ryzen 7 PRO 5850U
      Memory: 1x 16GB DDR4 3200 (Soldered on Board); 1x Crucial 32GB DDR4...
      09-08-2025, 10:46 PM
    • Document Archive
      Lenovo 3000 Series Schematic
      by Document Archive
      Lenovo 3000 Series Schematic

      Lenovo 3000 was a line of low-priced notebook and desktop computers designed by Lenovo Group targeting small businesses and individuals. It was replaced with the IdeaCentre and IdeaPad brands.

      3000 C100 laptop with Braille keyboard
      Lenovo 3000 C
      C100, C200 - 15-inch XGA screen
      Lenovo 3000 N
      N100, N200 - 14.1-inch- and 15.4-inch- WXGA models
      N500 - 15.4 inch screen.
      Lenovo 3000 V
      V100, V200 - 12.1-inch WXGA models
      Lenovo 3000 G
      G400, G410, G430, G450, G455, G510, G530, G550, and G560...
      10-04-2024, 06:05 AM
    • Document Archive
      Lenovo IdeaPad 120S Notebook 100 Specification for Upgrade or Repair
      by Document Archive
      This specification for the Lenovo IdeaPad 120S Notebook can be useful for upgrading or repairing a laptop that is not working. As a community we are working through our specifications to add valuable data like the 120S boardview and 120S schematic. Our users have donated over 1 million documents which are being added to the site. This page will be updated soon with additional information. Alternatively you can request additional help from our users directly on the relevant badcaps forum. Please note that we offer no warranties that any specification, datasheet, or download for Lenovo IdeaPad 120S...
      09-06-2024, 06:40 AM
    • Document Archive
      Lenovo IdeaPad 320 Notebook 300 Specification for Upgrade or Repair
      by Document Archive
      This specification for the Lenovo IdeaPad 320 Notebook can be useful for upgrading or repairing a laptop that is not working. As a community we are working through our specifications to add valuable data like the 320 boardview and 320 schematic. Our users have donated over 1 million documents which are being added to the site. This page will be updated soon with additional information. Alternatively you can request additional help from our users directly on the relevant badcaps forum. Please note that we offer no warranties that any specification, datasheet, or download for Lenovo IdeaPad 320...
      09-06-2024, 06:06 AM
    • derradji89
      Need help Lenovo MIX 320-10lCR domaine name SERCOL
      by derradji89
      Hi everyone 🤗
      I have a Lenovo MIX 320-10lCR computer.**
      1. **Operating System**: Windows 10 ** Education** 64-bit.
      2. **User Account Restrictions**: The account I'm using has heavily restricted permissions via **UAC** and **Group Policy**. This means I cannot install any software without admin rights, adjust system time, run Command Prompt as administrator, or modify the registry via Regedit—all are blocked.
      3. **BIOS Password Protection**: The BIOS is locked with a password, preventing me from installing a new operating system.
      4. **BIOS Chip Reflashing**: Currently,...
      04-19-2025, 03:04 PM
    • Loading...
    • No more items.
    Working...