acer aspire nitro an515-54 missing 3v

Collapse
X
 
  • Time
  • Show
Clear All
new posts
  • dqtech
    Badcaps
    • Jul 2018
    • 639
    • N/A

    #1

    acer aspire nitro an515-54 missing 3v

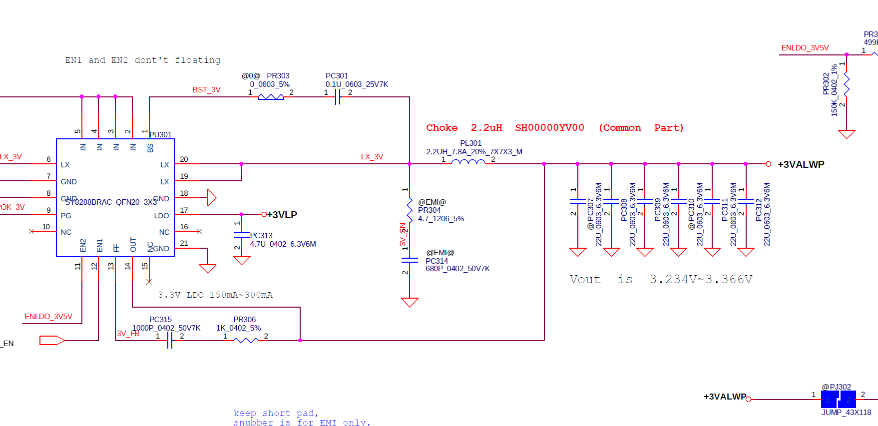
    i have an acer nitro 5 with problem no power....ive check on 19v and 5v is normal reading...only missing 3v...here i attach boardview and schematic







    Attached Files
  • mon2
    Badcaps Legend
    • Dec 2019
    • 14664
    • Canada

    #2
    Re: acer aspire nitro an515-54 missing 3v

    Which 3v is missing ? Each is based on a local EN (enable pin) -> measure the voltage to ground of these EN pins.

    Also, with no power -> meter in resistance mode -> check the resistance to ground of the 3VALWP and also the LDO rail for 3V.

    If the resistance is low, the local regulator may be shutting down. Low resistance could mean a shorted cap downstream or some other high current event.

    For now, do not consider voltage injection - which must be kept low @ 1 volt or under. This is just in case the CPU rail is shorted to this rail so we do not want to inject a higher voltage.

    Comment

    • dqtech
      Badcaps
      • Jul 2018
      • 639
      • N/A

      #3
      Re: acer aspire nitro an515-54 missing 3v

      Originally posted by mon2
      Which 3v is missing ? Each is based on a local EN (enable pin) -> measure the voltage to ground of these EN pins.

      Also, with no power -> meter in resistance mode -> check the resistance to ground of the 3VALWP and also the LDO rail for 3V.

      If the resistance is low, the local regulator may be shutting down. Low resistance could mean a shorted cap downstream or some other high current event.

      For now, do not consider voltage injection - which must be kept low @ 1 volt or under. This is just in case the CPU rail is shorted to this rail so we do not want to inject a higher voltage.
      no 3v on PL301....EN1 (pin 12) read 3.3v and EN2 (pin 11) read 4.35v....ive check resistance on PL301, 3VALWP and LDO reading 0.5v and no short

      Comment

      • mon2
        Badcaps Legend
        • Dec 2019
        • 14664
        • Canada

        #4
        Re: acer aspire nitro an515-54 missing 3v

        19V is reaching the IN pins on PU301 ?

        What is the resistance to ground of the LDO and 3VALWP ?

        If the readings are not low, then PU301 is defective and should be replaced.

        When shopping for a replacement (recommend Hong Ming on Aliexpress - they have been good for our past purchases) - be sure to share the full part #. Often the suffix of the part number will define the enable pin logic levels, etc.

        Comment

        • dqtech
          Badcaps
          • Jul 2018
          • 639
          • N/A

          #5
          Re: acer aspire nitro an515-54 missing 3v

          Originally posted by mon2
          19V is reaching the IN pins on PU301 ?

          What is the resistance to ground of the LDO and 3VALWP ?

          If the readings are not low, then PU301 is defective and should be replaced.

          When shopping for a replacement (recommend Hong Ming on Aliexpress - they have been good for our past purchases) - be sure to share the full part #. Often the suffix of the part number will define the enable pin logic levels, etc.
          yes 19v reach on PU301....reading resistance on LDO and 3VALWP not low...ill try to replace PU301 first

          Comment

          • dqtech
            Badcaps
            • Jul 2018
            • 639
            • N/A

            #6
            Re: acer aspire nitro an515-54 missing 3v

            Originally posted by mon2
            19V is reaching the IN pins on PU301 ?

            What is the resistance to ground of the LDO and 3VALWP ?

            If the readings are not low, then PU301 is defective and should be replaced.

            When shopping for a replacement (recommend Hong Ming on Aliexpress - they have been good for our past purchases) - be sure to share the full part #. Often the suffix of the part number will define the enable pin logic levels, etc.
            update....i already replace PU301 with new ic but also not work...3valwp not present

            Comment

            • mon2
              Badcaps Legend
              • Dec 2019
              • 14664
              • Canada

              #7
              Re: acer aspire nitro an515-54 missing 3v

              See attached.

              Post your voltage reading to ground after the short / solder blob is removed.
              Attached Files

              Comment

              • dqtech
                Badcaps
                • Jul 2018
                • 639
                • N/A

                #8
                Re: acer aspire nitro an515-54 missing 3v

                Originally posted by mon2
                See attached.

                Post your voltage reading to ground after the short / solder blob is removed.
                no reading on +3VALWP (pin 1) sir

                Comment

                • mon2
                  Badcaps Legend
                  • Dec 2019
                  • 14664
                  • Canada

                  #9
                  Re: acer aspire nitro an515-54 missing 3v

                  1) is the replacement part a known good part?

                  2) same part number as the original?

                  3) what is the voltage to ground of the LDO rail on this regulator?

                  4) confirm the soldering with lots of flux, enough hot air and air pressure to make this part swim and naturally rest onto the pads. When the solder is in liquid state, gently push the IC at the corners and the IC will push away and return back onto the pads. This process will fix any potential solder shorts. Then allow it to cool and test again.

                  5) if the parts on this regulator circuit are not missing, the voltage should be present if the solder blob is removed. That is, a no load should allow for the proper voltage output.

                  Comment

                  • dqtech
                    Badcaps
                    • Jul 2018
                    • 639
                    • N/A

                    #10
                    Re: acer aspire nitro an515-54 missing 3v

                    Originally posted by mon2
                    1) is the replacement part a known good part?

                    2) same part number as the original?

                    3) what is the voltage to ground of the LDO rail on this regulator?

                    4) confirm the soldering with lots of flux, enough hot air and air pressure to make this part swim and naturally rest onto the pads. When the solder is in liquid state, gently push the IC at the corners and the IC will push away and return back onto the pads. This process will fix any potential solder shorts. Then allow it to cool and test again.

                    5) if the parts on this regulator circuit are not missing, the voltage should be present if the solder blob is removed. That is, a no load should allow for the proper voltage output.

                    1) yes, new ic

                    2) yes same with original part

                    3) LDO on pin 17 got 3.3v

                    4) yes everything good

                    Comment

                    • mon2
                      Badcaps Legend
                      • Dec 2019
                      • 14664
                      • Canada

                      #11
                      Re: acer aspire nitro an515-54 missing 3v

                      Check the resistance of the parts and reflow these parts at the output stage of this regulator that link with PL301.

                      Compare the resistance values against the schematic values.

                      The LDO working is a good start. The switching regulator leg of the regulator should be on as well.

                      With no power, measure the resistance to ground again of PL301. What is the reading?

                      Comment

                      • dqtech
                        Badcaps
                        • Jul 2018
                        • 639
                        • N/A

                        #12
                        Re: acer aspire nitro an515-54 missing 3v

                        Originally posted by mon2
                        Check the resistance of the parts and reflow these parts at the output stage of this regulator that link with PL301.

                        Compare the resistance values against the schematic values.

                        The LDO working is a good start. The switching regulator leg of the regulator should be on as well.

                        With no power, measure the resistance to ground again of PL301. What is the reading?
                        PL301 resistance read 0.348v sir

                        Comment

                        • dqtech
                          Badcaps
                          • Jul 2018
                          • 639
                          • N/A

                          #13
                          Re: acer aspire nitro an515-54 missing 3v

                          reading on all part that link with PL301 is normal...accept PR305 that should be 100k but only read 89k...is that okay?

                          Comment

                          • mon2
                            Badcaps Legend
                            • Dec 2019
                            • 14664
                            • Canada

                            #14
                            Re: acer aspire nitro an515-54 missing 3v

                            PL301 resistance read 0.348v
                            Can you double check this? Resistance checks will be with no power, meter in resistance mode.

                            One meter probe on PL301, other meter probe to ground.

                            Resistance will be in ohms. If you read '1' or 'OL', then the meter scale is too low. Select the next higher scale on the meter till you have a reading.

                            After the above, meter in DC volts mode (10 volts or higher). Then check the voltage to ground of PL301.

                            What is the measurement?

                            Comment

                            • dqtech
                              Badcaps
                              • Jul 2018
                              • 639
                              • N/A

                              #15
                              Re: acer aspire nitro an515-54 missing 3v

                              Originally posted by mon2
                              Can you double check this? Resistance checks will be with no power, meter in resistance mode.

                              One meter probe on PL301, other meter probe to ground.

                              Resistance will be in ohms. If you read '1' or 'OL', then the meter scale is too low. Select the next higher scale on the meter till you have a reading.

                              After the above, meter in DC volts mode (10 volts or higher). Then check the voltage to ground of PL301.

                              What is the measurement?
                              am i right?



                              i only have this multimeter
                              Attached Files

                              Comment

                              • dqtech
                                Badcaps
                                • Jul 2018
                                • 639
                                • N/A

                                #16
                                Re: acer aspire nitro an515-54 missing 3v

                                in DC volts mode, no voltage reading at all on PL301

                                Comment

                                • mon2
                                  Badcaps Legend
                                  • Dec 2019
                                  • 14664
                                  • Canada

                                  #17
                                  Re: acer aspire nitro an515-54 missing 3v

                                  The meter has 3 functions in the yellow setting.

                                  You are currently in DIODE mode. Press the yellow button till you see the greek symbol OMEGA for the resistance scale.

                                  Then take your measurement again.

                                  Comment

                                  • dqtech
                                    Badcaps
                                    • Jul 2018
                                    • 639
                                    • N/A

                                    #18
                                    Re: acer aspire nitro an515-54 missing 3v

                                    Originally posted by mon2
                                    The meter has 3 functions in the yellow setting.

                                    You are currently in DIODE mode. Press the yellow button till you see the greek symbol OMEGA for the resistance scale.

                                    Then take your measurement again.
                                    sorry my bad...this one?

                                    Attached Files

                                    Comment

                                    • mon2
                                      Badcaps Legend
                                      • Dec 2019
                                      • 14664
                                      • Canada

                                      #19
                                      Re: acer aspire nitro an515-54 missing 3v

                                      Good reading at 8k34 ohms. That is not a short. The regulator should be on. Will review the details of this regulator deeper after the soccer game. Fairly sure it is active high enable which you have.

                                      Post close up pics of this regulator and parts. Any burnt looking parts in this region?

                                      Comment

                                      • mon2
                                        Badcaps Legend
                                        • Dec 2019
                                        • 14664
                                        • Canada

                                        #20
                                        Re: acer aspire nitro an515-54 missing 3v

                                        Wow. Quite the game.

                                        Remove all power. Meter in resistance mode. Check the resistance across the PL301 contacts.

                                        What is the measurement?

                                        Comment

                                        Related Topics

                                        Collapse

                                        • Document Archive
                                          ACER Aspire Aspire E560 Aspire E6400 Specification for Upgrade or Repair
                                          by Document Archive
                                          This specification for the ACER Aspire Aspire E560 can be useful for upgrading or repairing a desktop PC that is not working. As a community we are working through our specifications to add valuable data like the Aspire Aspire E560 boardview and Aspire Aspire E560 schematic. Our users have donated over 1 million documents which are being added to the site. This page will be updated soon with additional information. Alternatively you can request additional help from our users directly on the relevant badcaps forum. Please note that we offer no warranties that any specification, datasheet, or download...
                                          09-12-2024, 03:28 PM
                                        • Document Archive
                                          ACER Aspire Aspire E700 Aspire E6300 Specification for Upgrade or Repair
                                          by Document Archive
                                          This specification for the ACER Aspire Aspire E700 can be useful for upgrading or repairing a desktop PC that is not working. As a community we are working through our specifications to add valuable data like the Aspire Aspire E700 boardview and Aspire Aspire E700 schematic. Our users have donated over 1 million documents which are being added to the site. This page will be updated soon with additional information. Alternatively you can request additional help from our users directly on the relevant badcaps forum. Please note that we offer no warranties that any specification, datasheet, or download...
                                          09-12-2024, 02:30 PM
                                        • Document Archive
                                          ACER Aspire Aspire M7711 Aspire Q9300 Specification for Upgrade or Repair
                                          by Document Archive
                                          This specification for the ACER Aspire Aspire M7711 can be useful for upgrading or repairing a desktop PC that is not working. As a community we are working through our specifications to add valuable data like the Aspire Aspire M7711 boardview and Aspire Aspire M7711 schematic. Our users have donated over 1 million documents which are being added to the site. This page will be updated soon with additional information. Alternatively you can request additional help from our users directly on the relevant badcaps forum. Please note that we offer no warranties that any specification, datasheet, or...
                                          09-12-2024, 03:28 PM
                                        • Document Archive
                                          Acer Aspire Aspire 9920 G-933G64HN Specification for Upgrade or Repair
                                          by Document Archive
                                          This specification for the Acer Aspire Aspire 9920 G-933G64HN can be useful for upgrading or repairing a laptop that is not working. As a community we are working through our specifications to add valuable data like the Aspire 9920 G-933G64HN boardview and Aspire 9920 G-933G64HN schematic. Our users have donated over 1 million documents which are being added to the site. This page will be updated soon with additional information. Alternatively you can request additional help from our users directly on the relevant badcaps forum. Please note that we offer no warranties that any specification, datasheet,...
                                          09-06-2024, 05:27 AM
                                        • Document Archive
                                          ACER Aspire Aspire G7200 Predator Defender Aspire 9750 Specification for Upgrade or Repair
                                          by Document Archive
                                          This specification for the ACER Aspire Aspire G7200 Predator Defender can be useful for upgrading or repairing a desktop PC that is not working. As a community we are working through our specifications to add valuable data like the Aspire Aspire G7200 Predator Defender boardview and Aspire Aspire G7200 Predator Defender schematic. Our users have donated over 1 million documents which are being added to the site. This page will be updated soon with additional information. Alternatively you can request additional help from our users directly on the relevant badcaps forum. Please note that we offer...
                                          09-12-2024, 03:28 PM
                                        • Loading...
                                        • No more items.
                                        Working...