Asus X550LD Fan spining non stop

Collapse
X
 
  • Time
  • Show
Clear All
new posts
  • lapfix
    Badcaps Legend
    • Mar 2020
    • 2764
    • my workshop

    #1

    Asus X550LD Fan spining non stop

    Hello friends

    Got this lap work perfectely but just after seconds of power on the fan spin without interuption !

    The dump come with 302 version , i try 2 others differents but same issue...always the fan spin without stoping!

    any idea !...thank you
    Last edited by SMDFlea; 11-06-2022, 08:33 AM.
  • mcplslg123
    Badcaps Legend
    • Jun 2015
    • 7262
    • india

    #2
    Re: Asus X550LD Fan spining non stop

    Bios flashed was ofcourse me cleaned??

    Comment

    • lapfix
      Badcaps Legend
      • Mar 2020
      • 2764
      • my workshop

      #3
      Re: Asus X550LD Fan spining non stop

      Originally posted by mcplslg123
      Bios flashed was ofcourse me cleaned??
      Yes of course

      Comment

      • lapfix
        Badcaps Legend
        • Mar 2020
        • 2764
        • my workshop

        #4
        Re: Asus X550LD Fan spining non stop

        Update :

        Try many official version ( 308 /302 ) merging and clean me same issue
        Try this solution : https://www.badcaps.net/forum/showpo...5&postcount=14
        same issue

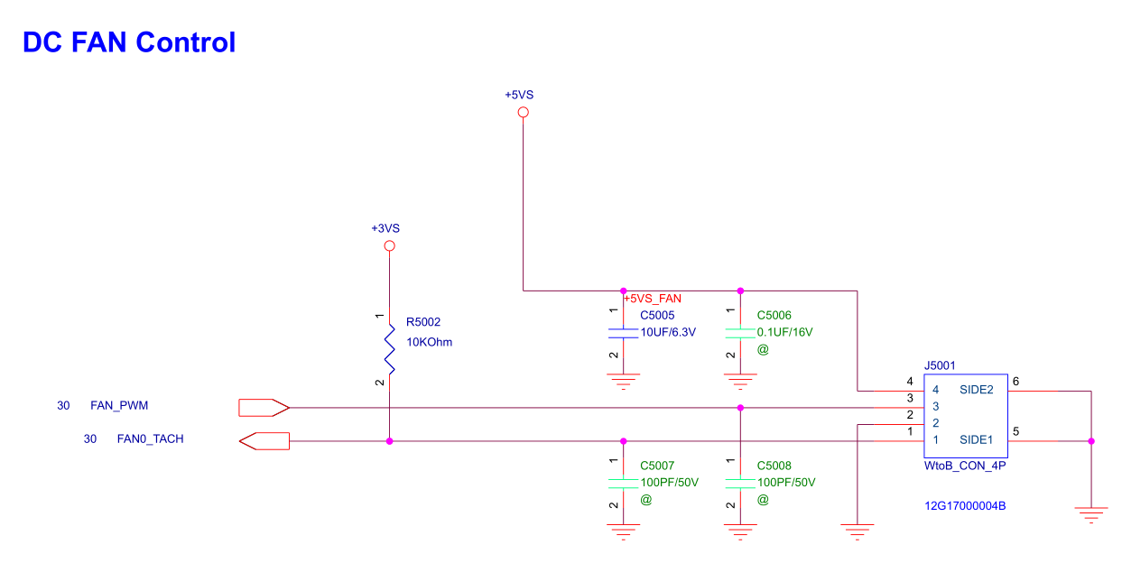
        No short to GND for J5001 connector with pin 1,3 and 4.

        Question : i know that IO is auto programable from bios ..is it true for this motherboard because i see many share with 2 files ; bios + io !.

        Any other suggestion !!

        Comment

        • mon2
          Badcaps Legend
          • Dec 2019
          • 14672
          • Canada

          #5
          Re: Asus X550LD Fan spining non stop

          A fan is usually triggered by a thermal sensor.

          What are the temp readings for this logic board?

          The fault could be a bad sensor or the communication lines used by the sensor (s).

          Comment

          • lapfix
            Badcaps Legend
            • Mar 2020
            • 2764
            • my workshop

            #6
            Re: Asus X550LD Fan spining non stop

            Originally posted by mon2
            A fan is usually triggered by a thermal sensor.

            What are the temp readings for this logic board?

            The fault could be a bad sensor or the communication lines used by the sensor (s).
            Yes you are right , but in this case fan is controlled by sio chip , no resistor at this direct line between fan connector and io.

            i try another fan as suggested here but same issue : https://www.badcaps.net/forum/showpo...67&postcount=2

            maybe a io chip problem !!

            Comment

            • mon2
              Badcaps Legend
              • Dec 2019
              • 14672
              • Canada

              #7
              Re: Asus X550LD Fan spining non stop

              What temps are being reported by the logic board? Are they higher than normal? Does the bios show temperature?

              The fan is driven by a PWM signal and code must be running to drive the fan and at the current speed.

              The temp sensor is likely read by the same controller.
              These same chips have a 8051 mcu inside that runs code to perform certain tasks. So fan spin maybe normal if the sensor is reporting high temps.

              Comment

              • lapfix
                Badcaps Legend
                • Mar 2020
                • 2764
                • my workshop

                #8
                Re: Asus X550LD Fan spining non stop

                Bios didn t show temp . I try this board without system so i can't report what temp are being.
                CPu and garphic aren't so hot , it s normal temp

                "The temp sensor is likely read by the same controller.
                These soon chips have a 8051 mcu inside that runs code to perform certain tasks. So fan spin maybe normal if the sensor is reporting high temps. "....so is the issue in io !!

                Comment

                • mon2
                  Badcaps Legend
                  • Dec 2019
                  • 14672
                  • Canada

                  #9
                  Re: Asus X550LD Fan spining non stop

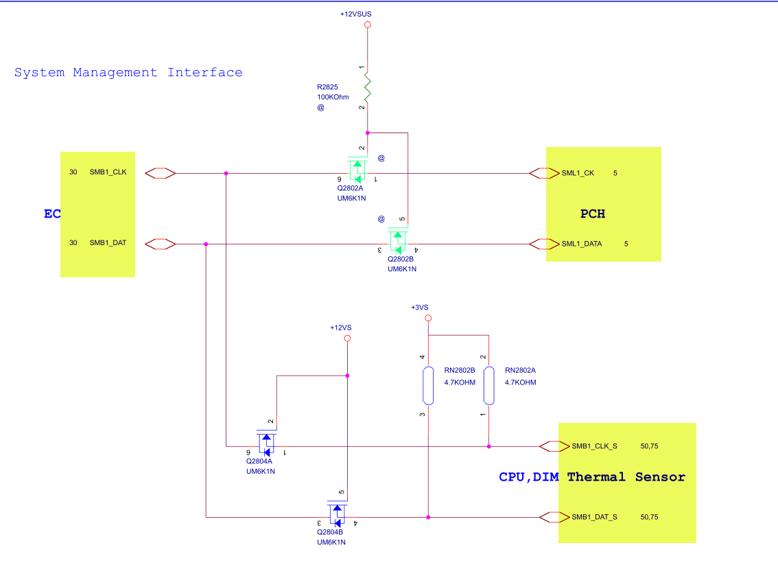
                  See attached.

                  The temps may be normal but the sensors report the true temps. If the SMBUS (aka I2C) interface is not working properly for these thermal sensors, the sensors will show that the temp is not normal and the fan will spin non-stop.

                  Locate RN2802 on the logic board and measure the voltage on each leg of the resistor network. These are the local pull-ups for this open-drain interface.

                  Next, review the voltage readings on:

                  SMB1_CLK
                  SMB1_DAT


                  The above signals are to the LEFT side of the mosfets Q2804 (pins 3 & 9). While you are there, also measure the GATE voltage of each of these mosfets (pins 2 & 5).

                  Do you have the boardview and schematic files for this logic board ?
                  Attached Files
                  Last edited by mon2; 11-06-2022, 08:28 AM.

                  Comment

                  • SMDFlea
                    Super Moderator
                    • Jan 2018
                    • 21922
                    • UK

                    #10
                    Re: Asus X550LD Fan spining non stop

                    Originally posted by lapfix
                    Hello friends

                    Got this lap work perfectely but just after seconds of power on the fan spin without interuption !

                    The dump come with 302 version , i try 2 others differents but same issue...always the fan spin without stoping!

                    any idea !...thank you
                    Did you flash the bios version thats on the barcode sticker as thats the right one to use - https://www.badcaps.net/forum/showthread.php?t=96604
                    All donations to badcaps are welcome, click on this link to donate. Thanks to all supporters

                    Comment

                    • lapfix
                      Badcaps Legend
                      • Mar 2020
                      • 2764
                      • my workshop

                      #11
                      Re: Asus X550LD Fan spining non stop

                      yes i also see this .

                      Yes have BRD , i don't know why is deleted !

                      RN 2802 measurements :
                      4.7 K ohm OK
                      1 = 0.150v...is something wrong with this measure !
                      2 = 3.03v
                      3 = 3.3v
                      4 = 3.3v

                      Q2804 :
                      1 = 0.150v
                      2 = 13.46v
                      3 = 3.3v
                      4 = 3.3v
                      5 = 13.46v
                      6 = 0.150v

                      EC
                      SMB1_CLK = pin 115 = 0.150v
                      SMB1_DAT = pin 116 = 3.3v


                      more measure for SMB1_CLK
                      Q2804 :

                      1 = 0.150v
                      6 = 0.150v

                      i trace this SMB1_CLK until RN7521 :
                      2.2k ohm ok
                      pin 2 ,3 and 4 = 3v
                      pin 1 = 0.150v

                      And i think the signal start from U7001

                      What do you suggest !
                      Last edited by lapfix; 11-06-2022, 09:34 AM.

                      Comment

                      • lapfix
                        Badcaps Legend
                        • Mar 2020
                        • 2764
                        • my workshop

                        #12
                        Re: Asus X550LD Fan spining non stop

                        Originally posted by SMDFlea
                        Did you flash the bios version thats on the barcode sticker as thats the right one to use - https://www.badcaps.net/forum/showthread.php?t=96604
                        Yes Smdflea

                        Comment

                        • mon2
                          Badcaps Legend
                          • Dec 2019
                          • 14672
                          • Canada

                          #13
                          Re: Asus X550LD Fan spining non stop

                          RN 2802 measurements :
                          4.7 K ohm OK
                          1 = 0.150v...is something wrong with this measure !
                          Agreed. This line appears to be stuck low or the pull-up resistor is not doing its job.

                          Remove all power -> meter in resistance mode.

                          What is the resistance to ground of pin # 1 of RN2802 ? (pull-up for SMB1_CLK_S)

                          Also pin # 2 of RN2802 should be exactly the same voltage as on pin #4 of RN2802 (confirm this).
                          Attached Files

                          Comment

                          • mon2
                            Badcaps Legend
                            • Dec 2019
                            • 14672
                            • Canada

                            #14
                            Re: Asus X550LD Fan spining non stop

                            i trace this SMB1_CLK until RN7521 :
                            2.2k ohm ok
                            pin 2 ,3 and 4 = 3v
                            pin 1 = 0.150v

                            And i think the signal start from U7001
                            Good that you are also tracing and probing the entire SMBUS rails. This is important.

                            The SMBUS interface, typically, has a single BUS MASTER and multiple SMBUS slaves (note - the terminology is being reviewed for political reasons in the industry but this is what I grew up with).

                            Respectively, each thermal sensor is a SMBUS slave and has its own SMBUS address. Only the SMBUS MASTER can initiate the communication - not the slaves. If the SMBUS master sends out a command with an address, only the node (temp sensor in this case) with the matching address will reply back.

                            If the CLK or SDA line is stuck then none of the SMBUS nodes will be able to offer the correct sensor readings. Then only the code inside the IO controller will 'assume or default' to some kooky value for which turning on the fan may be the default action. This is the operation of the SMC bypass on macbooks - ignore sensor readings and run the fan full speed.

                            Using a $5 I2C bus analyzer from Aliexpress will show all of the gory details.

                            Each mosfet in this leg of the circuit is acting like a level translator between different voltage rails. The mosfets are bidirectional so if ANY part of the circuit is LOW on the CLK line (or SDA line) then the entire CLK line will be low. It does not matter who does this pull-down but a single participant can haul down the line to a low level.

                            If you are ok with it, consider to flux and remove (for a quick test) - the dual mosfet @ Q2804. Proceed with caution so that other parts are not disturbed.

                            After this Q2804 is removed, check the voltage again of this SMBUS line.

                            Comment

                            • lapfix
                              Badcaps Legend
                              • Mar 2020
                              • 2764
                              • my workshop

                              #15
                              Re: Asus X550LD Fan spining non stop

                              RN 2802 = resistance mode. =

                              pin 2/4 = 4.8k ohm
                              pin 1 = 11.60k ohm
                              pin 3 = 11.60k ohm

                              Q2804 removed

                              Rn2802 pin 1 = 0.109v
                              Last edited by lapfix; 11-06-2022, 10:26 AM.

                              Comment

                              • mon2
                                Badcaps Legend
                                • Dec 2019
                                • 14672
                                • Canada

                                #16
                                Re: Asus X550LD Fan spining non stop

                                Resistance is OK.

                                Someone on this line is pulling SMB1_CLK_S LOW.

                                Remove the dual mosfet @ Q2804 and test the voltage again on SMB1_CLK_S.

                                Update - still LOW so the IO chip is NOT the fault. This is a good sign.

                                Next, proceed to remove Q7502. Then measure again the voltage.
                                Last edited by mon2; 11-06-2022, 10:32 AM.

                                Comment

                                • lapfix
                                  Badcaps Legend
                                  • Mar 2020
                                  • 2764
                                  • my workshop

                                  #17
                                  Re: Asus X550LD Fan spining non stop

                                  Done ; i modify my #15

                                  Comment

                                  • mon2
                                    Badcaps Legend
                                    • Dec 2019
                                    • 14672
                                    • Canada

                                    #18
                                    Re: Asus X550LD Fan spining non stop

                                    Noted - see above and remove Q7502.

                                    Comment

                                    • lapfix
                                      Badcaps Legend
                                      • Mar 2020
                                      • 2764
                                      • my workshop

                                      #19
                                      Re: Asus X550LD Fan spining non stop

                                      Q7502 remçoved and i got 3.3v at pin 1 = SMB1_CLK_S of RN2802 .
                                      Try another Q7502 chip same issue

                                      Comment

                                      • mon2
                                        Badcaps Legend
                                        • Dec 2019
                                        • 14672
                                        • Canada

                                        #20
                                        Re: Asus X550LD Fan spining non stop

                                        Keep Q7502 OFF the board. The fault is on the VGA sensor side.

                                        Check the voltage again on RN7521, pin #1 = VGA_SMB1_CLK.

                                        What is the measurement (with Q7502 removed from the logic board) ?

                                        Comment

                                        Related Topics

                                        Collapse

                                        Working...