HP Compaq 6510B inventec Rev 1.0 - U28 IC GETTING HOT

Collapse
X
 
  • Time
  • Show
Clear All
new posts
  • vettouch
    Senior Member
    • Sep 2020
    • 68
    • Nigeria

    #1

    HP Compaq 6510B inventec Rev 1.0 - U28 IC GETTING HOT

    HP Compaq 6510B inventec Motherboard not powering and U28 IC getting very hot. Please help me to pin down the fault. see schematic
    Attached Files
  • mon2
    Badcaps Legend
    • Dec 2019
    • 14679
    • Canada

    #2
    Re: HP Compaq 6510B inventec Rev 1.0 - U28 IC GETTING HOT

    Remove all power -> meter in resistance mode -> check the resistance to ground @ L20.

    One meter probe @ L20 (either side is ok) -> other meter probe to ground.

    Someone is consuming too much current and causing this regulator to heat up.

    It is possible that U28 is now defective but start with the resistance check.

    Also check the other half of this regulator by checking the resistance to ground @ L21.

    Post the readings.

    Comment

    • vettouch
      Senior Member
      • Sep 2020
      • 68
      • Nigeria

      #3
      Re: HP Compaq 6510B inventec Rev 1.0 - U28 IC GETTING HOT

      @mon2

      metre @ 2000 ohms;
      L21 = 774 (each of the sides)
      L20 = 1386 (each of the sides)
      L15 = 005 (each of the sides)
      L16 = 005 (each of the sides)
      L8 = 042 (each of the sides)
      L12 = 764 (each of the sides)
      L7 = 165 (each of the sides)
      L6 = 1784 (each of the sides)

      Comment

      • vettouch
        Senior Member
        • Sep 2020
        • 68
        • Nigeria

        #4
        Re: HP Compaq 6510B inventec Rev 1.0 - U28 IC GETTING HOT

        Someone please, help me resolve this issue.

        Comment

        • mon2
          Badcaps Legend
          • Dec 2019
          • 14679
          • Canada

          #5
          Re: HP Compaq 6510B inventec Rev 1.0 - U28 IC GETTING HOT

          Remove all power. Measure the resistance to ground of U28, Pin 19.

          Then repeat to check U28, Pin 21.

          These are fixed LDO rails that may be the issue.

          If heating up too much then there is a fault linked to this device or a transient has now killed this component.

          The posted resistance on the coils for this part are ok and not a short.

          Comment

          • vettouch
            Senior Member
            • Sep 2020
            • 68
            • Nigeria

            #6
            Re: HP Compaq 6510B inventec Rev 1.0 - U28 IC GETTING HOT

            @mon2

            resistance checks on pin 19 and 21 of U28

            metre readings @ 2000 ohm setting
            pin 19 = 811
            pin 21 = 793

            Thanks and please, assist me more.

            Comment

            • mon2
              Badcaps Legend
              • Dec 2019
              • 14679
              • Canada

              #7
              Re: HP Compaq 6510B inventec Rev 1.0 - U28 IC GETTING HOT

              pin 19 = 811 ohms
              pin 21 = 793 ohms
              The LDO resistance readings to ground are not considered shorts but the resistance is low.

              Any chance you have a thermal camera ?

              If not, you can try to locate the faulty part by removing components like the capacitors, one at a time. After each removal -> check the resistance on the LDO rail pin again. If the low resistance remains, then place the removed part back onto the PCB.

              For example consider to remove the 4.7uf caps on these same voltage rails; the 1uf cap on this rail for starters. Voltage injection is another process but this method is much more safe.

              So remove C336, C333, C335 but place each back immediately if the resistance is not any higher so that you do not lose the parts nor the location from where they were removed.

              Comment

              • vettouch
                Senior Member
                • Sep 2020
                • 68
                • Nigeria

                #8
                Re: HP Compaq 6510B inventec Rev 1.0 - U28 IC GETTING HOT

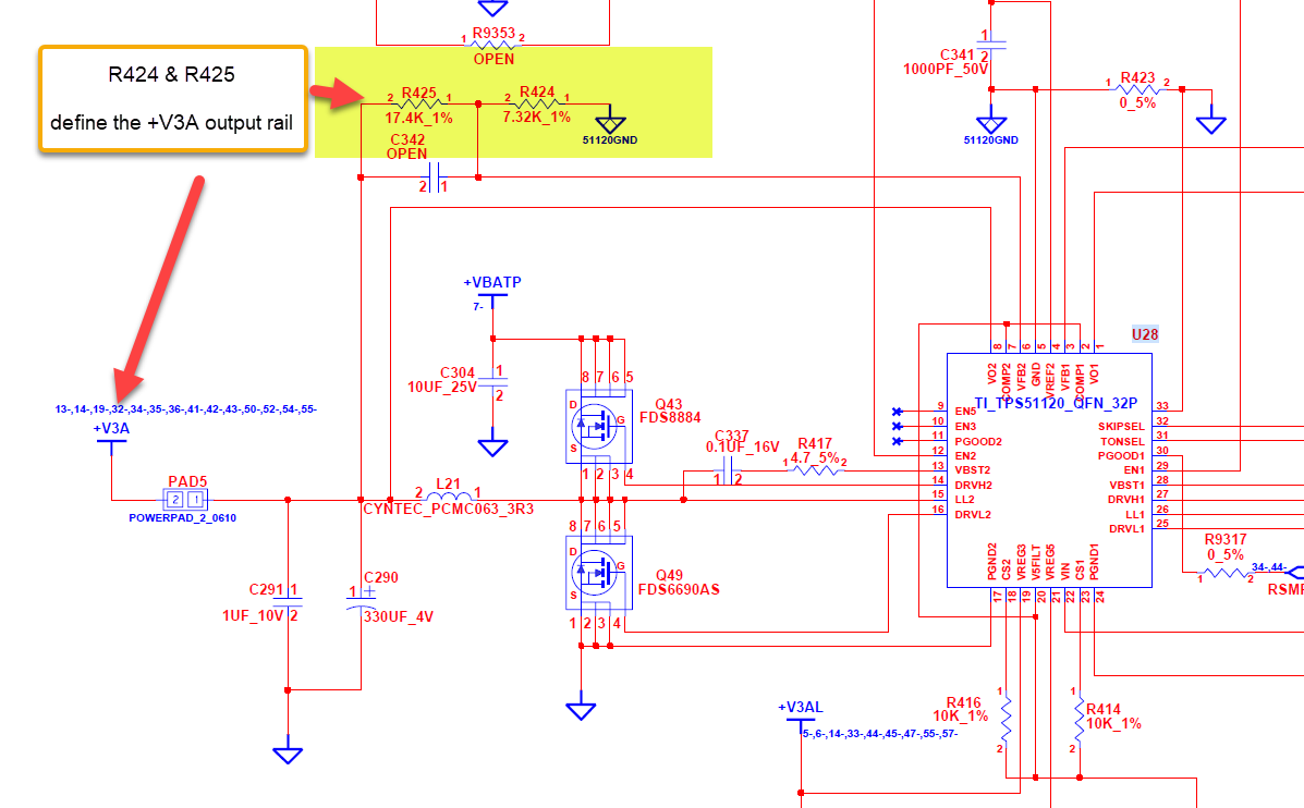
                @ mon2. I discovered 3.8v and 5.6v around this U28. What could be causing it? Also, most of the caps, coils and the likes around ICH are shorting on test with metre. Could the SIO be bad?

                Comment

                • mon2
                  Badcaps Legend
                  • Dec 2019
                  • 14679
                  • Canada

                  #9
                  Re: HP Compaq 6510B inventec Rev 1.0 - U28 IC GETTING HOT

                  I discovered 3.8v and 5.6v around this U28.
                  Can you be more specific on where these voltages were measured ?

                  Which pin # ?

                  Is your multimeter with fresh batteries and is accurate ?

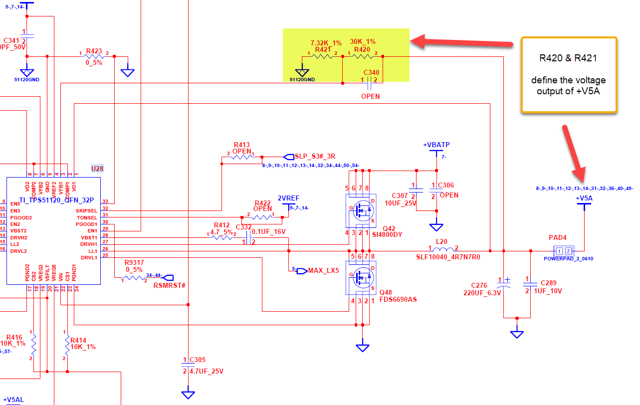
                  If you are truly reading ~3v8 on the 3VA rail, that may cause damage to other parts on this rail as that is very high to parts expecting ~3V.

                  The voltage output of each of the buck regulators inside U28 are defined by the FB pins (feedback pins). Respectively, each resistor on the FBx pin must match the values shown in the schematic.

                  To confirm, remove all power / no battery -> meter in resistance mode.

                  Check the resistance of each of the resistors on the FB1 pin. Then repeat for the FB2 pin. Be sure that each resistor matches the schematic values.
                  Attached Files

                  Comment

                  • vettouch
                    Senior Member
                    • Sep 2020
                    • 68
                    • Nigeria

                    #10
                    Re: HP Compaq 6510B inventec Rev 1.0 - U28 IC GETTING HOT

                    @mon2. I can't locate R425, R424 resistors. I feel they are not labeled. Please, how can I locate them?

                    Comment

                    • mon2
                      Badcaps Legend
                      • Dec 2019
                      • 14679
                      • Canada

                      #11
                      Re: HP Compaq 6510B inventec Rev 1.0 - U28 IC GETTING HOT

                      Locate pin #1 of the ic -> then find pin #6 on the device.

                      This the the feedback pin for this voltage rail.

                      With no power, meter in resistance mode, one meter probe on pin #6. Other meter probe to a close by resistor. When you find a resistor with 0 ohms, that will be the feedback resistor circuit.

                      Post close and clear pics of the area on your logic board.
                      Attached Files

                      Comment

                      • vettouch
                        Senior Member
                        • Sep 2020
                        • 68
                        • Nigeria

                        #12
                        Re: HP Compaq 6510B inventec Rev 1.0 - U28 IC GETTING HOT

                        @ mon2. While diagnosing this board yesterday, I suddenly discovered a burn on Q43. So, I found a replacement for it. After that, I also discovered shorts on Q49, C290, C291, and C336. What have I done wrong? See the attached picture of the board.
                        Attached Files
                        Last edited by vettouch; 09-16-2022, 06:00 AM. Reason: To include attachment

                        Comment

                        • mon2
                          Badcaps Legend
                          • Dec 2019
                          • 14679
                          • Canada

                          #13
                          Re: HP Compaq 6510B inventec Rev 1.0 - U28 IC GETTING HOT

                          What was the part # on the original Q43 ?

                          What part # was used to replace the burnt Q43 ?

                          With no power, what is the resistance to ground of the parts you are observing to be shorted ? Select the lowest resistance scale on your meter for these measurements. Post the readings.

                          Comment

                          • vettouch
                            Senior Member
                            • Sep 2020
                            • 68
                            • Nigeria

                            #14
                            Re: HP Compaq 6510B inventec Rev 1.0 - U28 IC GETTING HOT

                            original part # for Q43 = FDS8884
                            replaced it with same part # from another board

                            resistance to ground for parts observed to be shorting
                            metre @ 200 ohms
                            Q49 = 16.2
                            C290 = 16.9
                            C291 = 16.7
                            Q51 = 16.5
                            C336 = 17.9
                            C308 = 38.9

                            Comment

                            • mon2
                              Badcaps Legend
                              • Dec 2019
                              • 14679
                              • Canada

                              #15
                              Re: HP Compaq 6510B inventec Rev 1.0 - U28 IC GETTING HOT

                              Review, without power, in resistance mode on the meter,

                              the resistance across the mosfet:

                              source (1-2-3) & drain (5-6-7-8)
                              source (1-2-3) & gate (4)
                              gate (4) & drain (5-6-7-8)


                              You may have to use a higher resistance meter scale for a measurement of the mosfet pins.
                              Attached Files

                              Comment

                              • vettouch
                                Senior Member
                                • Sep 2020
                                • 68
                                • Nigeria

                                #16
                                Re: HP Compaq 6510B inventec Rev 1.0 - U28 IC GETTING HOT

                                @mon2

                                Resistance check on Q49; metre @ 20k ohms
                                source and drain = 0000
                                source and gate = no reading
                                gate and drain = no reading

                                metre @ 2000 ohms

                                source and drain = 0001
                                source and gate = 1558
                                gate and drain = 438

                                Comment

                                • mon2
                                  Badcaps Legend
                                  • Dec 2019
                                  • 14679
                                  • Canada

                                  #17
                                  Re: HP Compaq 6510B inventec Rev 1.0 - U28 IC GETTING HOT

                                  With care + flux + low air pressure (so other parts do not go flying with an air ticket); remove Q49 off the board.

                                  Before doing this, make a note on the pin #1 location.

                                  You can also view the pads UNDER the component for guidance as:

                                  pins 1-2-3 = SOURCE
                                  pin 4 = GATE
                                  pins 5-6-7-8 = DRAIN


                                  Then check this part when it is out of circuit. What are the resistance values?

                                  Comment

                                  • vettouch
                                    Senior Member
                                    • Sep 2020
                                    • 68
                                    • Nigeria

                                    #18
                                    Re: HP Compaq 6510B inventec Rev 1.0 - U28 IC GETTING HOT

                                    @mon2

                                    Resistance check on Q49; metre @ 2000/20k ohms
                                    source and drain = no reading
                                    source and gate = no reading
                                    gate and drain = no reading

                                    Comment

                                    • mon2
                                      Badcaps Legend
                                      • Dec 2019
                                      • 14679
                                      • Canada

                                      #19
                                      Re: HP Compaq 6510B inventec Rev 1.0 - U28 IC GETTING HOT

                                      Can you clarify?

                                      The actual mosfet was removed off the board and now the new measurements are of the PCB pads or of the part that is on your table?

                                      Comment

                                      • vettouch
                                        Senior Member
                                        • Sep 2020
                                        • 68
                                        • Nigeria

                                        #20
                                        Re: HP Compaq 6510B inventec Rev 1.0 - U28 IC GETTING HOT

                                        The new measurements are of the part that is on the table (mosfet). The PCB pads still read source and drain = 0001
                                        source and gate = 1558
                                        gate and drain = 438

                                        Comment

                                        Related Topics

                                        Collapse

                                        • Document Archive
                                          HP Compaq Compaq SG3-240ES Compaq SG3 220 Specification for Upgrade or Repair
                                          by Document Archive
                                          This specification for the HP Compaq Compaq SG3-240ES can be useful for upgrading or repairing a desktop PC that is not working. As a community we are working through our specifications to add valuable data like the Compaq Compaq SG3-240ES boardview and Compaq Compaq SG3-240ES schematic. Our users have donated over 1 million documents which are being added to the site. This page will be updated soon with additional information. Alternatively you can request additional help from our users directly on the relevant badcaps forum. Please note that we offer no warranties that any specification, datasheet,...
                                          09-12-2024, 03:44 PM
                                        • Document Archive
                                          HP Compaq Elite Compaq 8000 Elite Convertible Minitower PC (ENERGY STAR) Compaq Elite 8000 E5500 Specification for Upgrade or Repair
                                          by Document Archive
                                          This specification for the HP Compaq Elite Compaq 8000 Elite Convertible Minitower PC (ENERGY STAR) can be useful for upgrading or repairing a desktop PC that is not working. As a community we are working through our specifications to add valuable data like the Compaq Elite Compaq 8000 Elite Convertible Minitower PC (ENERGY STAR) boardview and Compaq Elite Compaq 8000 Elite Convertible Minitower PC (ENERGY STAR) schematic. Our users have donated over 1 million documents which are being added to the site. This page will be updated soon with additional information. Alternatively you can request...
                                          09-12-2024, 03:44 PM
                                        • Document Archive
                                          HP Compaq Pro Počítač Compaq 6005 Pro (ENERGY STAR) v provedení microtower Compaq Pro 6005 B59 Specification for Upgrade or Repair
                                          by Document Archive
                                          This specification for the HP Compaq Pro Počítač Compaq 6005 Pro (ENERGY STAR) v provedení microtower can be useful for upgrading or repairing a desktop PC that is not working. As a community we are working through our specifications to add valuable data like the Compaq Pro Počítač Compaq 6005 Pro (ENERGY STAR) v provedení microtower boardview and Compaq Pro Počítač Compaq 6005 Pro (ENERGY STAR) v provedení microtower schematic. Our users have donated over 1 million documents which are being added to the site. This page will be updated soon with additional information....
                                          09-12-2024, 03:36 PM
                                        • Document Archive
                                          HP Compaq Compaq dc7900 Compaq Q9400 Specification for Upgrade or Repair
                                          by Document Archive
                                          This specification for the HP Compaq Compaq dc7900 can be useful for upgrading or repairing a desktop PC that is not working. As a community we are working through our specifications to add valuable data like the Compaq Compaq dc7900 boardview and Compaq Compaq dc7900 schematic. Our users have donated over 1 million documents which are being added to the site. This page will be updated soon with additional information. Alternatively you can request additional help from our users directly on the relevant badcaps forum. Please note that we offer no warranties that any specification, datasheet, or...
                                          09-12-2024, 03:30 PM
                                        • Document Archive
                                          HP Compaq Compaq SG3-331IT Compaq SG3 245 Specification for Upgrade or Repair
                                          by Document Archive
                                          This specification for the HP Compaq Compaq SG3-331IT can be useful for upgrading or repairing a desktop PC that is not working. As a community we are working through our specifications to add valuable data like the Compaq Compaq SG3-331IT boardview and Compaq Compaq SG3-331IT schematic. Our users have donated over 1 million documents which are being added to the site. This page will be updated soon with additional information. Alternatively you can request additional help from our users directly on the relevant badcaps forum. Please note that we offer no warranties that any specification, datasheet,...
                                          09-12-2024, 03:30 PM
                                        • Loading...
                                        • No more items.
                                        Working...