Lenovo Yoga 510 no power!

Collapse
X
 
  • Time
  • Show
Clear All
new posts
  • Ariu
    Senior Member
    • Dec 2020
    • 138
    • Germany

    #1

    Lenovo Yoga 510 no power!

    I have a problem with a lenovo Yoga 510 that is not turning on.
    The dc jack is taking power (20v) and no short to the first and 2. mosfet.

    The first mosfet has 20v on source but no voltage on drain and gate.
    Replacing the mosfets didn't resolve the problem



    Please help.
    Attached Files
    Last edited by Ariu; 01-12-2022, 04:09 AM.
  • mon2
    Badcaps Legend
    • Dec 2019
    • 14662
    • Canada

    #2
    Re: Lenovo Yoga 510 no power!

    Post the resistance to ground of +19V_P2. Remove all power. Meter in resistance mode (2k). Check these s location first. In general, check the resistance of each coil to ground. Looking for very low values.

    Comment

    • Ariu
      Senior Member
      • Dec 2020
      • 138
      • Germany

      #3
      Re: Lenovo Yoga 510 no power!

      Originally posted by mon2
      Post the resistance to ground of +19V_P2. Remove all power. Meter in resistance mode (2k). Check these s location first. In general, check the resistance of each coil to ground. Looking for very low values.
      The resistance of +19V_P2 is not really readable, is changing permanent his value between kohm and mohm.

      Coil PLI1004 is showing 6,3ohm and PLI1003 (9ohm)
      Last edited by Ariu; 01-12-2022, 05:25 AM.

      Comment

      • mon2
        Badcaps Legend
        • Dec 2019
        • 14662
        • Canada

        #4
        Re: Lenovo Yoga 510 no power!

        Ok. Post the voltage readings of pins 1, 2, 3, 4 and also 18 of the charger ic @ PU301.

        Comment

        • Ariu
          Senior Member
          • Dec 2020
          • 138
          • Germany

          #5
          Re: Lenovo Yoga 510 no power!

          Originally posted by mon2
          Ok. Post the voltage readings of pins 1, 2, 3, 4 and also 18 of the charger ic @ PU301.


          Pin 1 -> 2,3V
          Pin 2 -> 3,1V
          Pin 3,4 -> 0 V
          Pin 18 -> 20,21V

          Comment

          • mon2
            Badcaps Legend
            • Dec 2019
            • 14662
            • Canada

            #6
            Re: Lenovo Yoga 510 no power!

            Pin 3,4 -> 0 V
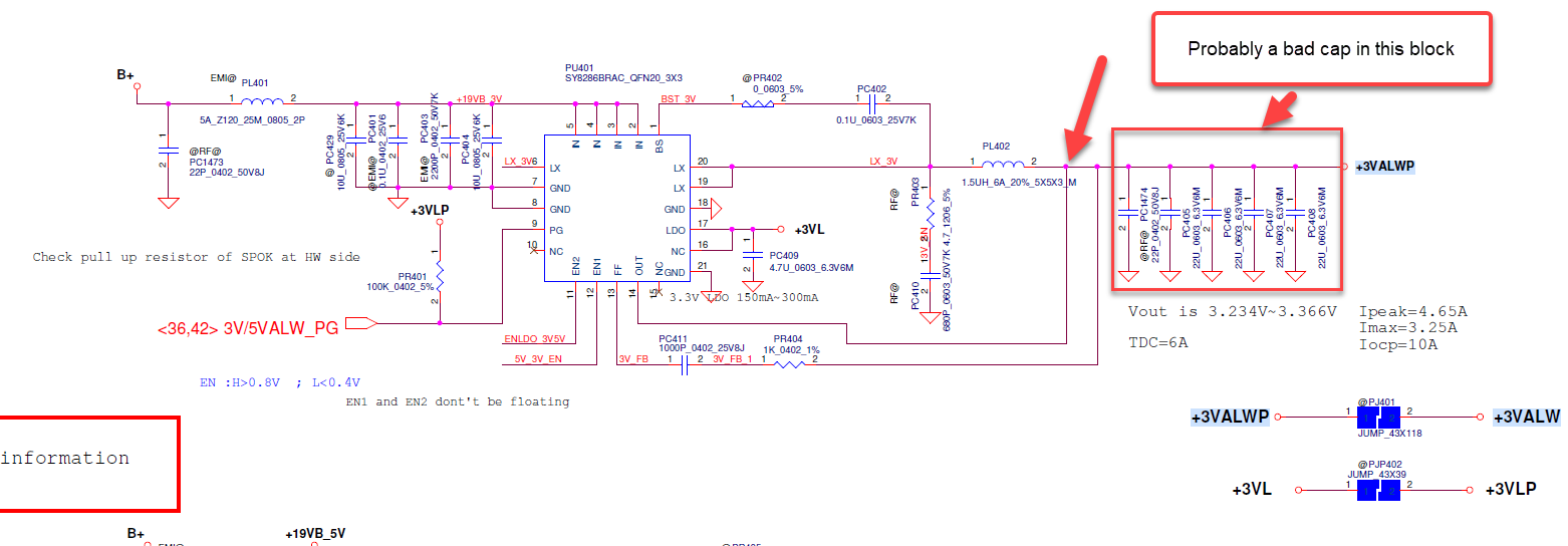
            Not good. This implies the +3VALW rail is not working which is required to pull-up these open-drain I2C bus interface lines.

            Post the voltage @ PL402. See attached.

            If this voltage is 0v or not +3v3 then remove all power -> meter in resistance mode (2k is ok).

            Red meter probe on PL402 coil (either side is ok); black meter probe to ground.

            What is the resistance ? This part of the circuit appears to be a very common failure on the logic board. Often one of the caps in the attachment fails but confirm the resistance to ground first.
            Attached Files

            Comment

            • Ariu
              Senior Member
              • Dec 2020
              • 138
              • Germany

              #7
              Re: Lenovo Yoga 510 no power!

              Originally posted by mon2
              Not good. This implies the +3VALW rail is not working which is required to pull-up these open-drain I2C bus interface lines.

              Post the voltage @ PL402. See attached.

              If this voltage is 0v or not +3v3 then remove all power -> meter in resistance mode (2k is ok).

              Red meter probe on PL402 coil (either side is ok); black meter probe to ground.

              What is the resistance ? This part of the circuit appears to be a very common failure on the logic board. Often one of the caps in the attachment fails but confirm the resistance to ground first.
              The resistance on PL402(32,92 kohm) is to high for the 3,3V Rail. and the voltage is 0V.

              Comment

              • mon2
                Badcaps Legend
                • Dec 2019
                • 14662
                • Canada

                #8
                Re: Lenovo Yoga 510 no power!

                Resistance is good so no bad cap on PL402 rail.

                Post the voltages @

                ENLDO_3V5V
                5V_3V_EN
                PL401
                +3VL (pin 17) of PU401

                Comment

                • Ariu
                  Senior Member
                  • Dec 2020
                  • 138
                  • Germany

                  #9
                  Re: Lenovo Yoga 510 no power!

                  Originally posted by mon2
                  resistance is good so no bad cap on pl402 rail.

                  Post the voltages @

                  enldo_3v5v
                  5v_3v_en
                  pl401
                  +3vl (pin 17) of pu401
                  enldo_3v5v -> 0,72 v
                  5v_3v_en -> 0v
                  +3vl -> 0v

                  Comment

                  • mon2
                    Badcaps Legend
                    • Dec 2019
                    • 14662
                    • Canada

                    #10
                    Re: Lenovo Yoga 510 no power!

                    What about PL401 ?

                    Remove all power. Check the resistance to ground on enldo_3v5v.

                    See attached. Post the voltage at the request point of interest.

                    You may have a bad cap or the resistor is damaged that should just pass the voltage to enable the LDO rail.

                    Confirm the resistance (NO POWER to the logic board) for:

                    PR407
                    PR408

                    These resistors form a voltage divider to lower the rather high 19v from the DC adapter to a safe voltage to act as the ENABLE signal. Presently the voltage is too low to enable the LDO of PU401 PU402.
                    Attached Files
                    Last edited by mon2; 01-12-2022, 10:11 AM.

                    Comment

                    • Ariu
                      Senior Member
                      • Dec 2020
                      • 138
                      • Germany

                      #11
                      Re: Lenovo Yoga 510 no power!

                      Originally posted by mon2
                      What about PL401 ?

                      Remove all power. Check the resistance to ground on enldo_3v5v.

                      See attached. Post the voltage at the request point of interest.

                      You may have a bad cap or the resistor is damaged that should just pass the voltage to enable the LDO rail.

                      Confirm the resistance (NO POWER to the logic board) for:

                      PR407
                      PR408

                      These resistors form a voltage divider to lower the rather high 19v from the DC adapter to a safe voltage to act as the ENABLE signal. Presently the voltage is too low to enable the LDO of PU401 PU402.
                      Sorry

                      PL401 ->7,64V

                      Comment

                      • mon2
                        Badcaps Legend
                        • Dec 2019
                        • 14662
                        • Canada

                        #12
                        Re: Lenovo Yoga 510 no power!

                        PL401 ->7,64V
                        That is very low. Remove all power & battery. Use only the DC adapter.

                        You should see ~19V here. Can you confirm ? This is the B+ rail so it should be ~19V.

                        Comment

                        • Ariu
                          Senior Member
                          • Dec 2020
                          • 138
                          • Germany

                          #13
                          Re: Lenovo Yoga 510 no power!

                          Originally posted by mon2
                          That is very low. Remove all power & battery. Use only the DC adapter.

                          You should see ~19V here. Can you confirm ? This is the B+ rail so it should be ~19V.
                          I know that is to low, I'm using only the adapter no battery connected.

                          The Resistance of pr407 and pr408 are ok, the voltage on pr407 is not always the same between 2,4V-3,1 V, its the same voltage as on +19V_P2

                          What can be the reason of that non constant Resistance on +19V_P2 , i think because of that the first mosfet is not passing the voltage to drain ...
                          Last edited by Ariu; 01-12-2022, 10:47 AM.

                          Comment

                          • mon2
                            Badcaps Legend
                            • Dec 2019
                            • 14662
                            • Canada

                            #14
                            Re: Lenovo Yoga 510 no power!

                            the voltage on pr407 is not always the same between 2,4V-3,1 V
                            Which pin on PR407 shows this voltage ? @ pin # 2 ? That is a good voltage if on pin # 2.

                            But then it is 0,72 v on PU401 & PU402, pin # 11 (enldo_3v5v)? Confirm it.

                            its the same voltage as on +19V_P2
                            Is this comment on PR407, pin #1 ?

                            Remove all power. Check the resistance to ground on enldo_3v5v.
                            Attached Files

                            Comment

                            • Ariu
                              Senior Member
                              • Dec 2020
                              • 138
                              • Germany

                              #15
                              Re: Lenovo Yoga 510 no power!

                              Originally posted by mon2
                              Which pin on PR407 shows this voltage ? @ pin # 2 ? That is a good voltage if on pin # 2.

                              But then it is 0,72 v on PU401 & PU402, pin # 11 (enldo_3v5v)? Confirm it.



                              Is this comment on PR407, pin #1 ?


                              Remove all power. Check the resistance to ground on enldo_3v5v.

                              Yes the voltage on pin #1 pr407 is between 2,4V-3,1V

                              Comment

                              • mon2
                                Badcaps Legend
                                • Dec 2019
                                • 14662
                                • Canada

                                #16
                                Re: Lenovo Yoga 510 no power!

                                Remove all power.

                                Meter in resistance mode (2k scale is fine).

                                Check and post the resistance for each of the first 2 mosfets as follows:

                                Source (1-2-3) & Drain (5-6-7-8)
                                Source (1-2-3) & Gate (4)
                                Gate (4) & Drain (5-6-7-8)

                                Measure and post the resistance readings for PQ302 and also for PQ303.
                                Attached Files

                                Comment

                                • Ariu
                                  Senior Member
                                  • Dec 2020
                                  • 138
                                  • Germany

                                  #17
                                  Re: Lenovo Yoga 510 no power!

                                  Originally posted by mon2
                                  Remove all power.

                                  Meter in resistance mode (2k scale is fine).

                                  Check and post the resistance for each of the first 2 mosfets as follows:

                                  Source (1-2-3) & Drain (5-6-7-8)
                                  Source (1-2-3) & Gate (4)
                                  Gate (4) & Drain (5-6-7-8)

                                  Measure and post the resistance readings for PQ302 and also for PQ303.
                                  PQ302

                                  Source (1-2-3) & Drain (5-6-7-8) -> 1,2Mohm
                                  Source (1-2-3) & Gate (4) -> 4,9Mohm
                                  Gate (4) & Drain (5-6-7-8) -> O.L

                                  PQ303

                                  Source (1-2-3) & Drain (5-6-7-8) -> 1,1Mohm
                                  Source (1-2-3) & Gate (4) -> 4,8Mohm
                                  Gate (4) & Drain (5-6-7-8) -> O.L

                                  Comment

                                  • mon2
                                    Badcaps Legend
                                    • Dec 2019
                                    • 14662
                                    • Canada

                                    #18
                                    Re: Lenovo Yoga 510 no power!

                                    Good readings.

                                    What is the voltage on pin # 4 (GATE) of these mosfets ?

                                    Apply the external 19v power adapter and check the voltage on the GATE. They share the connection so will be the same on both devices.

                                    Comment

                                    • Ariu
                                      Senior Member
                                      • Dec 2020
                                      • 138
                                      • Germany

                                      #19
                                      Re: Lenovo Yoga 510 no power!

                                      Originally posted by mon2
                                      Good readings.

                                      What is the voltage on pin # 4 (GATE) of these mosfets ?

                                      Apply the external 19v power adapter and check the voltage on the GATE. They share the connection so will be the same on both devices.
                                      yes they share the connection and on both gates no voltage 0V...
                                      sometimes only 0,1V on both pins
                                      Last edited by Ariu; 01-12-2022, 01:06 PM.

                                      Comment

                                      • mon2
                                        Badcaps Legend
                                        • Dec 2019
                                        • 14662
                                        • Canada

                                        #20
                                        Re: Lenovo Yoga 510 no power!

                                        1) Check and post the resistance (no power to the board) for the other mosfets. See attached. Still checking to see if there are any damaged mosfets.

                                        2) For the first 2 mosfets (N-channel), the GATE voltage needs to be higher than the voltage being passed through to enable.

                                        3) Suspecting that the charger IC is damaged and needs to be replaced but check for possible mosfet damage.

                                        This Intersil charger IC is available from Digikey (and a few other vendors):

                                        https://www.digikey.ca/en/products/d...ource=octopart

                                        https://www.findchips.com/detail/isl...ion?quantity=1

                                        4) Do check the voltage on the OTHER side of PR307 which is driving the gate. Is the voltage there also ~0V ?
                                        Attached Files
                                        Last edited by mon2; 01-12-2022, 01:16 PM.

                                        Comment

                                        Related Topics

                                        Collapse

                                        • Document Archive
                                          Lenovo Yoga YOGA Book Hybrid (2-in-1) Book Specification for Upgrade or Repair
                                          by Document Archive
                                          This specification for the Lenovo Yoga YOGA Book Hybrid (2-in-1) can be useful for upgrading or repairing a laptop that is not working. As a community we are working through our specifications to add valuable data like the YOGA Book boardview and YOGA Book schematic. Our users have donated over 1 million documents which are being added to the site. This page will be updated soon with additional information. Alternatively you can request additional help from our users directly on the relevant badcaps forum. Please note that we offer no warranties that any specification, datasheet, or download for...
                                          09-06-2024, 08:10 AM
                                        • Document Archive
                                          Lenovo Yoga YOGA Book Hybrid (2-in-1) Book Specification for Upgrade or Repair
                                          by Document Archive
                                          This specification for the Lenovo Yoga YOGA Book Hybrid (2-in-1) can be useful for upgrading or repairing a laptop that is not working. As a community we are working through our specifications to add valuable data like the YOGA Book boardview and YOGA Book schematic. Our users have donated over 1 million documents which are being added to the site. This page will be updated soon with additional information. Alternatively you can request additional help from our users directly on the relevant badcaps forum. Please note that we offer no warranties that any specification, datasheet, or download for...
                                          09-06-2024, 08:10 AM
                                        • Document Archive
                                          Lenovo Yoga YOGA Book Hybrid (2-in-1) Book Specification for Upgrade or Repair
                                          by Document Archive
                                          This specification for the Lenovo Yoga YOGA Book Hybrid (2-in-1) can be useful for upgrading or repairing a laptop that is not working. As a community we are working through our specifications to add valuable data like the YOGA Book boardview and YOGA Book schematic. Our users have donated over 1 million documents which are being added to the site. This page will be updated soon with additional information. Alternatively you can request additional help from our users directly on the relevant badcaps forum. Please note that we offer no warranties that any specification, datasheet, or download for...
                                          09-06-2024, 08:10 AM
                                        • Document Archive
                                          Lenovo Yoga YOGA Book Hybrid (2-in-1) Book Specification for Upgrade or Repair
                                          by Document Archive
                                          This specification for the Lenovo Yoga YOGA Book Hybrid (2-in-1) can be useful for upgrading or repairing a laptop that is not working. As a community we are working through our specifications to add valuable data like the YOGA Book boardview and YOGA Book schematic. Our users have donated over 1 million documents which are being added to the site. This page will be updated soon with additional information. Alternatively you can request additional help from our users directly on the relevant badcaps forum. Please note that we offer no warranties that any specification, datasheet, or download for...
                                          09-06-2024, 08:10 AM
                                        • Document Archive
                                          Lenovo Yoga YOGA Book Hybrid (2-in-1) Book Specification for Upgrade or Repair
                                          by Document Archive
                                          This specification for the Lenovo Yoga YOGA Book Hybrid (2-in-1) can be useful for upgrading or repairing a laptop that is not working. As a community we are working through our specifications to add valuable data like the YOGA Book boardview and YOGA Book schematic. Our users have donated over 1 million documents which are being added to the site. This page will be updated soon with additional information. Alternatively you can request additional help from our users directly on the relevant badcaps forum. Please note that we offer no warranties that any specification, datasheet, or download for...
                                          09-06-2024, 08:10 AM
                                        • Loading...
                                        • No more items.
                                        Working...