Re: Dell Inspiron 15 5567 unknown charger
This dell was gone; but, two days ago arrived a dell Inspiron 17 5767, with same mainboard and the same problem; this time i was more carefull and determined to resolve problem.
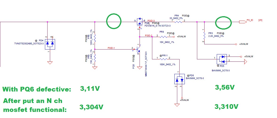
So, mcplslg123 you were very right; after i measure all the resistors from ps_id section, and all was ok, i take out pq6, put a wire between s and d, all ok, charger is seen, battery begin to charge; after that, i put an similar mosfet, N channel, an 2n7002 and everything is ok; thanks a lot.
I upload a picture with measurements before and after change pq6.
Also, thanks mon2 for info, i read it carefully.
This dell was gone; but, two days ago arrived a dell Inspiron 17 5767, with same mainboard and the same problem; this time i was more carefull and determined to resolve problem.
So, mcplslg123 you were very right; after i measure all the resistors from ps_id section, and all was ok, i take out pq6, put a wire between s and d, all ok, charger is seen, battery begin to charge; after that, i put an similar mosfet, N channel, an 2n7002 and everything is ok; thanks a lot.
I upload a picture with measurements before and after change pq6.
Also, thanks mon2 for info, i read it carefully.
Comment