Lenovo Yoga 2 Pro 20266, No power.

Collapse
X
 
  • Time
  • Show
Clear All
new posts
  • userscpace
    Member
    • May 2016
    • 15
    • UK

    #1

    Lenovo Yoga 2 Pro 20266, No power.

    Hello, it's my first post here, but I was around for a while.

    My customer attempted to replace the keyboard on his own and end up bricking his Yoga 2 Pro.

    One of the caps on the memory side of the board was burnt, I removed it (I'll attach foto later), I cannot figure out its value but it looks like decoupling so I guess nevermind. Now I got white charging light, blinking every 3 seconds or so, no reaction to power, however, if the battery and a PSU are plugged in, after pushing the power button and unplugging charger for a second I'm getting both power and charging lights on, apparently not affecting power state anyhow.

    PL2 was visibly damaged, for testing purpose, I swapped it with PL4, no change.

    Voltages are the same with or without battery, measured at end of coils, as follows:
    PL7 8,24V
    PL2 4,96V
    PL3 3,33V
    0V on all the rest.

    Drop from ground to the end of coils on the multimeter in the diode mode:
    PL2 320
    PL3 330
    PL4 370
    PL7 373
    PL8 001 <- ??
    PL9 118
    PL11 355
    PL12 055

    I would appreciate any help, thanks in advance!
  • Techtiger
    Badcaps Legend
    • Oct 2014
    • 1602
    • france

    #2
    Re: Lenovo Yoga 2 Pro 20266, No power.

    PL8 is short remove one pad of it and test both sides with out power
    Pl12 055 is less ohms maybe it’s CPU line
    Pl12 is your CPU CORE it’s ok
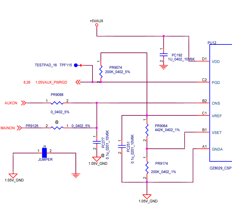
    PL8 is +1.05VAUX it’s not swatching power ALWS remove the Jumper
    PJ29 and test both sides no need to remove PL8
    Last edited by Techtiger; 02-15-2019, 08:24 AM.

    Comment

    • userscpace
      Member
      • May 2016
      • 15
      • UK

      #3
      Re: Lenovo Yoga 2 Pro 20266, No power.

      Thanks for your replay, I'm so used to apple schematics with boardview I became brain dead...

      I removed PJ29, however, I get 0 Ohms between it, I removed PL8 as well, now in diode mode I'm getting 565 drop from the ground to secondary and 001 to primary pad of PL8 and (without surprises) 565 between sides of PJ29 looks like both sides shorted. Good news is 149 reading between ground and PJ42.

      Should I replace PU12 and PU16?

      Comment

      • Techtiger
        Badcaps Legend
        • Oct 2014
        • 1602
        • france

        #4
        Re: Lenovo Yoga 2 Pro 20266, No power.

        Your measurements are not so clear for me, you get 0 ohms both sides of the jumper?
        PL8 input side 565 output side connected to jump PJ29 0 ohms?
        Why do you suggest PU16? This supply comes after pressing power 1.05V and for PL8 +1.05VAUX ALWS hope things are clear

        PU12 check D1 & D3 pin
        Last edited by Techtiger; 02-15-2019, 02:58 PM.

        Comment

        • userscpace
          Member
          • May 2016
          • 15
          • UK

          #5
          Re: Lenovo Yoga 2 Pro 20266, No power.

          With the coil in I was getting 0 ohms on both sides of the jumper.
          Without coil and jumper in diode mode I'm getting from ground:
          PL8 input 003
          PL8 output 578
          PJ29 input (from coil after caps) 578 (obviously)
          PJ29 output 001

          PU16 comes after PJ29, and if I understand correctly it creates +1.05V from AUX if MAINON.

          PU12:
          D3 293
          D1 is either 480 or 320, I can't reach under the package, there are 2 caps that could be "PC192 1U_0402_10V6K"
          Last edited by userscpace; 02-16-2019, 04:22 AM.

          Comment

          • Techtiger
            Badcaps Legend
            • Oct 2014
            • 1602
            • france

            #6
            Re: Lenovo Yoga 2 Pro 20266, No power.

            First remove PU12 and test rest of the pins except GND ones if the short is gone
            Test the caps & resistors with connected to the pads
            Attached Files

            Comment

            • Techtiger
              Badcaps Legend
              • Oct 2014
              • 1602
              • france

              #7
              Re: Lenovo Yoga 2 Pro 20266, No power.

              Originally posted by userscpace

              PU16 comes after PJ29, and if I understand correctly it creates +1.05V from AUX
              Most probably S4 or S5 states

              Comment

              • userscpace
                Member
                • May 2016
                • 15
                • UK

                #8
                Re: Lenovo Yoga 2 Pro 20266, No power.

                Without PU12 short is gone. All passives around nominal.
                For future reference, PU12 diode mode from ground:
                A1, A3, A4, D4 - GND
                B2 435
                C2 720
                D1 320
                D2 D3 370

                I have ordered the same board with power, no display for parts.

                I still got short on the output of PL8, I guess I gotta sort it out before replacing PU12.

                Comment

                • userscpace
                  Member
                  • May 2016
                  • 15
                  • UK

                  #9
                  Re: Lenovo Yoga 2 Pro 20266, No power.

                  I think I got short on MCP; L23, L24 001 from GND, in resistance mode its fluctuating 2-40ohms.

                  Comment

                  • Techtiger
                    Badcaps Legend
                    • Oct 2014
                    • 1602
                    • france

                    #10
                    Re: Lenovo Yoga 2 Pro 20266, No power.

                    Originally posted by userscpace
                    Without PU12 short is gone. All passives around nominal.
                    For future reference, PU12 diode mode from ground:
                    A1, A3, A4, D4 - GND
                    B2 435
                    C2 720
                    D1 320
                    D2 D3 370

                    I have ordered the same board with power, no display for parts.

                    I still got short on the output of PL8, I guess I gotta sort it out before replacing PU12.
                    The rest of the pins seems to be ok replace PU12

                    Comment

                    • userscpace
                      Member
                      • May 2016
                      • 15
                      • UK

                      #11
                      Re: Lenovo Yoga 2 Pro 20266, No power.

                      Is 001v drop directly on MCP ok? I think its dead short...

                      Comment

                      • Techtiger
                        Badcaps Legend
                        • Oct 2014
                        • 1602
                        • france

                        #12
                        Re: Lenovo Yoga 2 Pro 20266, No power.

                        Originally posted by userscpace
                        I think I got short on MCP; L23, L24 001 from GND, in resistance mode its fluctuating 2-40ohms.
                        +1.05VAUX goes all over the Mob it could be PU16 PU17 or some other SMD

                        Comment

                        • Techtiger
                          Badcaps Legend
                          • Oct 2014
                          • 1602
                          • france

                          #13
                          Re: Lenovo Yoga 2 Pro 20266, No power.

                          Originally posted by userscpace
                          I think I got short on MCP; L23, L24 001 from GND, in resistance mode its fluctuating 2-40ohms.
                          Remove one pad of L23 L24 and test Ohms both sides
                          Last edited by Techtiger; 02-17-2019, 07:22 AM.

                          Comment

                          Related Topics

                          Collapse

                          • Document Archive
                            Lenovo Yoga YOGA Book Hybrid (2-in-1) Book Specification for Upgrade or Repair
                            by Document Archive
                            This specification for the Lenovo Yoga YOGA Book Hybrid (2-in-1) can be useful for upgrading or repairing a laptop that is not working. As a community we are working through our specifications to add valuable data like the YOGA Book boardview and YOGA Book schematic. Our users have donated over 1 million documents which are being added to the site. This page will be updated soon with additional information. Alternatively you can request additional help from our users directly on the relevant badcaps forum. Please note that we offer no warranties that any specification, datasheet, or download for...
                            09-06-2024, 08:10 AM
                          • Document Archive
                            Lenovo Yoga YOGA Book Hybrid (2-in-1) Book Specification for Upgrade or Repair
                            by Document Archive
                            This specification for the Lenovo Yoga YOGA Book Hybrid (2-in-1) can be useful for upgrading or repairing a laptop that is not working. As a community we are working through our specifications to add valuable data like the YOGA Book boardview and YOGA Book schematic. Our users have donated over 1 million documents which are being added to the site. This page will be updated soon with additional information. Alternatively you can request additional help from our users directly on the relevant badcaps forum. Please note that we offer no warranties that any specification, datasheet, or download for...
                            09-06-2024, 08:10 AM
                          • Document Archive
                            Lenovo Yoga YOGA Book Hybrid (2-in-1) Book Specification for Upgrade or Repair
                            by Document Archive
                            This specification for the Lenovo Yoga YOGA Book Hybrid (2-in-1) can be useful for upgrading or repairing a laptop that is not working. As a community we are working through our specifications to add valuable data like the YOGA Book boardview and YOGA Book schematic. Our users have donated over 1 million documents which are being added to the site. This page will be updated soon with additional information. Alternatively you can request additional help from our users directly on the relevant badcaps forum. Please note that we offer no warranties that any specification, datasheet, or download for...
                            09-06-2024, 08:10 AM
                          • Document Archive
                            Lenovo Yoga YOGA Book Hybrid (2-in-1) Book Specification for Upgrade or Repair
                            by Document Archive
                            This specification for the Lenovo Yoga YOGA Book Hybrid (2-in-1) can be useful for upgrading or repairing a laptop that is not working. As a community we are working through our specifications to add valuable data like the YOGA Book boardview and YOGA Book schematic. Our users have donated over 1 million documents which are being added to the site. This page will be updated soon with additional information. Alternatively you can request additional help from our users directly on the relevant badcaps forum. Please note that we offer no warranties that any specification, datasheet, or download for...
                            09-06-2024, 08:10 AM
                          • Document Archive
                            Lenovo Yoga YOGA Book Hybrid (2-in-1) Book Specification for Upgrade or Repair
                            by Document Archive
                            This specification for the Lenovo Yoga YOGA Book Hybrid (2-in-1) can be useful for upgrading or repairing a laptop that is not working. As a community we are working through our specifications to add valuable data like the YOGA Book boardview and YOGA Book schematic. Our users have donated over 1 million documents which are being added to the site. This page will be updated soon with additional information. Alternatively you can request additional help from our users directly on the relevant badcaps forum. Please note that we offer no warranties that any specification, datasheet, or download for...
                            09-06-2024, 08:10 AM
                          • Loading...
                          • No more items.
                          Working...