Laptop VIT D2100 - Board Clevo M540R0 Not Video not Working

Collapse
X
 
  • Time
  • Show
Clear All
new posts
  • SoporteHR
    Senior Member
    • Sep 2018
    • 80
    • Venezuela

    #1

    Laptop VIT D2100 - Board Clevo M540R0 Not Video not Working

    Hello to all friends of the forum.

    I consult the following:

    I have a Laptop Brand VIT, model D2100. Plate: Clevo M540R0

    The flaw was that it went off suddenly, then ignited without problems, could last 1 or 2 days without shutting down or otherwise, went off several times a day.

    The voltages on the plate were checked, when the fault occurs, there is no absence of the VIN voltage, the sources of 3.3 and 5.5 remain stable.

    But the power LED is reset and sometimes it takes a while to give a signal of life again.

    We are already at the point where the laptop does not give video.

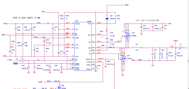
    I found the CHIP. PU1, SC486, without voltage on pins 12 and 13 VDDQ IN. and I do not have tension on pins 14 and 15 VTT either.

    I checked the integrated Datasheet and from what I understand, VDDQ IN is voltage input and VTT is voltage output at low current leaving the chip.

    I have correct the 5vdc power supply voltages that reach the chip. OK the signals of enable (EN / PSV) and VTTEN in 5vdc.

    But checking the board, measuring continuity, I observe that VDDQ IN comes from the same mosfet that the IC must control.

    I do not have PWM signals on pin 19 and 23 outputs on mosfet.

    So, my question is, really, how can I prove that chip? to know if it's okay.
    What else can I check?

    Attached diagram of a similar model of card. I do not have the diam

    Thanks in advance from Venezuela.

    Español Idioma natal:

    Hola a todos amigos del foro.

    Consulto lo siguiente:

    Tengo una Laptop Marca VIT, modelo D2100. Placa: Clevo M540R0

    La falla era que se apagaba de forma repentina, luego encendia sin problemas, podía durar 1 o 2 días sin apagarse o caso contrario, se apagaba varias veces al día.

    Se revisaron los voltajes en la placa, cuando la falla ocurre, no hay ausencia del voltaje VIN, las fuentes de 3.3 y 5.5 se mantienen estables.

    Pero el led de encendido se reinicia y a veces tarda en volver a dar señal de vida.

    Ya estamos en el punto en la laptop no da video.

    Encontre el CHIP. PU1, SC486, sin tensión en los pines 12 y 13 VDDQ IN. y tampoco tengo tensíon en los pines 14 y 15 VTT.

    Revisé el Datasheet de dicho integrado y por lo que entiendo, VDDQ IN es entrada de voltaje y VTT es salida de voltaje en baja corriente que sale del chip.

    Tengo correcta las tensiones de alimentación de 5vdc que llegan al chip. bien las señales de enable (EN/PSV) y VTTEN en 5vdc.

    Pero revisando la board, midiendo continuidad, observo que VDDQ IN viene de los mismos mosfet que el IC debe controlar.

    No tengo señales PWM en los pines 19 y 23 salidas a los mosfet.

    Entonces, mi duda es, realmente ¿cómo puedo probar ese chip? para saber si esta bien.
    ¿Que más puedo revisar?

    Adjunto diagrama de una modelo similar de tarjeta. no tengo el diagrama especifico de esta board.

    Gracias de antemano por la ayuda que puedan prestarme.
    Attached Files
  • SoporteHR
    Senior Member
    • Sep 2018
    • 80
    • Venezuela

    #2
    Re: Laptop VIT D2100 - Board Clevo M540R0 Not Video not Working

    Hi all.

    Still reviewing this case.

    The motherboard came back on. I already have voltages on the PU1 chip. Pins 13 and 14.

    It happened after placing alcohol on

    But the same goes off alone, sometimes it can take days to do it or sometimes every so often in the same day.

    Annex images.

    Photo where I show the state of a diode when opening the machine, it was practically split. it was corrected and the 4.9vdc tension goes from one side to the other.

    The photos that have the circles in blue, is the area where if I put one of my fingers, the motherboard is turned off immediately. PQ3 and PQ4.

    The red circles, indicate the areas where I stop having voltage when the motherboard does not want to turn on, rest of the tensions are correct. (ALW + VIN).

    The orange circle indicates the condenser that withdraws, when placing alcohol it quickly evaporated in relation to the other condenser of the same zone.

    I do not have the scheme of that card so I do not know what value it is to replace it.

    Any suggestions

    Thank you.
    Attached Files

    Comment

    • on/off
      Badcaps Veteran
      • Oct 2016
      • 333
      • Indonesia

      #3
      Re: Laptop VIT D2100 - Board Clevo M540R0 Not Video not Working

      Schematic:
      https://repo.palkeo.com/clevo-mirror/M54xR/

      Download the link M54R_ESM.zip

      Comment

      • SoporteHR
        Senior Member
        • Sep 2018
        • 80
        • Venezuela

        #4
        Re: Laptop VIT D2100 - Board Clevo M540R0 Not Video not Working

        Hello ON / OFF

        Thank you very much for the link, download it and I'm comparing it with the card and if it corresponds I also see that they have a lot of information, I take the opportunity to download several that I need.

        Any idea you can give me about the problem that this card presents.

        Thanks again.

        Comment

        • on/off
          Badcaps Veteran
          • Oct 2016
          • 333
          • Indonesia

          #5
          Re: Laptop VIT D2100 - Board Clevo M540R0 Not Video not Working

          I assume you've got all voltages on big coils, So Flash the bios chips.

          Comment

          • SoporteHR
            Senior Member
            • Sep 2018
            • 80
            • Venezuela

            #6
            Re: Laptop VIT D2100 - Board Clevo M540R0 Not Video not Working

            Hi. ON/OFF

            If it is correct, I have all the tensions in the coils, but suddenly it turns off.

            When that happens, the voltages VIN, 3.3ALW, 5ALW do not fail, they remain.

            The ones I lose are those of 1 vcore, 1.8 MEM.

            Yesterday I changed the Mosfet PQ3, PQ4 and PQ5, because when I put the tip of the tester on pin D of PQ3 the machine would sometimes turn off. (interference)

            Yesterday and today I'll leave it on to see if it goes out.

            I will look for the BIOS file in the supplied link, since the manufacturer can not count on that in its WEB page. (Venezuelan VIT)

            I give you the results.

            Comment

            • on/off
              Badcaps Veteran
              • Oct 2016
              • 333
              • Indonesia

              #7
              Re: Laptop VIT D2100 - Board Clevo M540R0 Not Video not Working

              Yeah. link on post #3 have bios files. I remember, have been using bios from clevo mirror and result was good, just logo of bios screen different from original vendor.

              Comment

              • SoporteHR
                Senior Member
                • Sep 2018
                • 80
                • Venezuela

                #8
                Re: Laptop VIT D2100 - Board Clevo M540R0 Not Video not Working

                Hi all.

                Following with the case of this laptop ..

                I have not changed the BIOS yet, now it has the version. 1.00.10VI And EC 1.00.04
                I do not know what to urge you of all those that are available in the page of clevo. (the manufacturer VIT does not provide BIOS files)

                Yesterday the team was working all day without problems, but then it started again to go off alone and in one of those times it was left with two led amber (measured the tensions and were correct, VIN: 18vdc, 3.3ALW and 5.2ALW, Rest voltage in 0.0vdc), in this condition does not respond to the power button, I had to disconnect the power adapter and reconnect it.

                This was how the operation was restored (1 Amber LED only) and the device turned on.

                Do any of you know that you can represent those 2 lights on?

                Thank you
                Attached Files

                Comment

                Related Topics

                Collapse

                • Günter Schuch
                  searching for Schematics & Boardview for Clevo P641HK1
                  by Günter Schuch
                  hallo leute ich habe ein problem mit meinem laptop der marke Schenker XMG P407 und zwar ist mir anscheinend der Grafikchip gtx 1050ti der direkt auf dem motherboard verlötet ist kaputt gegangen sie ist im Gerätemanager nicht mehr aufgelistet. deshalb hoffe ich hier unterlagen für das gerät zu finden. soweit ich herausgefunden habe wird die Platine die bei der firma Schenker verbaut wird von Clevo gefertigt und zwar mit der bezeichnung "Clevo P641HK1" ich hoffe auf eure hilfe und bedanke mich.

                  Hello folks I have a problem with my laptop of the Schenker XMG P407 brand...
                  05-14-2025, 06:34 AM
                • Document Archive
                  Axioo NEON MNW / Clevo W760S / Clevo W765S Laptop Schematic
                  by Document Archive
                  Axioo NEON MNW / Clevo W760S / Clevo W765S Laptop Schematic...
                  10-04-2024, 03:59 AM
                • Axton
                  Bios for Clevo P670RP6
                  by Axton
                  My laptop has a GTX 1060 installed, but it is not recognized in the BIOS (see attachment). The chip gets warm and the fans spin. I think there is an error in the BIOS.
                  Could there be a switch to activate/deactivate the graphics card?
                  I am also unable to install an Nvidia driver in Windows.

                  Data about my motherboard:

                  S/N: 1TP670RP6310404
                  P/N: 6-77-P670RP6A-N02A-B#10​

                  If anything else is needed, just let me know.​...
                  09-15-2025, 10:28 AM
                • dude7485
                  Asus TUF B450M Pro S missing Vddq fan spin no lights
                  by dude7485
                  Board was fine when I put it into storage in antistatic bag, was helping a friend build a system with spare parts. Used a R5 1400 (tested) and it didn't post. Tried to downgrade bios with flashback, now no lights at all, just fan spins.
                  I saw a video of a similar issue on an Asus Mobo, long story short he has no VDDQ and it was due to a bad transistor driven by P_VDDQ_SIO_EN_10. I don't have any post card or ddr voltage tester but I can see I have no voltage at VDDQ or SIO_EN either. Am I walking the right path to fix this? Is the SIO chip bad perhaps?
                  08-01-2025, 05:00 PM
                • TecnicaNTT
                  Convert Clevo PC70DD to UMA
                  by TecnicaNTT
                  Can somone please help me unlock or convert this Clevo PC70DD2 BIOS to UMA only?
                  The motherboard just burned a hole in the GPU VRAM VRM circuit and now there is a 19 Volt short spread across the GPU and VRAM side. I isoalted both circuits from the rest and now I can get the laptop to work and display image with integrated Intel graphics but crazy fan spin and shutdown after some minutes because of missing dedicated Nvidia GPU.

                  Laptop: Clevo
                  Model: PC70DD2
                  Serial Number: NPKC70DD2000E0017S
                  Motherboard P/N: 6-77-PC70DD2-N02C-1D
                  Motherboard S/N: NKPC70D...
                  11-12-2024, 05:14 AM
                • Loading...
                • No more items.
                Working...