Dear gentlemen., today working on a Samsung Galaxy NP750XDA Laptop (NB3586-NB3587_PCBN_MB_V5), not charging battery. The laptop came with a dead battery & upon testing the battery Ouput coil getting around 6v, assuming that the battery circuit is ok & only the battery has to be replaced. I ordered a new battery, received & installed it but still same, NOT CHARGING. In the start, on the battery + pin I get 17v which is perfect for a 15.4V battery & then the volts drops down to 6v approx & does not charge or work on the battery & the charge LED comes on & then off. I checked each & every MOSFET in this battery circuit, all are good & no shorts at all. The charging chip is BQ25700A, (VCC Pin 1 ,2,3 20v, REGN Pin 6v, VDDA approx 6v, Pin 4 CHRG_OK 3.2V ). All the main volts to the chip seem to be ok. No schematics available for this model. Can anybody help me in this repairs. Thanks in advance
Samsung NP750XDA not charging battery
Collapse
X
-
Hey
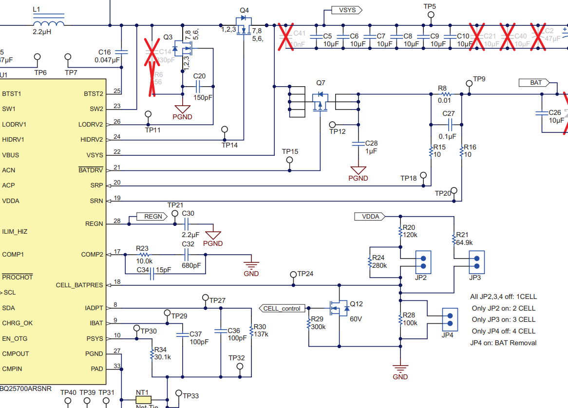
Meter in resistance mode. Measure the full path resistance between pins SRN & SRP (pins 19 & 20) on the charger IC. Compare these values against the reference values in their datasheet or another motherboard schematic. If the values are out of range, the charger IC will sense there is a fault and halt the charging process.
Expecting this measurement to be ~20R ohms - taken from the EVM schematic from Texas Instruments for this device (
Post the measurement.
widgetinstance 457 (Related Topics) skipped due to lack of content & hide_module_if_empty option.
Comment