Acer Nitro 5 AN517-52-56A5 - won't charge, shorts the AC adapter

Collapse
X
 
  • Time
  • Show
Clear All
new posts
  • mon2
    Badcaps Legend
    • Dec 2019
    • 14631
    • Canada

    #21
    Yes the removed mosfet is 100% defective.

    The second mosfet also looks to be in trouble. Replace it as well. Measurements are too low.

    Comment

    • gleniu
      Member
      • Nov 2018
      • 23
      • Poland

      #22
      Thank you, so I need to order a replacement for it. Will SIS412DN be a good replacement for B09N03?

      Comment

      • mon2
        Badcaps Legend
        • Dec 2019
        • 14631
        • Canada

        #23
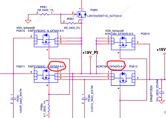
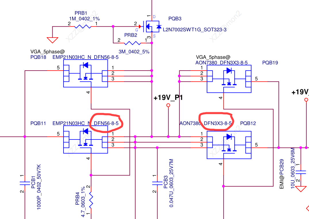
        Can you confirm if the 2nd mosfet you have tested is @ PQB12 silkscreened area of the PCB? The body size of PQB12 should be smaller that the first DCin mosfet.

        Click image for larger version

Name:	body_size.png
Views:	83
Size:	111.4 KB
ID:	3629294

        Comment

        • gleniu
          Member
          • Nov 2018
          • 23
          • Poland

          #24
          Yes, it is definitely smaller and it is PQB12. I have just removed it. It seems to have 3x3mm in size.

          Comment

          • mon2
            Badcaps Legend
            • Dec 2019
            • 14631
            • Canada

            #25
            The replacement is 50% lower current than the original. 12A vs 24A. Would you have other options? Otherwise the part is suitable and also 3*3mm.

            Comment

            • gleniu
              Member
              • Nov 2018
              • 23
              • Poland

              #26
              I probably have some other options, but honestly I'm lost as how to look for these I'm using AI for finding replacements, then I looked through the store where I'm about to order MDU1511. I probably ask for too much, but would you be able to take a look at this store offer to check if there is anything suitable?

              https://mikrusy[dot]pl/szukaj.html/szukaj=chip

              For some reason they name all the mosfets CHIP, which also doesn't make it easier to look for these.

              I will try to look for replacement by myself as well. If I find something, I will post here.

              I really appreciate your help. Thank you!

              Comment

              • mon2
                Badcaps Legend
                • Dec 2019
                • 14631
                • Canada

                #27
                Can you order from Digikey (online)? If you are not in a rush, there is Aliexpress.

                https://www.digikey.ca/en/products/d...N7318/11567446

                The original part is AON7380.

                https://www.aliexpress.com/w/wholesa....best.search.0

                Always order spares of this and the other DCin mosfets.

                Comment

                • gleniu
                  Member
                  • Nov 2018
                  • 23
                  • Poland

                  #28
                  AON7380 did the trick - it is not sold by the store I'm about to order MDU1511 from, but I can order it for a little price from a different seller.

                  So, to sum up, I will order:
                  - AON7380 for PQB12
                  - MDU1511 for PQB11

                  I will do it now, when it arrives I will attempt a repair, hopefully the PC will boot. I will update the thread for sure. Thanks!

                  Comment

                  • mon2
                    Badcaps Legend
                    • Dec 2019
                    • 14631
                    • Canada

                    #29
                    Yes, this combination should be fine to apply for this repair.

                    Comment

                    • gleniu
                      Member
                      • Nov 2018
                      • 23
                      • Poland

                      #30
                      Actually, I found a store (TME.eu) that has AON7380 in a very good price. They also have AON7318. Which one would you recommend?

                      I see that PQB11 is EMP21N03HC, which I was about to replace with MDU1511. That store doesn't sell MDU. Any replacement from AON? For example they have:
                      - AON6512
                      - AON6560
                      - AON6500

                      I only checked 115A and higher, because the datasheet I found for EMP21N03HC says that its drain current is 100A, but I'm not sure if that's true. They also sells lower currents from AON.

                      Comment

                      • mon2
                        Badcaps Legend
                        • Dec 2019
                        • 14631
                        • Canada

                        #31
                        Select the part with the highest current. We are all seriously in trouble if the logic board truly consumes the peak current value but there is the brief in-rush current that is of concern for the selection process.

                        Comment

                        • mcplslg123
                          Badcaps Legend
                          • Jun 2015
                          • 7262
                          • india

                          #32
                          Hold on guys before jumping to order these mosfets. have you checked the resistance to GND on CLR located just after these dc-in mosfets?

                          I beleive it'll show short to GND. Adapter is no more shorted 'coz you removed the mosfet.

                          So do check whether your 19v rail is still shorted or not. Else the new mosfet will get shorted again.

                          Usually whenever, +19V rail gets shorted, the dc-in mosfet also gets shorted. So i beleive your +19V rail is still shorted.

                          Comment

                          • gleniu
                            Member
                            • Nov 2018
                            • 23
                            • Poland

                            #33
                            Hi mcplslg123, thank you for your input.

                            I'm affraid you might be right. I've checked the resistance to the GND from PRB46 and it shows 0.1Ω (on both sides).

                            So probably MOSFETs got destroyed by a short caused by something else, just as you suspected.

                            Any noob-friendly step-by-step guide on how to try to find the shorting element?

                            Comment

                            • mon2
                              Badcaps Legend
                              • Dec 2019
                              • 14631
                              • Canada

                              #34
                              Oh no

                              Thought the laptop worked on battery ok till it died.

                              Measure the resistance to ground of each inductor on the board. Start with the cpu area. Post the resistance values in ohms.

                              Next, measure the resistance from this main power rail to the inductor. We are testing if there is a high side mosfet short. If yes, the cpu may be dead.

                              Comment

                              • gleniu
                                Member
                                • Nov 2018
                                • 23
                                • Poland

                                #35
                                mon2, sorry for confusion. I thought that was the case - in fact this my son's notebook and this was his version. Lesson learnt - never trust kids

                                But back on topic - I don't think the measurements look good:

                                Inductors to GND:
                                - PLG1 - 7.4Ω
                                - PLZ1 to PLZ4 - 0.2Ω
                                - PLA1 - 0.1Ω
                                - PLH1 - 0.6Ω
                                - PL1001 - 14.2Ω

                                Inductors to main power rail (I used PRB46 as 19V contact point - hope that is ok):
                                - PLG1 - 7.4Ω
                                - PLZ1 to PLZ4 - 0.4Ω
                                - PLA1 - 0.1Ω
                                - PLH1 - 0.6Ω
                                - PL1001 - 15.2Ω​

                                Comment

                                • mon2
                                  Badcaps Legend
                                  • Dec 2019
                                  • 14631
                                  • Canada

                                  #36
                                  Any chance you have an adjustable power supply? The general approach here would be to inject 1v (max) onto this shorted rail. Then the component who is shorted will heat / crack under the pressure. A thermal camera of course is nice to have but IPA (alcohol) can also be used. Whichever part evaporates the IPA quickly, is the shorted component. Let me review the inductor readings.

                                  Comment

                                  • gleniu
                                    Member
                                    • Nov 2018
                                    • 23
                                    • Poland

                                    #37
                                    I don't have adjustable power supply, unfortunately. I might get one, because I need it more often than I'd expect. Any recommendations from Aliexpress?

                                    For now - is it possible to use anything else for that? I guess using 1,5V AA battery for it is a stupid idea, isn't it?

                                    Comment

                                    • mcplslg123
                                      Badcaps Legend
                                      • Jun 2015
                                      • 7262
                                      • india

                                      #38
                                      De-solder PLA1 along with mosfet connected to this coil and check whether short is gone or not on main rail?

                                      Comment

                                      • gleniu
                                        Member
                                        • Nov 2018
                                        • 23
                                        • Poland

                                        #39
                                        Thanks, I will try to find some time tomorrow to desolder PLA1 and PQA1 and will report back.

                                        Also, it turns out that my colleague has a thermal camera, so I might end up getting an adjustable power supply and look for the element that gets hot.

                                        Comment

                                        • gleniu
                                          Member
                                          • Nov 2018
                                          • 23
                                          • Poland

                                          #40
                                          After I removed PLA1 only, main power rail (probe PRB46) showed 10,2Ω to ground.

                                          When I removed PQA1 mosfet as well, the short was gone.

                                          It still shows short to the PLA1 pin, the closer to CPU one.

                                          Comment

                                          Related Topics

                                          Collapse

                                          Working...