Hello, maybe someone can help me.
The following problem with a Dell Latitude 7400 notebook.
ServiceTag: C5RBL13 Board number: LA-G871P Rev:1.0 (A00)
It doesn't start and when I read the voltage on the USB-C port, it fluctuates around 0.8 watts.
I measure it on the BIOS chip pin 8. It should be 3,3 volts.
There are 3,3 volts but I can only measure 0.2 volts. (+3.3V_SPI)
Is this the possibility that the PCH has a short circuit.
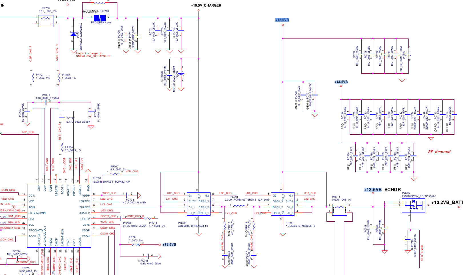
Schematic - https://www.badcaps.net/forum/troubl...56#post1587856
Thank you.
The following problem with a Dell Latitude 7400 notebook.
ServiceTag: C5RBL13 Board number: LA-G871P Rev:1.0 (A00)
It doesn't start and when I read the voltage on the USB-C port, it fluctuates around 0.8 watts.
I measure it on the BIOS chip pin 8. It should be 3,3 volts.
There are 3,3 volts but I can only measure 0.2 volts. (+3.3V_SPI)
Is this the possibility that the PCH has a short circuit.
Schematic - https://www.badcaps.net/forum/troubl...56#post1587856
Thank you.
Comment