Dell Latitude 7420 - Status LED blinks white once

Collapse
X
 
  • Time
  • Show
Clear All
new posts
  • ongobongo
    Senior Member
    • May 2023
    • 62
    • Germany

    #1

    Dell Latitude 7420 - Status LED blinks white once

    Hi Guys
    I have a Dell Latitude 7420 here which doesn't want to boot.
    If i plug in a charger, the status LED blinks white once only, nothing more, no amber blinks.
    I'm trying to start it without battery as the old one inflated and had to come out.
    I've tried all kinds of startmethod, holding D, holding CRTL+ESC, holding M+power, nothing works. I've even checked voltage/current consumption: charger changes to 20V and 0,07A but despite the one white blink, nothing else happens.
    Does someone have an idea what i should look at / check?
    Thanks
    ongobongo
  • mon2
    Badcaps Legend
    • Dec 2019
    • 14751
    • Canada

    #2
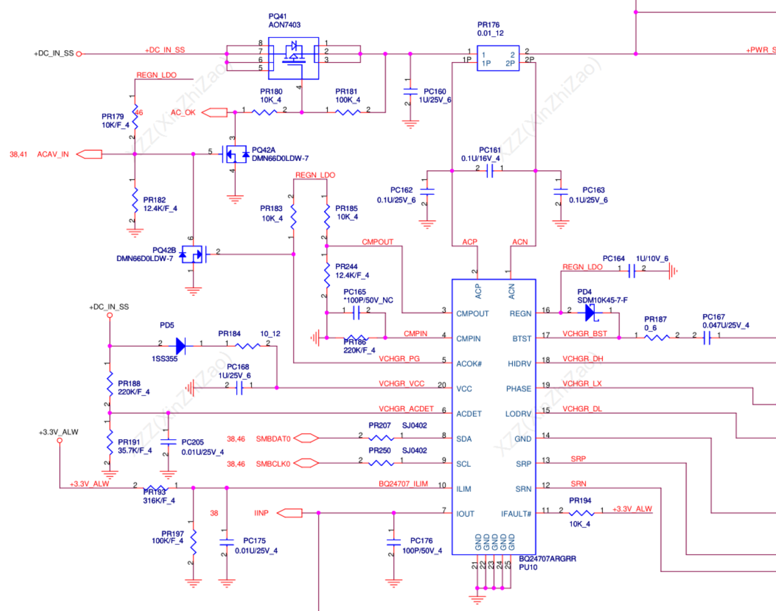
    Check the DCin mosfet linked to the charger IC. Carefully measure the voltage to ground on each pin of mosfet # PQ41. Post each measurement.

    Interested in the source (1-2-3) voltage to ground. Gate (4) voltage to ground. Drain (5-6-7-8) voltage to ground.

    Click image for larger version

Name:	dell_charger_IC.png
Views:	588
Size:	368.8 KB
ID:	3241097

    Comment

    • Bill F
      Member
      • Jan 2023
      • 10
      • United States

      #3
      Does the keyboard, power button or caps lock light up? Signs of life. The one white blink is normal when AC is applied. It is a system check to see if the bios is set for wake on AC.

      This model has no bios battery. Relies on main battery reserves. It uses an ISL9538 charging IC with dual mosfets. Often the board won't start without a battery. If it does, the bios is reset each time it boots with no battery. It's a very long time before you see a splash and restart. ~2 mins.

      You can find rail voltage on PC715, just above the audio ribbon connector. The dual mosfets there are PQ700 and PQ701 driving coil PL701. With no battery the voltage at PC715 will be about 8.5v.

      Comment

      • ongobongo
        Senior Member
        • May 2023
        • 62
        • Germany

        #4
        Thanks for thee swift feedback guys.
        bill I checked PC715 and I indeed have 8,6v there with the charger attached. And i don't have any additional light, neither power button nor caps lock light up.
        I also tried to start it with keeping the charger on for longer, as you suggested. Unfortunately, no success. As I#m not sure if the laptop even starts without a battery, I'll take small steps and get a working battery first. Maybe that will already fix the issue.
        I'll come back once i have a battery and know some more details.
        Thanks so far
        ongo

        Comment

        • ongobongo
          Senior Member
          • May 2023
          • 62
          • Germany

          #5
          A quick status update:
          The fix was easier than expected, a new battery did the trick, laptop is booting and working fine.
          Thanks for the support on this one.
          see ya
          ongo

          Comment

          Related Topics

          Collapse

          • Document Archive
            DELL Latitude 7420 Notebook 7000 Specification for Upgrade or Repair
            by Document Archive
            This specification for the DELL Latitude 7420 Notebook can be useful for upgrading or repairing a laptop that is not working. As a community we are working through our specifications to add valuable data like the 7420 boardview and 7420 schematic. Our users have donated over 1 million documents which are being added to the site. This page will be updated soon with additional information. Alternatively you can request additional help from our users directly on the relevant badcaps forum. Please note that we offer no warranties that any specification, datasheet, or download for DELL Latitude 7420...
            09-07-2024, 03:40 AM
          • Document Archive
            DELL Latitude 7420 Notebook 7000 Specification for Upgrade or Repair
            by Document Archive
            This specification for the DELL Latitude 7420 Notebook can be useful for upgrading or repairing a laptop that is not working. As a community we are working through our specifications to add valuable data like the 7420 boardview and 7420 schematic. Our users have donated over 1 million documents which are being added to the site. This page will be updated soon with additional information. Alternatively you can request additional help from our users directly on the relevant badcaps forum. Please note that we offer no warranties that any specification, datasheet, or download for DELL Latitude 7420...
            09-07-2024, 02:50 AM
          • Document Archive
            DELL Latitude 7420 Notebook 7000 Specification for Upgrade or Repair
            by Document Archive
            This specification for the DELL Latitude 7420 Notebook can be useful for upgrading or repairing a laptop that is not working. As a community we are working through our specifications to add valuable data like the 7420 boardview and 7420 schematic. Our users have donated over 1 million documents which are being added to the site. This page will be updated soon with additional information. Alternatively you can request additional help from our users directly on the relevant badcaps forum. Please note that we offer no warranties that any specification, datasheet, or download for DELL Latitude 7420...
            09-07-2024, 02:20 AM
          • Document Archive
            DELL Latitude 7420 Notebook 7000 Specification for Upgrade or Repair
            by Document Archive
            This specification for the DELL Latitude 7420 Notebook can be useful for upgrading or repairing a laptop that is not working. As a community we are working through our specifications to add valuable data like the 7420 boardview and 7420 schematic. Our users have donated over 1 million documents which are being added to the site. This page will be updated soon with additional information. Alternatively you can request additional help from our users directly on the relevant badcaps forum. Please note that we offer no warranties that any specification, datasheet, or download for DELL Latitude 7420...
            09-07-2024, 02:00 AM
          • Document Archive
            DELL Latitude 7420 Notebook 7000 Specification for Upgrade or Repair
            by Document Archive
            This specification for the DELL Latitude 7420 Notebook can be useful for upgrading or repairing a laptop that is not working. As a community we are working through our specifications to add valuable data like the 7420 boardview and 7420 schematic. Our users have donated over 1 million documents which are being added to the site. This page will be updated soon with additional information. Alternatively you can request additional help from our users directly on the relevant badcaps forum. Please note that we offer no warranties that any specification, datasheet, or download for DELL Latitude 7420...
            09-07-2024, 02:00 AM
          • Loading...
          • No more items.
          Working...