Try our new boardview, bios, & schematic search. Over 1.3 million files for download!

ASUS GU502GV not powering on - 1285A hot

Collapse
X
 
  • Time
  • Show
Clear All
new posts
  • yayayee
    Member
    • Jan 2024
    • 10
    • usa
    • arcade rhythm games

    #1

    ASUS GU502GV not powering on - 1285A hot

    Hello,

    I have a laptop that isn't turning on. When I disassemble it and plug in the power connector with the pcb by itself, I can see with a thermal camera I bought that TPS51285A is the only thing getting hot.

    So of course, the first thing I do is google the laptop model and the IC, and it just happens that I stumble upon a video by Northridgefix attempting to repair the exact same problem, only for it to catch on fire.

    I thought that maybe I'd be lucky so I bought a 1285A, that came in as a 1285B. The only difference I can see between them is that the 1285B has an additional Always On-LDO on VREG5, but since I don't know what that affects, I decided to go some more googling.

    Then I came upon piernov's video here:

    Since I'm a beginner and don't know what I'm doing, as recommended by the video, I'm posting here to ask questions and hope to learn something. If the laptop gets fixed great, if not, at least now I know why.


    So I have a cheap AM33D multimeter. I bought a 8898 rework station, lead-free solder paste, solder wick, kapton tape, and flux. Would that suffice to remove and replace if it was the IC being the problem?

    I watched piernov's video twice and still wasn't able to understand much of it. Where would I test 3va_rtc to see if it is the PCH that's the problem? If I do measure 3VA_RTC, do I measure with power or not? What's the expected voltage?

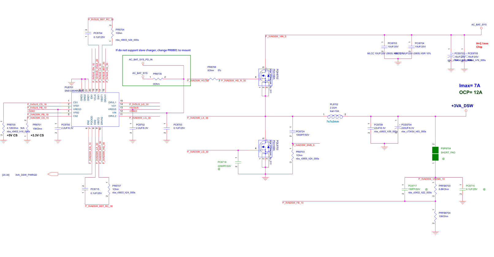
    I also tested the caps connected to 1285A as found in this boardview: https://www.badcaps.net/forum/troubl...hematic-or-all
    but I don't completely understand what's happening, and was hoping to find out.

    PU8701: The 1285A IC
    PC8700: The cap connected to VREG3 from my understanding of the boardview and piernov's video
    PC8702: The cap connected to VREG5
    PC8703: I tested this for sanity

    First thing I did was check diode mode on my multimeter, with black on ground of cap and red on the other side.
    PC8700: 290
    PC8702: 1 all the way to the left of the multimeter, like when it's not touching anything. Does this mean it's overloaded or shorted? Or something else?
    PC8703: 1265

    Diode mode, red on ground of cap, black on other end. I tried this because I don't know much, and maybe the numbers would help.
    PC8700: 479
    PC8702: 551
    PC8703: 442

    Diode mode, red to ground of cap, black to ground, multimeter beeps on all three caps as expected

    Diode mode, red to non-ground of cap, black to ground of not-cap
    PC8700: Fluctuates between 265-650
    PC8702: Shows a number in the 1000s range then goes to 1 on the left side of the multimeter
    PC8703: 1265

    Voltage mode, 20V, red to non-ground of cap, black to ground of not-cap
    PC8700: 0
    PC8702: Sometimes 0, sometimes has a small voltage that slowly drops to 0
    PC8703: 0.7 and stays

    Ohm mode, 200k, red to non-ground of cap, black to ground of not-cap
    PC8700: 04.3
    PC8702: 1 on left side of multimeter. 20M starts at 1.7 and slowly climbs to 3.15
    PC8703: Slowly climbs from 68.0, stopped myself at 90 but it probably would've kept on going. 20M slowly climbs down from around 3.0

    That's all the information I understand how to get, but not make use of. Any inputs at all, whether on explaining how to use a multimeter, why I shouldn't have such a cheap multimeter, why I shouldn't use the B version of the IC, where 3VA_RTC is (or if I even need to test it), or anything else, would be greatly appreciated, thank you.

    Attached is a picture of the IC with my camera, and the IC on boardview.
    Last edited by yayayee; 01-08-2024, 11:43 PM.
  • Stevedb
    Stevedb
    • Feb 2018
    • 625
    • Belgium
    • Repairing electronics

    #2
    Hi it is possible the chip is bad but it most likely one off his output is shorted and let heat up the chip so please share all measurement from resistance to ground on the pinout picturen from the chip.

    Regards

    Comment

    • yayayee
      Member
      • Jan 2024
      • 10
      • usa
      • arcade rhythm games

      #3
      Originally posted by Stevedb
      Hi it is possible the chip is bad but it most likely one off his output is shorted and let heat up the chip so please share all measurement from resistance to ground on the pinout picturen from the chip.

      Regards
      Hi Steve, thank you for the prompt response.

      I assume you mean to measure resistance (ohms settings on multimeter?). Do I do so with power plugged in?

      Comment

      • yayayee
        Member
        • Jan 2024
        • 10
        • usa
        • arcade rhythm games

        #4
        Originally posted by Stevedb
        Hi it is possible the chip is bad but it most likely one off his output is shorted and let heat up the chip so please share all measurement from resistance to ground on the pinout picturen from the chip.

        Regards
        Hello Steve,

        I've measured the resistance from 1-20 in order with no power connected

        CS1: 4.13 at 20K
        VFB1: 4.60 at 20K
        VREG3: 75.0 at 200K
        VFB2: 4.05 at 20K
        CS2: 14.96 at 20K
        EN2: 0.56 at 20M
        PGOOD: 97.2 at 200K
        SW2: 3.4 at 200
        VBST2: 1 on left side at any ohm
        DRVH2: 148 at 200K
        DRVL2: 146.5 at 200K
        VIN: ticks up to 1 on left side at any ohm
        VREG5: 3.12 at 20M
        VO1: 5.08 at 20K
        DRVL1: 146.1 at 200K
        DRVH1: 151.6 at 200K
        VBST1: ticks up to 1 on left side at any ohm
        SW1: 5.11 at 20K
        VCLK: 1.1 at 200M
        EN1: 0.46 at 20M

        Awaiting your response. Thank you.

        Comment

        • Stevedb
          Stevedb
          • Feb 2018
          • 625
          • Belgium
          • Repairing electronics

          #5
          So en1 you have only 460 ohm, better repeat the measure ment on 2kohm no reading write ol is more clear. If you have no low reading under 2kohm try to replace 1285A ic

          Comment

          • mcplslg123
            Badcaps Legend
            • Jun 2015
            • 7262
            • india

            #6
            Stevedb 0.46 measured on a scale of 20M is not 460 ohms-so false alarm. The resistance readings seems fine to me. Very likely you have a shorted RTC section.

            Comment

            • yayayee
              Member
              • Jan 2024
              • 10
              • usa
              • arcade rhythm games

              #7
              Originally posted by mcplslg123
              Stevedb 0.46 measured on a scale of 20M is not 460 ohms-so false alarm. The resistance readings seems fine to me. Very likely you have a shorted RTC section.
              Where and how would I check for this short on this board?

              Comment

              • yayayee
                Member
                • Jan 2024
                • 10
                • usa
                • arcade rhythm games

                #8
                Originally posted by mcplslg123
                Stevedb 0.46 measured on a scale of 20M is not 460 ohms-so false alarm. The resistance readings seems fine to me. Very likely you have a shorted RTC section.
                Just wanted to bump to understand where this RTC section is. Should I just be checking all 3VA_RTC? All of them seem to short on diode mode, and on D2001 with resistance mode at 200K it starts at 14.4 and drops to 0.

                Does this mean the PCH is dead as described by piernov in the video at 40:31?

                Comment

                • mcplslg123
                  Badcaps Legend
                  • Jun 2015
                  • 7262
                  • india

                  #9
                  Just tyype RTC in your schematic and search for each and every location where it goes. Remove all caps connected to RTC section one by one and check resistance to GND again(Allow some time for mb to cool before measuring). If the resistance increases significantly,you have a chance,else its PCH.

                  Comment

                  • nickstyle
                    Member
                    • Aug 2022
                    • 42
                    • United Kingdom

                    #10
                    Is a good chance the IO chip is the problem

                    Comment

                    • yayayee
                      Member
                      • Jan 2024
                      • 10
                      • usa
                      • arcade rhythm games

                      #11
                      Click image for larger version  Name:	1285A.png Views:	5 Size:	140.0 KB ID:	3203130 Click image for larger version  Name:	rtc battery.png Views:	2 Size:	31.5 KB ID:	3203129
                      Originally posted by mcplslg123
                      Just tyype RTC in your schematic and search for each and every location where it goes. Remove all caps connected to RTC section one by one and check resistance to GND again(Allow some time for mb to cool before measuring). If the resistance increases significantly,you have a chance,else its PCH.
                      I see different RTCs on the schematic:
                      3VA_RTC
                      SRTC_RST
                      RTC_RST#_U3201
                      RTC_BAT
                      RTC_X1_X1
                      VCCPRTC_3P3
                      etc.

                      Do I remove caps connected to them all? Or just the ones connected to the RTC_battery like this diagram which is also shown in the video

                      These are the following caps I found with any kind of RTC
                      C2001 - 3VA_RTC
                      C2002 - RTC_RST#
                      C2003 - SRTC_RST#
                      C2004 - 3VA_RTC
                      C2203 - RTC_X1_X1
                      C2649 - VCCPRTC_3P3
                      C2650 - VCCPRTC_3P3
                      Last edited by yayayee; 01-23-2024, 04:46 PM.

                      Comment

                      • mcplslg123
                        Badcaps Legend
                        • Jun 2015
                        • 7262
                        • india

                        #12
                        All caps connected to RTC, one by one and allowing the mb to cool a bit and resistance to GND check again.If the resistance value goes significantly up,you have a chance. Just remove the caps and solder them on one of the pads so that you dont loose them.

                        Comment

                        • yayayee
                          Member
                          • Jan 2024
                          • 10
                          • usa
                          • arcade rhythm games

                          #13
                          Hi everyone, it's been a bit. I went and spent a few months learning to solder and using a soldering + heat gun station on a macbook.

                          I also bought a better thermal camera and noticed that D2001 was also getting hot to ~52C, while 1285A hit 122C.

                          Would people still say that removing caps one by one would be the correct try here? Thank you.

                          Comment

                          • mcplslg123
                            Badcaps Legend
                            • Jun 2015
                            • 7262
                            • india

                            #14
                            Very likely its Rtc section of PCH shorted-so need to replace PCH itself.

                            Comment

                            • bytefarmer
                              New Member
                              • Aug 2024
                              • 6
                              • Belgium

                              #15
                              Did you get any futher? I'm having a very similar issue with a Fujistu Lifebook, same IC and gets very hot. I have a short between 5V LDO and GND.

                              Comment

                              Related Topics

                              Collapse

                              • Boardview and Schematic Bot
                                ASUS ROG GU502GV-79A26PB2 Notebook Zephyrus M Specification for Upgrade or Repair
                                by Boardview and Schematic Bot
                                This specification for the ASUS ROG GU502GV-79A26PB2 Notebook can be useful for upgrading or repairing a laptop that is not working. As a community we are working through our specifications to add valuable data like the GU502GV-79A26PB2 boardview and GU502GV-79A26PB2 schematic. Our users have donated over 1 million documents which are being added to the site. This page will be updated soon with additional information. Alternatively you can request additional help from our users directly on the relevant badcaps forum. Please note that we offer no warranties that any specification, datasheet, or...
                                09-06-2024, 04:40 PM
                              • Boardview and Schematic Bot
                                ASUS ROG GU502GV-79D26AP1 Notebook Zephyrus M Specification for Upgrade or Repair
                                by Boardview and Schematic Bot
                                This specification for the ASUS ROG GU502GV-79D26AP1 Notebook can be useful for upgrading or repairing a laptop that is not working. As a community we are working through our specifications to add valuable data like the GU502GV-79D26AP1 boardview and GU502GV-79D26AP1 schematic. Our users have donated over 1 million documents which are being added to the site. This page will be updated soon with additional information. Alternatively you can request additional help from our users directly on the relevant badcaps forum. Please note that we offer no warranties that any specification, datasheet, or...
                                09-06-2024, 04:40 PM
                              • Boardview and Schematic Bot
                                ASUS ROG GU502GV-AZ047T Notebook Specification for Upgrade or Repair
                                by Boardview and Schematic Bot
                                This specification for the ASUS ROG GU502GV-AZ047T Notebook can be useful for upgrading or repairing a laptop that is not working. As a community we are working through our specifications to add valuable data like the GU502GV-AZ047T boardview and GU502GV-AZ047T schematic. Our users have donated over 1 million documents which are being added to the site. This page will be updated soon with additional information. Alternatively you can request additional help from our users directly on the relevant badcaps forum. Please note that we offer no warranties that any specification, datasheet, or download...
                                09-06-2024, 12:36 PM
                              • Boardview and Schematic Bot
                                ASUS ROG GU502GV-ES045T Notebook Zephyrus M Specification for Upgrade or Repair
                                by Boardview and Schematic Bot
                                This specification for the ASUS ROG GU502GV-ES045T Notebook can be useful for upgrading or repairing a laptop that is not working. As a community we are working through our specifications to add valuable data like the GU502GV-ES045T boardview and GU502GV-ES045T schematic. Our users have donated over 1 million documents which are being added to the site. This page will be updated soon with additional information. Alternatively you can request additional help from our users directly on the relevant badcaps forum. Please note that we offer no warranties that any specification, datasheet, or download...
                                09-06-2024, 12:18 PM
                              • Boardview and Schematic Bot
                                ASUS ROG GU502GV-AZ072R Notebook Zephyrus M Specification for Upgrade or Repair
                                by Boardview and Schematic Bot
                                This specification for the ASUS ROG GU502GV-AZ072R Notebook can be useful for upgrading or repairing a laptop that is not working. As a community we are working through our specifications to add valuable data like the GU502GV-AZ072R boardview and GU502GV-AZ072R schematic. Our users have donated over 1 million documents which are being added to the site. This page will be updated soon with additional information. Alternatively you can request additional help from our users directly on the relevant badcaps forum. Please note that we offer no warranties that any specification, datasheet, or download...
                                09-06-2024, 11:35 AM
                              • Loading...
                              • No more items.
                              Working...