XFX RX 5700XT No Display

Collapse
X
 
  • Time
  • Show
Clear All
new posts
  • frazerxavier
    Member
    • Mar 2021
    • 42
    • India

    #21
    Re: XFX RX 5700XT No Display

    Originally posted by Goblin999
    Still searching for that part on my board and cannot find it . I am a total begginer
    I have marked it in blue. one or 2 sides of the corners should generate frequency. If some expert would comment on how to exactly test a crystal Oscillator would be great.
    Attached Files
    Last edited by frazerxavier; 01-28-2022, 11:52 AM.

    Comment

    • Goblin999
      Senior Member
      • Jan 2022
      • 79
      • Romania

      #22
      Re: XFX RX 5700XT No Display

      Originally posted by frazerxavier
      I have marked it in blue. one or 2 sides of the corners should generate frequency.
      thanks a lot , will check it in a moment . I can see that the part has been resoldered by someone else who worked on the card

      Comment

      • Goblin999
        Senior Member
        • Jan 2022
        • 79
        • Romania

        #23
        Re: XFX RX 5700XT No Display

        yes , it seems to make some waves at one corner . I marked the corner with an arrow
        Last edited by Goblin999; 01-28-2022, 12:45 PM.

        Comment

        • Goblin999
          Senior Member
          • Jan 2022
          • 79
          • Romania

          #24
          Re: XFX RX 5700XT No Display

          photo attached
          Attached Files

          Comment

          • frazerxavier
            Member
            • Mar 2021
            • 42
            • India

            #25
            Re: XFX RX 5700XT No Display

            Originally posted by Goblin999
            yes , it seems to make some waves at one corner . I marked the corner with an arrow
            Ok now check with multimeter on resistance mode if the side which gave the wave signal and pin 6 of the bios chip have a direct contact. should look like a short. I would say test Pin 6 again too if required.
            Now this is what i'm assuming as this has reached outside my league. i would wait for someone with more knowledge to assist here.

            Comment

            • Goblin999
              Senior Member
              • Jan 2022
              • 79
              • Romania

              #26
              Re: XFX RX 5700XT No Display

              Originally posted by frazerxavier
              Ok now check with multimeter on resistance mode if the side which gave the wave signal and pin 6 of the bios chip have a direct contact. should look like a short. I would say test Pin 6 again too if required.
              Now this is what i'm assuming as this has reached outside my league. i would wait for someone with more knowledge to assist here.

              Yes , it has resistance and quite big (6,12 mohms)

              Comment

              • frazerxavier
                Member
                • Mar 2021
                • 42
                • India

                #27
                Re: XFX RX 5700XT No Display

                Originally posted by Goblin999
                Yes , it has resistance and quite big (6,12 mohms)
                That resistance looks bit too high. might have to trace using a schematics for a 5700xt.

                Comment

                • Goblin999
                  Senior Member
                  • Jan 2022
                  • 79
                  • Romania

                  #28
                  Re: XFX RX 5700XT No Display

                  Originally posted by frazerxavier
                  That resistance looks bit too high. might have to trace using a schematics for a 5700xt.
                  Sadly there is no schematics for this card as I was searching the interenet . Some specialist here on forum sent me a private message on what to test , but I cannot understand quite well . Maybe you can help me out on this :

                  (Try it with a mining adapter in single PCIe lane mode

                  Have a look at the resistance to ground (use doide mode) on all the PCIe lanes - both the side which has a direct connection and the side which has the little capacitors on each pair of tracks. On this check from the capacitor to ground, not ht ePCIe finger to ground. They should all read the same - any reading different suggests bad GPU

                  Have a look at the reset signal coming from the PCIe (SMRST) it is usually ANDed with the Power Good coming from the last vrm to power up - check as best you can this is getting to the GPU) .

                  I will attach a photo with what I think I should measure in diode mode . Is this pcie lanes (with green circle around them) ?
                  Attached Files

                  Comment

                  • frazerxavier
                    Member
                    • Mar 2021
                    • 42
                    • India

                    #29
                    Re: XFX RX 5700XT No Display

                    Originally posted by Goblin999

                    Have a look at the resistance to ground (use doide mode) on all the PCIe lanes - both the side which has a direct connection and the side which has the little capacitors on each pair of tracks. On this check from the capacitor to ground, not ht ePCIe finger to ground. They should all read the same - any reading different suggests bad GPU
                    This part is the same as what i recommended to check the 16 pairs on the PCIE lanes which you have marked with a green circle. Front side and back side.

                    Comment

                    • frazerxavier
                      Member
                      • Mar 2021
                      • 42
                      • India

                      #30
                      Re: XFX RX 5700XT No Display

                      Originally posted by Goblin999
                      Have a look at the reset signal coming from the PCIe (SMRST) it is usually ANDed with the Power Good coming from the last vrm to power up - check as best you can this is getting to the GPU) .
                      I think the rest pin is the one of the last 3 pins on the right side of the PCIE lane at the back of the card towards the cut side where the 12V and 3.3 volt set is. I have attached a pic for your reference circuled in red. I'm not sure which one but it can be checked using a schematics any 5700xt schismatics would do as this part would be the same for all. i may have one 5700xt not xfx but some other. i will post here when i get home in the evening.
                      Attached Files
                      Last edited by frazerxavier; 01-29-2022, 03:00 AM.

                      Comment

                      • frazerxavier
                        Member
                        • Mar 2021
                        • 42
                        • India

                        #31
                        Re: XFX RX 5700XT No Display

                        Originally posted by Goblin999
                        Sadly there is no schematics for this card as I was searching the interenet . Some specialist here on forum sent me a private message on what to test , but I cannot understand quite well . Maybe you can help me out on this :

                        (Try it with a mining adapter in single PCIe lane mode

                        Have a look at the resistance to ground (use doide mode) on all the PCIe lanes - both the side which has a direct connection and the side which has the little capacitors on each pair of tracks. On this check from the capacitor to ground, not ht ePCIe finger to ground. They should all read the same - any reading different suggests bad GPU

                        Have a look at the reset signal coming from the PCIe (SMRST) it is usually ANDed with the Power Good coming from the last vrm to power up - check as best you can this is getting to the GPU) .

                        I will attach a photo with what I think I should measure in diode mode . Is this pcie lanes (with green circle around them) ?

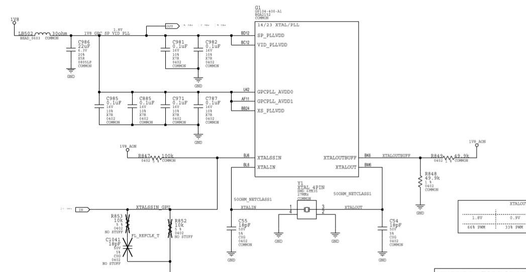
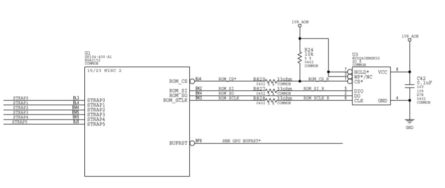
                        For now i have attached a typical schematic which connects a crystal Oscillator to GPU and GPU to BIOS Chip. This is a typical circuit diagram which is commonly used on graphic cards. I will post a 5700XT schematic diagram of another GPU when i get home in the evening. Most part in the schematic is same or similar and can help in diagnosing this issue.
                        Attached Files
                        Last edited by frazerxavier; 01-29-2022, 02:54 AM.

                        Comment

                        • frazerxavier
                          Member
                          • Mar 2021
                          • 42
                          • India

                          #32
                          Re: XFX RX 5700XT No Display

                          here is a board view for MSI RX 5700XT. the layout is not the same but the connections are similar. If anyone else has a schematic for XFX 5700XT please post.
                          Attached Files

                          Comment

                          • Goblin999
                            Senior Member
                            • Jan 2022
                            • 79
                            • Romania

                            #33
                            Re: XFX RX 5700XT No Display

                            Originally posted by frazerxavier
                            here is a board view for MSI RX 5700XT. the layout is not the same but the connections are similar. If anyone else has a schematic for XFX 5700XT please post.


                            Thanks a lot for the schematics . I will analize it and see what I got

                            Comment

                            • Goblin999
                              Senior Member
                              • Jan 2022
                              • 79
                              • Romania

                              #34
                              Re: XFX RX 5700XT No Display

                              I measured the lines from the pice , and they seems good . but I don`t know how to check this out : "Have a look at the reset signal coming from the PCIe (SMRST) it is usually ANDed with the Power Good coming from the last vrm to power up - check as best you can this is getting to the GPU" any ideas ?

                              Comment

                              • Goblin999
                                Senior Member
                                • Jan 2022
                                • 79
                                • Romania

                                #35
                                Re: XFX RX 5700XT No Display

                                Originally posted by frazerxavier
                                I think the rest pin is the one of the last 3 pins on the right side of the PCIE lane at the back of the card towards the cut side where the 12V and 3.3 volt set is. I have attached a pic for your reference circuled in red. I'm not sure which one but it can be checked using a schematics any 5700xt schismatics would do as this part would be the same for all. i may have one 5700xt not xfx but some other. i will post here when i get home in the evening.
                                I got what is the RST pin , but I don`t know exactly how to check it

                                Comment

                                • Goblin999
                                  Senior Member
                                  • Jan 2022
                                  • 79
                                  • Romania

                                  #36
                                  Re: XFX RX 5700XT No Display

                                  So a friend told me to remove this U100 little part and order a new one as he had similar experience . After I removed it , the motherboard now boots but still card isn`t detected . I will order from aliexpress the part and see what is happening after I receive it
                                  Attached Files

                                  Comment

                                  • frazerxavier
                                    Member
                                    • Mar 2021
                                    • 42
                                    • India

                                    #37
                                    Re: XFX RX 5700XT No Display

                                    Originally posted by Goblin999
                                    I measured the lines from the pice , and they seems good . but I don`t know how to check this out : "Have a look at the reset signal coming from the PCIe (SMRST) it is usually ANDed with the Power Good coming from the last vrm to power up - check as best you can this is getting to the GPU" any ideas ?
                                    i did not understand what he meant.

                                    Comment

                                    • frazerxavier
                                      Member
                                      • Mar 2021
                                      • 42
                                      • India

                                      #38
                                      Re: XFX RX 5700XT No Display

                                      Originally posted by Goblin999
                                      So a friend told me to remove this U100 little part and order a new one as he had similar experience . After I removed it , the motherboard now boots but still card isn`t detected . I will order from aliexpress the part and see what is happening after I receive it
                                      Let me know what happens after its replaced.

                                      Comment

                                      • Goblin999
                                        Senior Member
                                        • Jan 2022
                                        • 79
                                        • Romania

                                        #39
                                        Re: XFX RX 5700XT No Display

                                        Originally posted by frazerxavier
                                        Let me know what happens after its replaced.

                                        It will take some time as the parts come from china . I think about 4-6 weeks until they arrive here . I will update the thread after I replace it

                                        Comment

                                        • Goblin999
                                          Senior Member
                                          • Jan 2022
                                          • 79
                                          • Romania

                                          #40
                                          Re: XFX RX 5700XT No Display

                                          Quick update on the thread here . I remember I have an RX480 RED Devil waiting for mosftets and drivers that are just ordered and the U100 (74AUP1G57GM) part is the same as the RX5700 . So I just took it off the Red Devil and put it on the XFX 5700 and it works now . Thanks all for help and cheers
                                          Attached Files

                                          Comment

                                          Related Topics

                                          Collapse

                                          Working...