Asus X51RL REV:2.0 ; pn:08G2005XL20J - won't turn on!

Collapse
X
 
  • Time
  • Show
Clear All
new posts
  • smaniak
    Senior Member
    • Nov 2017
    • 80
    • Bulgaria

    #1

    Asus X51RL REV:2.0 ; pn:08G2005XL20J - won't turn on!

    Hellow to all
    I have a problem with Asus X51RL.
    It does not turn on.
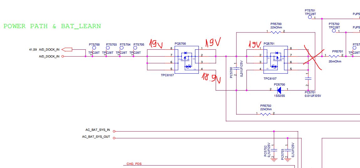
    I have the schematic but I can't understand why the second switch won't open!

    On pq5700 pins 5,6,7,8 = 19.47V; pins 1,2,3 = 19.17V; pin 4 = 18.9V
    Attached Files
  • caspian
    Badcaps Legend
    • Oct 2015
    • 1591
    • Laptop

    #2
    Re: Asus X51RL REV:2.0 ; pn:08G2005XL20J - won't turn on!

    measure resistance on pins of PQ5701 relative to GND.

    Comment

    • mcplslg123
      Badcaps Legend
      • Jun 2015
      • 7262
      • india

      #3
      Re: Asus X51RL REV:2.0 ; pn:08G2005XL20J - won't turn on!

      You need to measure PQ5700/5701-Source to gate, Source to Drain, Gate to drain.

      Comment

      • smaniak
        Senior Member
        • Nov 2017
        • 80
        • Bulgaria

        #4
        Re: Asus X51RL REV:2.0 ; pn:08G2005XL20J - won't turn on!

        Originally posted by caspian
        measure resistance on pins of PQ5701 relative to GND.
        pic 002
        Attached Files

        Comment

        • smaniak
          Senior Member
          • Nov 2017
          • 80
          • Bulgaria

          #5
          Re: Asus X51RL REV:2.0 ; pn:08G2005XL20J - won't turn on!

          PQ5700

          S->G = 0.L
          S->D = 45 kOm
          G->D = 1.8 MOm

          PQ5700

          S->G = 1.46 MOm
          S->D = 2.50 MOm
          G->D = 4.20 MOm

          Comment

          • z3h1r
            Member
            • May 2014
            • 10
            • Turkiye

            #6
            Re: Asus X51RL REV:2.0 ; pn:08G2005XL20J - won't turn on!

            Try
            Attached Files

            Comment

            • mcplslg123
              Badcaps Legend
              • Jun 2015
              • 7262
              • india

              #7
              Re: Asus X51RL REV:2.0 ; pn:08G2005XL20J - won't turn on!

              Originally posted by smaniak
              PQ5700

              S->G = 0.L
              S->D = 45 kOm
              G->D = 1.8 MOm

              PQ5700

              S->G = 1.46 MOm
              S->D = 2.50 MOm
              G->D = 4.20 MOm
              Both fets labelled as PQ5700?? I beleive the top one is PQ5700 and bottom one is PQ5701. If it is correct, Replace PQ5700.

              Comment

              • mcplslg123
                Badcaps Legend
                • Jun 2015
                • 7262
                • india

                #8
                Re: Asus X51RL REV:2.0 ; pn:08G2005XL20J - won't turn on!

                Originally posted by z3h1r
                Try
                This way you may have power on and display but battery wont charge.

                Comment

                • z3h1r
                  Member
                  • May 2014
                  • 10
                  • Turkiye

                  #9
                  Re: Asus X51RL REV:2.0 ; pn:08G2005XL20J - won't turn on!

                  Originally posted by mcplslg123
                  This way you may have power on and display but battery wont charge.
                  Yes true. Test only.

                  Comment

                  • smaniak
                    Senior Member
                    • Nov 2017
                    • 80
                    • Bulgaria

                    #10
                    Re: Asus X51RL REV:2.0 ; pn:08G2005XL20J - won't turn on!

                    Originally posted by z3h1r
                    Try
                    If I short PQ5701 (1,2,3 with 5,6,7,8), power adapter go to safe mode and turn off.

                    Comment

                    • z3h1r
                      Member
                      • May 2014
                      • 10
                      • Turkiye

                      #11
                      Re: Asus X51RL REV:2.0 ; pn:08G2005XL20J - won't turn on!

                      Originally posted by smaniak
                      If I short PQ5701 (1,2,3 with 5,6,7,8), power adapter go to safe mode and turn off.
                      There is a short circuit on the motherboard. This is mostly a capacitor.
                      Find the hot area.

                      Use a laboratory power supply. https://cdn-reichelt.de/bilder/web/x...KD3005D_01.png
                      Last edited by z3h1r; 06-13-2020, 03:05 PM.

                      Comment

                      Related Topics

                      Collapse

                      Working...