Legion Y540-15IRH motherboard NM-C221 Rev: 2.0
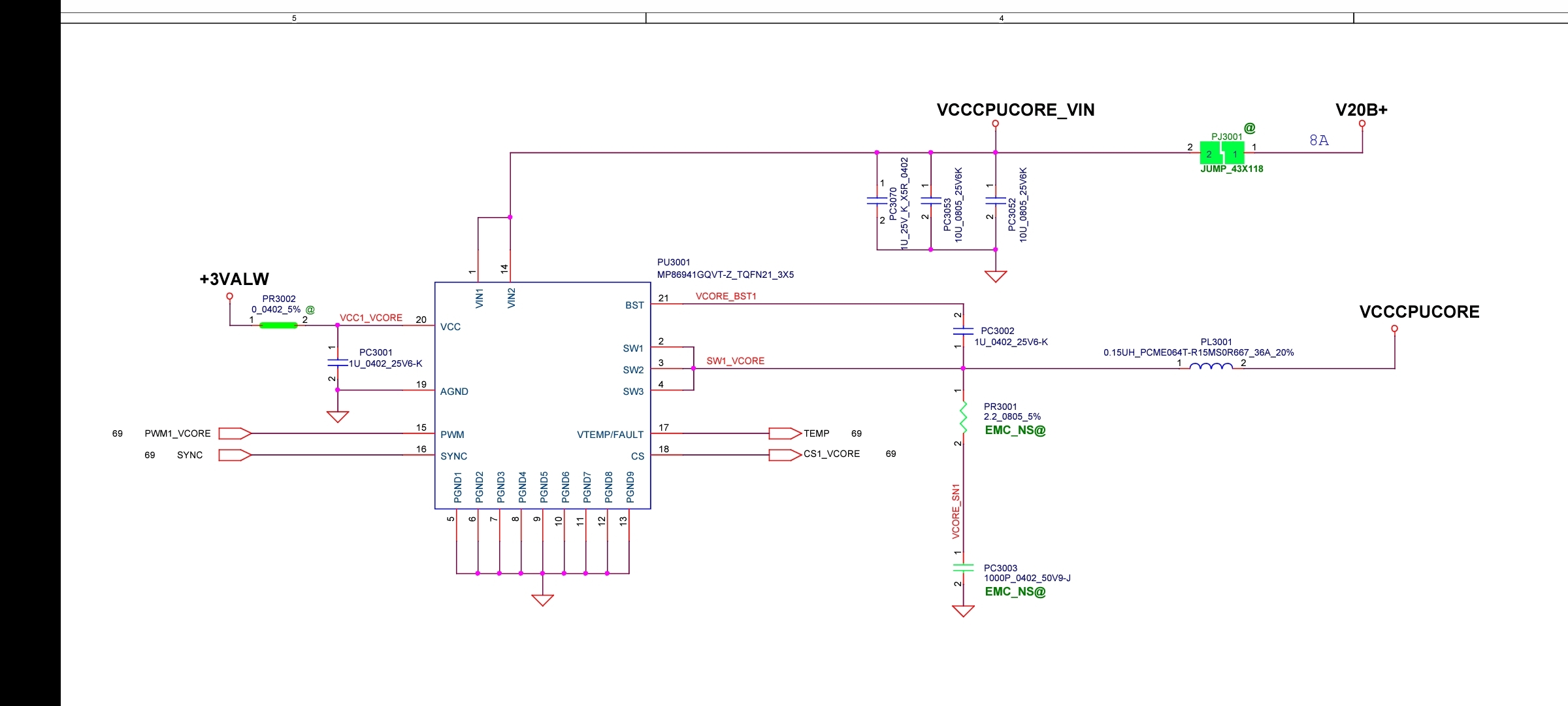
the laptop turns on with no image, the keyboard lights up. No voltage on the four coils marked in the photo pl3001, pl3002, pl3003 and pl3004. Voltages and resistance of drmos pu3001:
1- 20v, 3M
2,3,4- 0V, 1,8ohm
5,6,7,8,9,10,11,12,13- GND
14- 19V, 3M
15- 1475V, 8,4M
16- 3,27V, 37,2K
17- 0,220v, 49,7K
18- 1,23V, 2,93M
19- GND
20- 3,02V, 14K
21- 3V, ol
the laptop turns on with no image, the keyboard lights up. No voltage on the four coils marked in the photo pl3001, pl3002, pl3003 and pl3004. Voltages and resistance of drmos pu3001:
1- 20v, 3M
2,3,4- 0V, 1,8ohm
5,6,7,8,9,10,11,12,13- GND
14- 19V, 3M
15- 1475V, 8,4M
16- 3,27V, 37,2K
17- 0,220v, 49,7K
18- 1,23V, 2,93M
19- GND
20- 3,02V, 14K
21- 3V, ol
Comment