SAMSUNG NP350V5C-S04RU

Collapse
X
 
  • Time
  • Show
Clear All
new posts
  • joriz pacuan
    New Member
    • May 2024
    • 2
    • Philippines

    #1

    SAMSUNG NP350V5C-S04RU

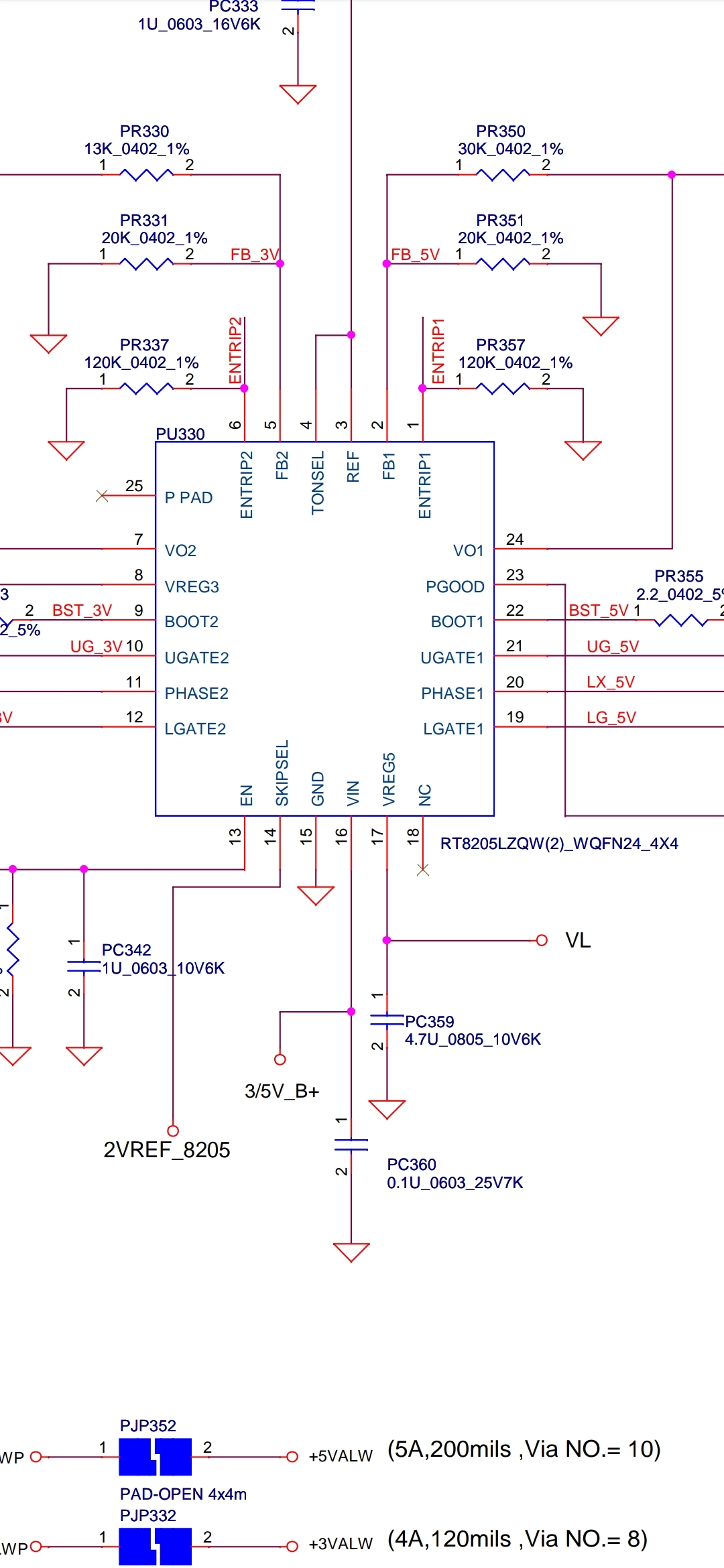
    Having the same problem. I changed the Rt8205 since i got no +3VALW And +5VALW also upon checking. VIN in the pin 16 is short to ground. I removed the component and checked the pad in the board and it's short to ground. Is that supposed to be ground?

    in the PU200 i got 19v from PD230 going to pin 20(VCC) of PU200 BUT no +3valw can anyone tell me what next step should i do. Please see pics for reference. Thanks
    Attached Files
  • mon2
    Badcaps Legend
    • Dec 2019
    • 14663
    • Canada

    #2
    +3VALW will only work if the first 2 DCin mosfets @ PQ203 & PQ205 are enabled.

    These N-channel mosfets will only enable if their gate voltage is higher than the voltage passing through the source & drain pins so gate voltage should be ~25 volts to enable.

    This enable voltage is created by the boost circuits inside the PU200 charger IC through the ACDRV pin.

    Carefully, measure the voltage to ground of:

    source (1-2-3)
    gate (4)
    drain (5-6-7-8)


    pins for PQ203 and PQ205.

    Also interested in the voltage to ground measurements for:

    PU200

    ACDET ; pin 6
    REGN ; pin 16
    ACP ; pin 2
    ACN ; pin 1

    Comment

    • mcplslg123
      Badcaps Legend
      • Jun 2015
      • 7262
      • india

      #3
      RT8205 VIN(pin16)-if its grounded that means your main power rail 19V is shorted. Check resistance to GND on CLR located after 2 dc-in mosfets.

      Comment

      Related Topics

      Collapse

      • Document Archive
        Samsung Galaxy Book 2 Notebook Specification for Upgrade or Repair
        by Document Archive
        This specification for the Samsung Galaxy Book 2 Notebook can be useful for upgrading or repairing a laptop that is not working. As a community we are working through our specifications to add valuable data like the Galaxy Book 2 boardview and Galaxy Book 2 schematic. Our users have donated over 1 million documents which are being added to the site. This page will be updated soon with additional information. Alternatively you can request additional help from our users directly on the relevant badcaps forum. Please note that we offer no warranties that any specification, datasheet, or download...
        09-07-2024, 05:50 AM
      • Document Archive
        Samsung Galaxy Book Ion NP950XCJ Notebook Specification for Upgrade or Repair
        by Document Archive
        This specification for the Samsung Galaxy Book Ion NP950XCJ Notebook can be useful for upgrading or repairing a laptop that is not working. As a community we are working through our specifications to add valuable data like the NP950XCJ boardview and NP950XCJ schematic. Our users have donated over 1 million documents which are being added to the site. This page will be updated soon with additional information. Alternatively you can request additional help from our users directly on the relevant badcaps forum. Please note that we offer no warranties that any specification, datasheet, or download...
        09-06-2024, 11:40 PM
      • Document Archive
        Samsung Galaxy Book Ion NP930XCJ Notebook Specification for Upgrade or Repair
        by Document Archive
        This specification for the Samsung Galaxy Book Ion NP930XCJ Notebook can be useful for upgrading or repairing a laptop that is not working. As a community we are working through our specifications to add valuable data like the NP930XCJ boardview and NP930XCJ schematic. Our users have donated over 1 million documents which are being added to the site. This page will be updated soon with additional information. Alternatively you can request additional help from our users directly on the relevant badcaps forum. Please note that we offer no warranties that any specification, datasheet, or download...
        09-06-2024, 11:40 PM
      • Document Archive
        Samsung Galaxy Book Ion NP950XCJ Notebook Specification for Upgrade or Repair
        by Document Archive
        This specification for the Samsung Galaxy Book Ion NP950XCJ Notebook can be useful for upgrading or repairing a laptop that is not working. As a community we are working through our specifications to add valuable data like the NP950XCJ boardview and NP950XCJ schematic. Our users have donated over 1 million documents which are being added to the site. This page will be updated soon with additional information. Alternatively you can request additional help from our users directly on the relevant badcaps forum. Please note that we offer no warranties that any specification, datasheet, or download...
        09-06-2024, 08:40 PM
      • Document Archive
        Samsung Galaxy Book Ion NP930XCJ-K01DE Notebook Specification for Upgrade or Repair
        by Document Archive
        This specification for the Samsung Galaxy Book Ion NP930XCJ-K01DE Notebook can be useful for upgrading or repairing a laptop that is not working. As a community we are working through our specifications to add valuable data like the NP930XCJ-K01DE boardview and NP930XCJ-K01DE schematic. Our users have donated over 1 million documents which are being added to the site. This page will be updated soon with additional information. Alternatively you can request additional help from our users directly on the relevant badcaps forum. Please note that we offer no warranties that any specification, datasheet,...
        09-06-2024, 06:20 PM
      • Loading...
      • No more items.
      Working...