Lenovo Ideapad 320-15ikb: Comes on and goes off

Collapse
This topic has been answered.
X
X
 
  • Time
  • Show
Clear All
new posts
  • Nagyesz
    Senior Member
    • May 2024
    • 124
    • Hungary

    #1

    Lenovo Ideapad 320-15ikb: Comes on and goes off

    Hey guys, I have a Lenovo Ideapad 320-15ikb NM-B241 rev:1.0.
    After turning it on, it runs for a few seconds then shuts off completely. No screen, no fan. After shutdown, a red light comes on and off fast. I've been trying to troubleshoot this for days now. It's never been opened up; the Lenovo sticker is still intact.

    (!)I tried with a different BIOS battery, without any ribbon cables, on battery power, without the keyboard, and it's always the same.

    Any insights on what might be causing this?

  • Answer selected by Nagyesz at 05-17-2024, 11:38 AM.
    Nagyesz
    Senior Member
    • May 2024
    • 124
    • Hungary

    Yea I actually managed to short something
    Pl401 went from 21.3kohm to 0.04ohm 😶

    Comment

    • mon2
      Badcaps Legend
      • Dec 2019
      • 14882
      • Canada

      #2
      Link the schematics if available but in the schematics forum only.

      https://forums.lenovo.com/t5/Lenovo-...20on%20battery.

      Suspecting…

      The laptop is working on battery only, the battery is weak or discharged (LED blink code) and the power adapter leg is not charging the battery nor powering up the logic board

      Comment

      • Nagyesz
        Senior Member
        • May 2024
        • 124
        • Hungary

        #3
        Thank you very much for your response, what should I look at first to identify the problem with the laptop?

        I made a video, maybe the problem is more visible this way: https://i.imgur.com/z8GerhV.mp4

        Comment

        • mon2
          Badcaps Legend
          • Dec 2019
          • 14882
          • Canada

          #4
          See attached.

          Update - first check the voltage to ground on EACH side of the fuse @ PF101.

          Click image for larger version

Name:	fuse.png
Views:	421
Size:	86.2 KB
ID:	3269941



          Next...

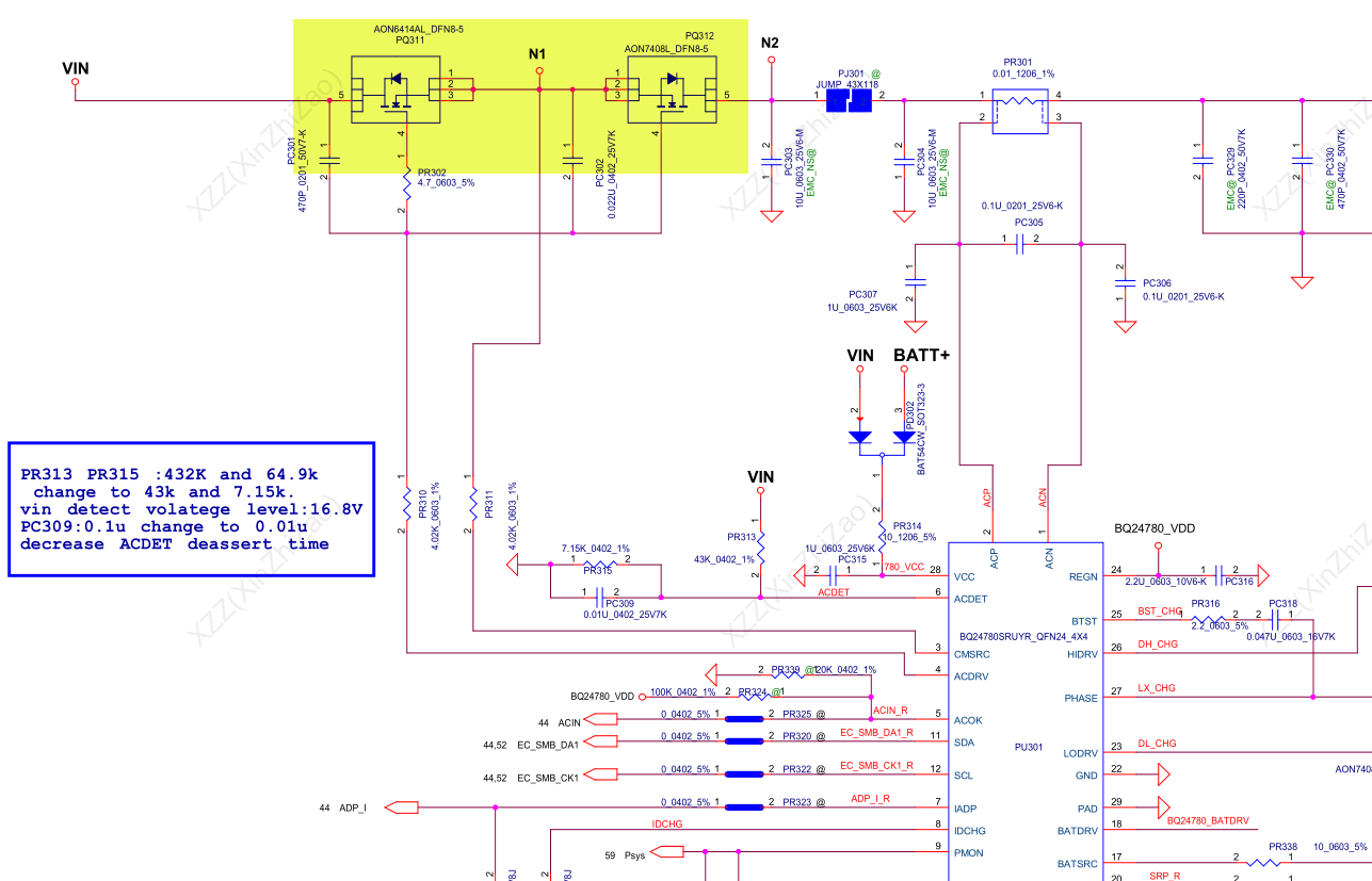
          1) Remove all power. Meter in resistance mode. Measure the resistance to ground of the drain pins (5-6-7-8) on mosfet PQ312 - any of these pins is ok. We are checking to see if there is a shorted component on the main power rail which is after the highlighted 2 x DCin mosfets.

          2) If the resistance is not too low, power up. Meter in DC volts mode (30v or higher or auto-scaling mode). Carefully measure the voltage to ground on each of the highlighted DCin mosfets.

          Check the voltage to ground of PQ311:

          Drain pins (5-6-7-8) ; any of these pins is ok - voltage should match the power adapter voltage since this is the INPUT to the board.
          gate pin (4)
          source (1-2-3)


          Repeat for the 2nd DCin mosfet @ PQ312.

          Post each measurement.

          Click image for larger version  Name:	power_path.png Views:	0 Size:	97.9 KB ID:	3269937

          Click image for larger version  Name:	dcin_mosfets.png Views:	0 Size:	180.9 KB ID:	3269938
          Last edited by mon2; 05-13-2024, 06:12 AM.

          Comment

          • Nagyesz
            Senior Member
            • May 2024
            • 124
            • Hungary

            #5
            Just as I was dismantling it to prepare for measurement, I noticed two interesting things (1 for sure) (it had never been disassembled before). What do you suggest?

            Click image for larger version

Name:	441182057_812297213734740_6340719592225725892_n.jpg
Views:	363
Size:	161.2 KB
ID:	3269978Click image for larger version

Name:	436549499_291182307383474_1185740663350235197_n (1).jpg
Views:	411
Size:	222.0 KB
ID:	3269979
            Click image for larger version

Name:	441946227_482865677408398_6132198818586837957_n.jpg
Views:	339
Size:	199.0 KB
ID:	3269980


            Comment

            • mon2
              Badcaps Legend
              • Dec 2019
              • 14882
              • Canada

              #6
              Pour ipa (alcohol) on these regions of the board and clean it up with cotton swabs / q-tips.

              Comment

              • Nagyesz
                Senior Member
                • May 2024
                • 124
                • Hungary

                #7
                Here are the measurements: I'm not particularly skilled with a meter, so if any value seems really odd, I'll remeasure.

                fuse@ PF101 (without power cable). both side is the same 0.7 mV sometimes 0.2mV or 0(!) for both of them: Click image for larger version  Name:	441888220_1111106390184465_659125734515590559_n.jpg Views:	0 Size:	144.5 KB ID:	3270052

                pq311 pin 5 is 20.4V , pin 4 (gate) 26.2V pin 1-2-3 20.4V
                PQ312 pin 5 is 20.4V , pin 4 (gate) 26.2V pin 1-2-3 20.4V

                (I cleaned with alcohol but still the same issue)

                Comment

                • mon2
                  Badcaps Legend
                  • Dec 2019
                  • 14882
                  • Canada

                  #8
                  The voltage measurements on PQ311 / PQ312 confirm that your fuse @ PF101 is not blown.

                  1) In the shared video - was the battery connected or disconnected? Is the power adapter connected or disconnected?

                  2) With the battery AND power adapter connected, carefully measure the voltage to ground @ PL302 inductor. This inductor is usually grey in color and will have 2 contact leads. This inductor is in series with the battery charge leg of the logic board. Need to know what voltage is present here.

                  3) Does this logic board function ok if using ONLY the power adapter?

                  Comment

                  • Nagyesz
                    Senior Member
                    • May 2024
                    • 124
                    • Hungary

                    #9
                    1. It doesn't matter whether the battery is in or not; if I start it with just that, it still shuts off after a few seconds, but the battery disconnected and power adapter was connected

                    2. 2 min

                    3. As I said, unfortunately, it doesn't matter how I start it, it reacts the same way as in the video.

                    Comment

                    • Nagyesz
                      Senior Member
                      • May 2024
                      • 124
                      • Hungary

                      #10
                      @ PL302 inductor both legs are 8.5V (charger and battery plugged in)

                      Edit(!) Battery is charging, but when I turn it on, it runs for a few seconds without any fan or image, then it turns off along with the charging, and then it starts charging again.

                      Comment

                      • mon2
                        Badcaps Legend
                        • Dec 2019
                        • 14882
                        • Canada

                        #11
                        See attached. Connect both, the battery and power adapter.

                        Carefully measure the voltage to ground of each pin on the battery connector. If this is not possible to do, consider the alternative test method.

                        Remove all power -> meter in DIODE mode. Short your meter probes and the meter will tone beep.

                        Place the red meter probe, yes RED, to ground (any metal shield is ok). Black meter probe onto the point to test.

                        Test each pin on the battery connector (no battery / no power adapter if using DIODE mode of testing).

                        We are checking to see if the TVS ESD diodes @ PD201 are defective or not.

                        Click image for larger version

Name:	battery_connector.png
Views:	353
Size:	325.2 KB
ID:	3270084

                        Comment

                        • Nagyesz
                          Senior Member
                          • May 2024
                          • 124
                          • Hungary

                          #12
                          Here you go: First option;
                          Click image for larger version  Name:	441987823_771258035114034_8487487618856117020_n.jpg Views:	0 Size:	411.2 KB ID:	3270095 1 pin: 8,5V 2 pin: 8.5V pin 3 3.2V pin 4 3.2V pin 5 0.3V pin 6 0V pin 7 0V pin 8 0V

                          Edit with method 2: only 8,7 beeping

                          Comment

                          • mon2
                            Badcaps Legend
                            • Dec 2019
                            • 14882
                            • Canada

                            #13
                            pin 3 3.2V pin 4 3.2V
                            SMBUS lines are ok and the TVS ESD diodes are not blown.

                            Suggest to investigate each and every inductor onboard. They are usually grey in color and with 2 contact leads. Remove all power -> meter in resistance mode (not diode mode). One meter probe on the inductor leg (either side is ok); other meter probe to ground. Note the resistance in ohms.

                            Continue to investigate all inductors on the board and note any suspects that have a low resistance reading. We are checking for shorted parts on the logic board which may cause a higher than normal current draw and the local power rail will turn OFF.​

                            Comment

                            • Nagyesz
                              Senior Member
                              • May 2024
                              • 124
                              • Hungary

                              #14
                              pl500 60 ohm
                              pl 501 150 ohm
                              pl1003 4.3 ohm
                              pl1001 7.1ohm
                              pl1002 11.7 ohm
                              pl302 5Mohm (megohm) (?)(!)
                              pl402 0.3 Mohm (megohm)(?)(!)
                              Pl401 20Kohm (kiloohm)(?)(!)

                              These I found

                              The ones with question marks I could barely measure; their values kept changing constantly, slowly going up or down. I don't know if I measured them incorrectly, but these are what I got.

                              Edit: Descriptions could be misleading; I quickly skimmed over what was written there

                              Click image for larger version

Name:	441930509_2171773083159068_3002885707323398757_n.jpg
Views:	346
Size:	247.4 KB
ID:	3270123

                              Comment

                              • Nagyesz
                                Senior Member
                                • May 2024
                                • 124
                                • Hungary

                                #15
                                I made a brief summary, unfortunately I still don't know what else could be the problem
                                If anyone happens to have any ideas, I would appreciate it!

                                Click image for larger version

Name:	faaaa.jpg
Views:	380
Size:	527.5 KB
ID:	3270221 Click image for larger version

Name:	dfdd.png
Views:	358
Size:	2.99 MB
ID:	3270222
                                Attached Files

                                if you find these attachements useful please consider making a small donation to the site

                                Comment

                                • mcplslg123
                                  Badcaps Legend
                                  • Jun 2015
                                  • 7262
                                  • india

                                  #16
                                  UC4 pins seems like bridged with extra solder. Check it once

                                  Comment

                                  • Nagyesz
                                    Senior Member
                                    • May 2024
                                    • 124
                                    • Hungary

                                    #17
                                    I measured it, and I find it a bit odd that I only measured 5.1 volts on the 11th leg. ( power cable is only plugged)
                                    Click image for larger version  Name:	441991950_412919198367810_2749003784766318593_n.jpg Views:	0 Size:	212.8 KB ID:	3270659Click image for larger version  Name:	aa.png Views:	0 Size:	38.4 KB ID:	3270660

                                    Comment

                                    • SMDFlea
                                      Super Moderator
                                      • Jan 2018
                                      • 22293
                                      • UK

                                      #18
                                      Originally posted by Nagyesz
                                      I measured it, and I find it a bit odd that I only measured 5.1 volts on the 11th leg. ( power cable is only plugged)
                                      What youve measured is pin 4 ,look at the number 1 (and the white line next to it) and 8 around the IC .

                                      All donations to badcaps are welcome, click on this link to donate. Thanks to all supporters

                                      Comment

                                      • Nagyesz
                                        Senior Member
                                        • May 2024
                                        • 124
                                        • Hungary

                                        #19
                                        Thank you, I really overlooked it. However, could this mean something?

                                        Comment

                                        • SMDFlea
                                          Super Moderator
                                          • Jan 2018
                                          • 22293
                                          • UK

                                          #20
                                          Originally posted by Nagyesz
                                          Thank you, I really overlooked it. However, could this mean something?
                                          Pin 4 is ok 5 volts Always on voltage. Pin 10 looks like it might be bridged or it has something on the solder. QC2 might have a broken trace

                                          Click image for larger version

Name:	Capture.jpg
Views:	372
Size:	32.2 KB
ID:	3270730
                                          All donations to badcaps are welcome, click on this link to donate. Thanks to all supporters

                                          Comment

                                          Related Topics

                                          Collapse

                                          • Document Archive
                                            Lenovo IdeaPad IdeaPad Gaming 3 15IHU6 Ultrabook 3 Specification for Upgrade or Repair
                                            by Document Archive
                                            This specification for the Lenovo IdeaPad IdeaPad Gaming 3 15IHU6 Ultrabook can be useful for upgrading or repairing a laptop that is not working. As a community we are working through our specifications to add valuable data like the IdeaPad Gaming 3 15IHU6 boardview and IdeaPad Gaming 3 15IHU6 schematic. Our users have donated over 1 million documents which are being added to the site. This page will be updated soon with additional information. Alternatively you can request additional help from our users directly on the relevant badcaps forum. Please note that we offer no warranties that any...
                                            09-07-2024, 05:20 AM
                                          • Document Archive
                                            Lenovo IdeaPad IdeaPad 3 15IGL05 Notebook 3 Specification for Upgrade or Repair
                                            by Document Archive
                                            This specification for the Lenovo IdeaPad IdeaPad 3 15IGL05 Notebook can be useful for upgrading or repairing a laptop that is not working. As a community we are working through our specifications to add valuable data like the IdeaPad 3 15IGL05 boardview and IdeaPad 3 15IGL05 schematic. Our users have donated over 1 million documents which are being added to the site. This page will be updated soon with additional information. Alternatively you can request additional help from our users directly on the relevant badcaps forum. Please note that we offer no warranties that any specification, datasheet,...
                                            09-07-2024, 05:20 AM
                                          • Document Archive
                                            Lenovo IdeaPad IdeaPad 3 17ITL6 Notebook 3 Specification for Upgrade or Repair
                                            by Document Archive
                                            This specification for the Lenovo IdeaPad IdeaPad 3 17ITL6 Notebook can be useful for upgrading or repairing a laptop that is not working. As a community we are working through our specifications to add valuable data like the IdeaPad 3 17ITL6 boardview and IdeaPad 3 17ITL6 schematic. Our users have donated over 1 million documents which are being added to the site. This page will be updated soon with additional information. Alternatively you can request additional help from our users directly on the relevant badcaps forum. Please note that we offer no warranties that any specification, datasheet,...
                                            09-07-2024, 05:20 AM
                                          • Document Archive
                                            Lenovo IdeaPad IdeaPad 3 17ITL6 Ultrabook 3 Specification for Upgrade or Repair
                                            by Document Archive
                                            This specification for the Lenovo IdeaPad IdeaPad 3 17ITL6 Ultrabook can be useful for upgrading or repairing a laptop that is not working. As a community we are working through our specifications to add valuable data like the IdeaPad 3 17ITL6 boardview and IdeaPad 3 17ITL6 schematic. Our users have donated over 1 million documents which are being added to the site. This page will be updated soon with additional information. Alternatively you can request additional help from our users directly on the relevant badcaps forum. Please note that we offer no warranties that any specification, datasheet,...
                                            09-07-2024, 05:00 AM
                                          • Document Archive
                                            Lenovo IdeaPad IdeaPad 3 14ITL6 Notebook 3 Specification for Upgrade or Repair
                                            by Document Archive
                                            This specification for the Lenovo IdeaPad IdeaPad 3 14ITL6 Notebook can be useful for upgrading or repairing a laptop that is not working. As a community we are working through our specifications to add valuable data like the IdeaPad 3 14ITL6 boardview and IdeaPad 3 14ITL6 schematic. Our users have donated over 1 million documents which are being added to the site. This page will be updated soon with additional information. Alternatively you can request additional help from our users directly on the relevant badcaps forum. Please note that we offer no warranties that any specification, datasheet,...
                                            09-07-2024, 05:00 AM
                                          • Loading...
                                          • No more items.
                                          Working...