Asus Zenbook Flip UX363EA not powering on

Collapse
X
 
  • Time
  • Show
Clear All
new posts
  • koby058
    Badcaps Veteran
    • Jan 2017
    • 387
    • israel

    #1

    Asus Zenbook Flip UX363EA not powering on

    Hi

    I have this laptop and it is not powering on

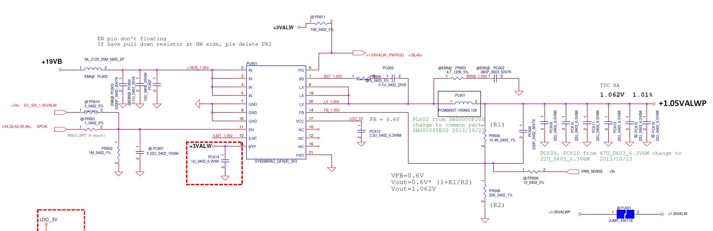
    3.3_ALW is 3.42v and 5v_ALW is present, it have also 3.3v on power button.

    on one coil i have 6 volt. this is all voltages i have

    I have copied a photo from Gorflan (Thanks you) post, and i will attach it with info.

    EDIT: I can also see that pin 13 of SY8288RAC is shorted to ground. since there is no datasheet i am attaching a use of it on another board.

    https://www.badcaps.net/forum/showth...light=LA-C371P

    Can you please help fix it ?
    Attached Files
    Last edited by koby058; 03-20-2023, 03:25 PM.
  • Sephir0th
    Badcaps Legend
    • Oct 2020
    • 1289
    • Germany

    #2
    Re: Asus Zenbook Flip UX363EA not powering on

    looks like the +1.2VS (0V / 38Ohms) is partial shorted to GND. But not sure about that tbh. Maybe worth to check for present enable there.
    FairRepair on YouTube

    Comment

    • koby058
      Badcaps Veteran
      • Jan 2017
      • 387
      • israel

      #3
      Re: Asus Zenbook Flip UX363EA not powering on

      thanks, the owner took the laptop

      Comment

      Related Topics

      Collapse

      • Document Archive
        ASUS ZenBook UX363EA-HP924W Hybrid (2-in-1) Flip 13 OLED Specification for Upgrade or Repair
        by Document Archive
        This specification for the ASUS ZenBook UX363EA-HP924W Hybrid (2-in-1) can be useful for upgrading or repairing a laptop that is not working. As a community we are working through our specifications to add valuable data like the UX363EA-HP924W boardview and UX363EA-HP924W schematic. Our users have donated over 1 million documents which are being added to the site. This page will be updated soon with additional information. Alternatively you can request additional help from our users directly on the relevant badcaps forum. Please note that we offer no warranties that any specification, datasheet,...
        09-07-2024, 05:20 AM
      • Document Archive
        ASUS ZenBook UX363EA-HP044T Hybrid (2-in-1) Flip 13 OLED Specification for Upgrade or Repair
        by Document Archive
        This specification for the ASUS ZenBook UX363EA-HP044T Hybrid (2-in-1) can be useful for upgrading or repairing a laptop that is not working. As a community we are working through our specifications to add valuable data like the UX363EA-HP044T boardview and UX363EA-HP044T schematic. Our users have donated over 1 million documents which are being added to the site. This page will be updated soon with additional information. Alternatively you can request additional help from our users directly on the relevant badcaps forum. Please note that we offer no warranties that any specification, datasheet,...
        09-07-2024, 03:10 AM
      • Document Archive
        ASUS ZenBook UX363EA-HP461T Hybrid (2-in-1) Flip 13 Specification for Upgrade or Repair
        by Document Archive
        This specification for the ASUS ZenBook UX363EA-HP461T Hybrid (2-in-1) can be useful for upgrading or repairing a laptop that is not working. As a community we are working through our specifications to add valuable data like the UX363EA-HP461T boardview and UX363EA-HP461T schematic. Our users have donated over 1 million documents which are being added to the site. This page will be updated soon with additional information. Alternatively you can request additional help from our users directly on the relevant badcaps forum. Please note that we offer no warranties that any specification, datasheet,...
        09-07-2024, 02:20 AM
      • Document Archive
        ASUS ZenBook UX363EA-HP459R Hybrid (2-in-1) Flip 13 Specification for Upgrade or Repair
        by Document Archive
        This specification for the ASUS ZenBook UX363EA-HP459R Hybrid (2-in-1) can be useful for upgrading or repairing a laptop that is not working. As a community we are working through our specifications to add valuable data like the UX363EA-HP459R boardview and UX363EA-HP459R schematic. Our users have donated over 1 million documents which are being added to the site. This page will be updated soon with additional information. Alternatively you can request additional help from our users directly on the relevant badcaps forum. Please note that we offer no warranties that any specification, datasheet,...
        09-07-2024, 02:20 AM
      • Document Archive
        ASUS ZenBook UX363EA-HP133T Hybrid (2-in-1) Flip 13 Specification for Upgrade or Repair
        by Document Archive
        This specification for the ASUS ZenBook UX363EA-HP133T Hybrid (2-in-1) can be useful for upgrading or repairing a laptop that is not working. As a community we are working through our specifications to add valuable data like the UX363EA-HP133T boardview and UX363EA-HP133T schematic. Our users have donated over 1 million documents which are being added to the site. This page will be updated soon with additional information. Alternatively you can request additional help from our users directly on the relevant badcaps forum. Please note that we offer no warranties that any specification, datasheet,...
        09-07-2024, 12:10 AM
      • Loading...
      • No more items.
      Working...