Testing VRMs

Collapse
X
 
  • Time
  • Show
Clear All
new posts
  • styxbound
    Senior Member
    • Aug 2010
    • 91

    #41
    Re: Testing VRMs

    Thanks, PyrOBEAST, I'll see if I can properly apply that to some boards.

    Comment

    • PCBONEZ
      Grumpy Old Fart
      • Aug 2005
      • 10661
      • USA

      #42
      Re: Testing VRMs

      Originally posted by styxbound
      Sorry, I'm old and senile. Can anyone simplify for me how to find the inputs and outputs on vrms? There seem to be any number of fets around the cpu on a lot of boards, and I can't figure out where the in and out is on the circuit.
      'In' will have +12v connected one one side of caps.
      [Continuity check to power plug.]

      'Out' will have Vcore on one side of caps.
      [Continuity check to toroid(s) NOT connected to +12v.]

      .
      Attached Files
      Last edited by PCBONEZ; 01-04-2011, 05:45 PM.
      Mann-Made Global Warming.
      - We should be more concerned about the Intellectual Climate.

      -
      Be who you are and say what you feel, because those who mind don't matter and those who matter don't mind.

      - Dr Seuss
      -
      You can teach a man to fish and feed him for life, but if he can't handle sushi you must also teach him to cook.
      -

      Comment

      • styxbound
        Senior Member
        • Aug 2010
        • 91

        #43
        Re: Testing VRMs

        And thanks for that, PCBONEZ. Certainly should help me figure it out.

        Comment

        • alihomee
          Badcaps Legend
          • Dec 2012
          • 1594
          • malaysia

          #44
          Re: Testing VRMs

          Originally posted by AK0R
          Procedure for testing Voltage Regulator Modules (VRMs):
          (This assumes that any bad capacitor problems have already been fixed.)

          1. Turn off power to the computer.

          2. Remove CPU, memory, and all peripherals from motherboard. Disconnect power supply.

          3. This step verifies that the board is not damaged, and the VRM is not shorted:
          a. Measure resistance from power supply pin (+3.3, +5, +12, -5, -12) to input of VRM. Resistance should be zero (too low to measure).
          b. Measure resistance from output of VRM to load supply pin. Resistance should be zero (too low to measure).
          c. Measure resistance from input of VRM to ground (should be greater than 1 megohm, usually much greater).
          d. Measure resistance from output of VRM to ground (should be greater than 1 megohm, usually much greater).

          4. Install CPU, memory, and all peripherals to motherboard. Connect power supply.

          5. Turn on power to the computer.

          6. This step actually tests the VRM (all voltages taken with respect to circuit ground):
          a. Measure voltage at the power supply side of the power connector (+3.3, +5, +12, -5, -12).
          b. Measure voltage at the motherboard side of the power connector (+3.3, +5, +12, -5, -12). Anything less than the value obtained in step 6.a indicates a high resistance in the power supply connector.
          c. Measure voltage at the input to the VRM (+3.3, +5, +12, -5, -12). Anything less than the value obtained in step 6.b indicates a high resistance in the PC board traces to the VRM, and is probably not repairable, even with a schematic.
          d. Measure voltage at the output of the VRM. The value obtained depends on the functions being powered by the VRM, so knowledge of the expected value is required. Anything different than expected indicates a failed VRM (note that output may be higher or lower than expected if bad).
          e. Measure voltage at the device being powered. This requires knowledge of the device (which pins are power pins). Pinouts are readily available on the Internet for 30-pin, 72/144 pin, and 168 pin memory, as well as ISA, PCI, AGP, USB, etc. Pinouts for CPUs are either on the Internet or may be obtained from the manufacturer. Anything less than the value obtained in step 6.d indicates a high resistance in the PC board traces from the VRM, and is probably not repairable, even with a schematic.
          so where i found the input of vram

          Comment

          • ajsurkhi
            New Member
            • Aug 2016
            • 3
            • India

            #45
            Re: Testing VRMs

            i need complete startup process of desktop motherboard
            please help

            Comment

            • ajsurkhi
              New Member
              • Aug 2016
              • 3
              • India

              #46
              Re: Testing VRMs

              I have ASUS M2N68 PLUS Motherboard. When i connect power supply cpu fan start for second and then stop. After pressing power switch nothing happen. Power switch have 0.4v only, vrm section has not getting any power. some one says SIO chip is faulty.
              any body have an idea.?
              Last edited by ajsurkhi; 08-06-2016, 12:31 AM.

              Comment

              • momaka
                master hoarder
                • May 2008
                • 12175
                • Bulgaria

                #47
                Re: Testing VRMs

                Originally posted by ajsurkhi
                i need complete startup process of desktop motherboard
                please help
                Check all power rails first and make sure they are what they should be. Usually it's at least the following:
                CPU V_core (a.k.a. CPU Vcc)
                NB Vcc (typically less than 1.5V)
                RAM Vdd/Vddq (2.5V-2.6V for DDR, 1.8V-2.1V for DDR2, 1.35V-1.5V for DDR3)
                RAM Vtt (half of RAM Vdd/Vddq)
                SB Vcc (1V-3.3V)
                and possibly a few intermediate rails.

                Boards with an AGP 2.0 or 3.0 slot will also have a separate rail that is typically either 1.5V or 0.8V respectively.

                Comment

                • bianchi77
                  Badcaps Legend
                  • Jun 2016
                  • 1121
                  • Australia

                  #48
                  Re: Testing VRMs

                  c. Measure resistance from input of VRM to ground (should be greater than 1 megohm, usually much greater).
                  d. Measure resistance from output of VRM to ground (should be greater than 1 megohm, usually much greater).
                  I measured it very low at 9 ohm....is it because of filter capacitor in parallel ?
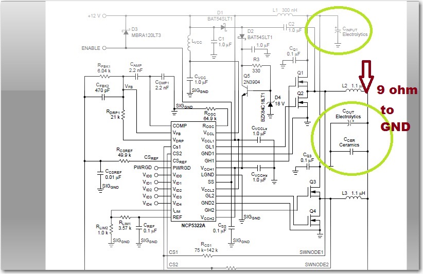
                  buck controller = NCP5322
                  Please have a look at the schematic, typical 5322...at the input and output ...there are filter capacitors..
                  What happen if NCP5322 is bad ? the output voltage is not right ?
                  Attached Files
                  Last edited by bianchi77; 09-13-2016, 05:41 PM.

                  Comment

                  • budm
                    Badcaps Legend
                    • Feb 2010
                    • 40746
                    • USA

                    #49
                    Re: Testing VRMs

                    9 Ohms at the input or at the output?
                    The Output you will have lots of circuit connected in parallel: loads to GND, filter caps to GND, the Power MOSFETs to GND, so it is the matter isolating the circuit to narrow down where the low Ohms reading is coming from.
                    Never stop learning
                    Basic LCD TV and Monitor troubleshooting guides.
                    http://www.badcaps.net/forum/showthr...956#post305956

                    Voltage Regulator (LDO) testing:
                    http://www.badcaps.net/forum/showthr...999#post300999

                    Inverter testing using old CFL:
                    http://www.badcaps.net/forum/showthr...er+testing+cfl

                    Tear down pictures : Hit the ">" Show Albums and stories" on the left side
                    http://s807.photobucket.com/user/budm/library/

                    TV Factory reset codes listing:
                    http://www.badcaps.net/forum/showthread.php?t=24809

                    Comment

                    • bianchi77
                      Badcaps Legend
                      • Jun 2016
                      • 1121
                      • Australia

                      #50
                      Re: Testing VRMs

                      9 ohms at the output....how much resistance do I expect normally in average?
                      CPU in socket....

                      Comment

                      • budm
                        Badcaps Legend
                        • Feb 2010
                        • 40746
                        • USA

                        #51
                        Re: Testing VRMs

                        It should be very high in the K Ohms range because the devices (Loads) are not active.
                        Never stop learning
                        Basic LCD TV and Monitor troubleshooting guides.
                        http://www.badcaps.net/forum/showthr...956#post305956

                        Voltage Regulator (LDO) testing:
                        http://www.badcaps.net/forum/showthr...999#post300999

                        Inverter testing using old CFL:
                        http://www.badcaps.net/forum/showthr...er+testing+cfl

                        Tear down pictures : Hit the ">" Show Albums and stories" on the left side
                        http://s807.photobucket.com/user/budm/library/

                        TV Factory reset codes listing:
                        http://www.badcaps.net/forum/showthread.php?t=24809

                        Comment

                        • bianchi77
                          Badcaps Legend
                          • Jun 2016
                          • 1121
                          • Australia

                          #52
                          Re: Testing VRMs

                          that's good news at least something wrong on the output....which one do you reckon ?
                          Could it be one of the output filter caps short ? but they look ok ( no bulge )...I tried replacing with new one last time...still the same...
                          Is it possible that one of the ceramic caps near the CPU is short ? ( on the bottom of the CPU, inside the socket )
                          without CPU in socket, 34.6 ohm...
                          I'll retry now and see what happen and post it....
                          Attached Files
                          Last edited by bianchi77; 09-14-2016, 12:55 AM.

                          Comment

                          • bianchi77
                            Badcaps Legend
                            • Jun 2016
                            • 1121
                            • Australia

                            #53
                            Re: Testing VRMs

                            I have removed all the output capacitors now....I got only 8 ohms between Vcore and GND...CPU in socket...I also have removed all the FETs and the resistance is 7.5 ohm....what could it be the faulty now ?????
                            I have removed the inductors as well so the CPU now isolated by itself....
                            CPU on socket....resistance = 8 ohm....so it will be some somewhere on the ceramic CPU caps ?
                            Is it possible that those caps are faulty ??????
                            Last edited by bianchi77; 09-14-2016, 01:52 AM.

                            Comment

                            • bianchi77
                              Badcaps Legend
                              • Jun 2016
                              • 1121
                              • Australia

                              #54
                              Re: Testing VRMs

                              When I tried to measure one of the chip capacitor with my LCR45....I got value >20000uF
                              which is not right, mostly those capacitor is about 100nF to 500nF....
                              Is there any possibilities that they are the faulty ones ??

                              Comment

                              • bianchi77
                                Badcaps Legend
                                • Jun 2016
                                • 1121
                                • Australia

                                #55
                                Re: Testing VRMs

                                one of these ? Multilayer Chip Ceramic Capacitor
                                http://www.ecvv.com/product/2803276.html

                                It's 10uF...but I got >20000uF on my meter.......another bad capacitors ?

                                Comment

                                • bianchi77
                                  Badcaps Legend
                                  • Jun 2016
                                  • 1121
                                  • Australia

                                  #56
                                  Re: Testing VRMs

                                  Photos :
                                  Attached Files

                                  Comment

                                  • bianchi77
                                    Badcaps Legend
                                    • Jun 2016
                                    • 1121
                                    • Australia

                                    #57
                                    Re: Testing VRMs

                                    I've found two missmatch value with the code written on it..05A = 110 ohm...measured in circuit 66 ohm...
                                    09A = 121 ohm....measured in circuit 67 ohm....and they are not in parallel...

                                    Could it be the problem ?
                                    Or this one :
                                    Last edited by bianchi77; 09-14-2016, 08:13 AM.

                                    Comment

                                    • budm
                                      Badcaps Legend
                                      • Feb 2010
                                      • 40746
                                      • USA

                                      #58
                                      Re: Testing VRMs

                                      Originally posted by bianchi77
                                      I have removed all the output capacitors now....I got only 8 ohms between Vcore and GND...CPU in socket...I also have removed all the FETs and the resistance is 7.5 ohm....what could it be the faulty now ?????
                                      I have removed the inductors as well so the CPU now isolated by itself....
                                      CPU on socket....resistance = 8 ohm....so it will be some somewhere on the ceramic CPU caps ?
                                      Is it possible that those caps are faulty ??????
                                      Something does not make sense here, you had 9 Ohms before the output caps and MOSEFTs are removed, and now you have 7.7 Ohms, and 8 ohms?
                                      Is Vcore connected to that power supply as shown in the diagram that you are getting the 9 Ohms reading?
                                      Very confusing.
                                      Never stop learning
                                      Basic LCD TV and Monitor troubleshooting guides.
                                      http://www.badcaps.net/forum/showthr...956#post305956

                                      Voltage Regulator (LDO) testing:
                                      http://www.badcaps.net/forum/showthr...999#post300999

                                      Inverter testing using old CFL:
                                      http://www.badcaps.net/forum/showthr...er+testing+cfl

                                      Tear down pictures : Hit the ">" Show Albums and stories" on the left side
                                      http://s807.photobucket.com/user/budm/library/

                                      TV Factory reset codes listing:
                                      http://www.badcaps.net/forum/showthread.php?t=24809

                                      Comment

                                      • budm
                                        Badcaps Legend
                                        • Feb 2010
                                        • 40746
                                        • USA

                                        #59
                                        Re: Testing VRMs

                                        Originally posted by bianchi77
                                        one of these ? Multilayer Chip Ceramic Capacitor
                                        http://www.ecvv.com/product/2803276.html

                                        It's 10uF...but I got >20000uF on my meter.......another bad capacitors ?
                                        What resistance do you get on that 10uF cap?
                                        Never stop learning
                                        Basic LCD TV and Monitor troubleshooting guides.
                                        http://www.badcaps.net/forum/showthr...956#post305956

                                        Voltage Regulator (LDO) testing:
                                        http://www.badcaps.net/forum/showthr...999#post300999

                                        Inverter testing using old CFL:
                                        http://www.badcaps.net/forum/showthr...er+testing+cfl

                                        Tear down pictures : Hit the ">" Show Albums and stories" on the left side
                                        http://s807.photobucket.com/user/budm/library/

                                        TV Factory reset codes listing:
                                        http://www.badcaps.net/forum/showthread.php?t=24809

                                        Comment

                                        • bianchi77
                                          Badcaps Legend
                                          • Jun 2016
                                          • 1121
                                          • Australia

                                          #60
                                          Re: Testing VRMs

                                          I haven't measured the resistance of that 10uF...I'll let you know...some of them are 5uF
                                          One test that I can do...is, unsolder all the capacitors about 16 small smd capacitors and test the resistance again....
                                          Last edited by bianchi77; 09-14-2016, 09:02 AM.

                                          Comment

                                          Related Topics

                                          Collapse

                                          • cind12
                                            GTX 1080 TI Gigabyte Aorus low resistance on vmem
                                            by cind12
                                            Hi guys, i was wondering, i've got 9Ohms on Vmem, one of the mosfet was shortet to ground, so i've desoldered hi and low mosfets nad still low res, then i removed all of the memory chips, and the resistance is still low, so did you had maybe a card with that low res on memories, and the card was working fine ?
                                            Removed the U1866Q and still without result, i dont have thermal cam so can't see where is hot spot when incjeting voltage.
                                            The resistance on core is ok 0.1Ohm ((Power 0.8V when on)
                                            Resistance on 12V 4K ohms (Power present when on)
                                            Resistance on 12V PEX 4K ohms...
                                            12-08-2023, 09:09 AM
                                          • sam_sam_sam
                                            FNIRSI HRM-10 Internal Resistance Detector AC Lead Acid Lithium Battery Tester Review on some testing of device
                                            by sam_sam_sam
                                            https://www.ebay.com/itm/405035016711

                                            I got this device yesterday and did some testing on some tabbing and some incandescent light bulbs and it seems to work very well from what I can tell but how do I know how accurate the m-ohms section is what can I use to verify it accurately I also tested some li-ion battery cells and this seems to be fairly accurate because I have another tester and they seem to agree with each other

                                            I also checked some capacitors with it that were brand new and seem to show about what I expected to see with my blue capacitor tester so I think it...
                                            04-13-2025, 08:17 PM
                                          • Nagy Daniel
                                            Lowest possible resistance on laptop motherboard rail - Guide Table request
                                            by Nagy Daniel
                                            Hi, I'm Daniel, and I'm new to the world of repairing motherboards.

                                            I would like to create a table, or more likely a guideline about the voltage rails and their possible resistance rail.

                                            I know that the motherboard design has a very big depend on the rail's resistance, but I would like to know what is the smallest value for a rail that can be acceptable. For example, I heard that some new gaming motherboards can have 0,5 Ohm resistance on the GPU rail, but on an older type, it could be a sign of a shorted GPU rail.

                                            So, I generated a table with AI so I can...
                                            03-04-2025, 08:24 AM
                                          • jkucukov
                                            PS3 FAT NEC/TOKIN Resistance Testing, need help interpreting values
                                            by jkucukov
                                            I'm in process of diagnosing the yellow light of death symptom on my PS3 FAT console CECHG01, in process of getting the Arduino gadget to be able to access Syscon and be able to read fault codes. In the meantime, I'm trying to measure resistance of the NEC/Tokins while still attached to the board. I took the Ohm readings from each of the NEC/Tokins from front and back of the board (4 from the RSX and 4 from the CPU chips).

                                            What I gathered in the attached pictures are values from the CPU NEC/Tokins are consistently measuring 1.6 Ohms while on the RSX they measure 3.4 Ohms except for...
                                            10-03-2025, 03:20 PM
                                          • Jane
                                            How do you test MOSFET in laptops ?
                                            by Jane
                                            I tried to use this method:

                                            Testing an N-channel MOSFET:

                                            Step 1: Discharge the Gate (turn off the MOSFET)
                                            Place the black probe (COM) on the Source (S) and the red probe on the Drain (D). The multimeter should show no continuity (high resistance or "OL" – open line).
                                            Then, touch the black probe to the Source (S) and the red probe to the Gate (G). This discharges any stored charge in the Gate, turning the MOSFET off.

                                            Step 2: Charge the Gate (turn on the MOSFET)
                                            Now, place the red probe on the Gate (G) and the black probe on the
                                            ...
                                            09-27-2024, 03:31 AM
                                          • Loading...
                                          • No more items.
                                          Working...