Panasonic TH-L32C30D P-Board (1 Blink-Backlight_SOS)

Collapse
X
 
  • Time
  • Show
Clear All
new posts
  • tiku
    Senior Member
    • Dec 2012
    • 50
    • pakistan

    #1

    Panasonic TH-L32C30D P-Board (1 Blink-Backlight_SOS)

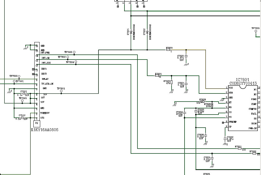
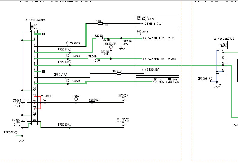
    Hello Friends, i am having this model Panasonic TH-L32C30D, suddenly when i switch on, it went on One Blink, after looking at the service manual it says Backlight_SOS, I can see the menu on the tv screen for few seconds in the dark with the help of flashlight Before it goes into blinking cycle.
    I was having a backup P-Board which i replaced it and now its working fine, but i need to repair my faulty P-Board, as now its getting dificult to find any type of spares of this model, so can any friend who is master in Panasonic Repair, be kind enough to guide me or tell me which component should i look for to be replaced, i checked the voltages,pin number 15 on the A09 Connector standby 5.6V Is OK, Pin 11,12,13 Which is the inverter Backlight 15.6V, as long as the Green Led Flashes 24 Times, the voltages are there, but as soon as it goes in Red Led Blink Cycle the 15.6V Drops.
    Here are the Pics of the P-Board Along with the Service Manual.
    NOTE: I Dont know how to read the schematics but i can read the volatges with the help of Meter.
    Thanks
    Attached Files

    if you find these attachements useful please consider making a small donation to the site

    Last edited by tiku; 09-05-2021, 05:14 AM.

Related Topics

Collapse

  • BigPete
    Panasonic Heatpump Dryer Repair
    by BigPete
    I picked up a Panasonic NH-P70G2, though it would apply to the NH-P80G2, NH-P70G1 and NH-P80G1 models as well, as maybe some other models. This one was coming up with a H86 error. After lots of testing and googling it was an error with one of the thermistors in the condenser area.
    The attached French service manuals is incorrect, TH11 is gray and is a 95k thermistor and TH12 is black and is a 35k thermistor.
    In my case TH12 was bad. I was able to get a 35k thermistor on AliExpress. It's 6mm in diameter.
    Unfortunately the whole machine has to come apart to fix it.
    I have...
    11-01-2025, 06:40 PM
  • Andre Gilbert
    Panasonic TC-P55ST50 8 blinks then no blinks
    by Andre Gilbert
    Hello! yes I know there is already lots of information about this issue. I have a Panasonic TC-P55ST50 that originally displayed an 8-blink error code. Following the troubleshooting flowchart, I ended up replacing the SS board. However, even after replacing it, the issue persists. The TV turns on and stays on without displaying an image, and continuity is confirmed on all connectors. What am I missing here🤔?
    Ok Im a mechanical engineer ...but I thought I was able to follow a rather simple flowchart for electric troubleshooting 😂.

    TV Model: Panasonic TC-P55ST50
    ...
    11-20-2024, 08:52 PM
  • meraklinetx
    Asus Z97-a power cycle, no boot no cpu voltage
    by meraklinetx
    Hello, I have an asus Z97-A motherboard and it doesn't start which was working properly before, the problem isn't related by ram, ram slots or psu (I changed all and nothing work), the exact problem is when you switch it on , it starts and after 1 seconds (no boot or display picture) it's off and then on cycle continuously until you power it off from psu also it's responding to the power switch for turning it off if you keep pressing it 3 or 4 seconds (power button pin has 3.3v) , also when you start it with eatx 12v socket connected this is happening (power cycle also all voltages are resetting...
    05-10-2023, 06:08 AM
  • spice_disc
    Vizio TV M50-C1 reboot cycle and static on screen
    by spice_disc
    I'm currently trying to diagnose and fix my Vizio TV (Model M50-C1). I've tried a number of different basic solutions, but I'm trying to determine if my issue is currently a failing panel, T-Con board, or main board (or something else entirely) and whether or not it is worth my time to fix it. Details of the issue and what I've tried are below as well as why I think it is either a bad panel, T-Con board, or main board.

    The Issue: The TV will be on and working fine but after the TV is on for ~5-10 minutes the screen will freeze (with sound continuing) until the TV reboots itself. While...
    09-08-2024, 02:37 PM
  • AquaMan Ua
    Problem with PANASONIC CF53 laptop after changing BIOS settings
    by AquaMan Ua
    Hello. I am asking you for a hint on how to solve the problem with my touchbook Panasonic CF53-2 standart model. After setting up the BIOS, the laptop displays the wrong image until Windows loads. (More precisely, it displays, but distorted, instead of the Panasonic image immediately after turning it on, it displays what is in photo #1 in the attached file) Then the image appears when Windows starts loading and then there are no problems with the screen until the reboot. If you enter the BIOS, just a black screen. If you connect an external screen, the image on it is the same as on the built-in...
    05-17-2025, 09:40 AM
  • Loading...
  • No more items.
Working...