Re: Samsung UN55ES7100 Blinking front light and no backlight - clicking
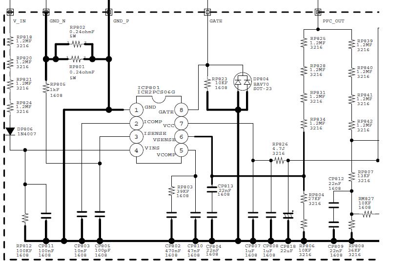
Did you ever check CS802 & CS805? I wonder if the vcc supply might be too low for the ic's to operate, I would also check CP811 and CM812
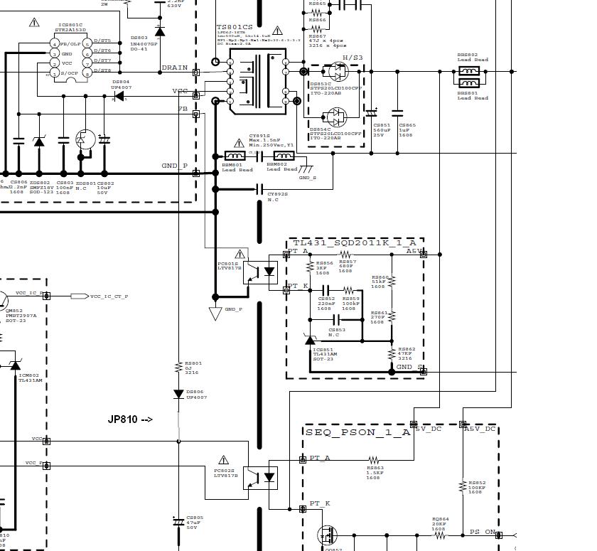
The VCC is supplied by the standby circuit so even though the standby is working that secondary VCC might be low,
I'm not sure what else to look at, shorted fets ic's etc. would cause fuses to blow and they are ok.
Did you ever check CS802 & CS805? I wonder if the vcc supply might be too low for the ic's to operate, I would also check CP811 and CM812
The VCC is supplied by the standby circuit so even though the standby is working that secondary VCC might be low,
I'm not sure what else to look at, shorted fets ic's etc. would cause fuses to blow and they are ok.
Comment