LG 60PN5700 Powers on, No Video No Picture

Collapse
X
 
  • Time
  • Show
Clear All
new posts
  • saintlouis74
    Senior Member
    • Dec 2013
    • 102
    • USA

    #1

    LG 60PN5700 Powers on, No Video No Picture

    I just acquired a LG 60PN5700 from a friend who didnt know what was wrong with it. The TV powers up and I see a small flash on screen but then it cycles back off then on. It seems to be on but no video or sound. I traced the 5v and 17v around the boards it seems to be getting around to every board.. I tried to use a heat gun on the main board and rework it, didnt have any effect. What should i focus my attention on?

    PB P/N: EAX64880001
    MAIN P/N: EAX64870004


    ### P813 ###
    M_ON = .61v
    PL_ON = 1.22v
    5.2V = 5.2v
    G
    G
    5.2V = 5.2v
    5.2V = 5.2v
    G
    17.V = 17.1v
    Auto_G = 4.1v
    AC_ON = 5.0v
    17V_DET = 2.357v
    VS_ON = .64v
    G
    VS_DET = 2.7v
    5.2V = 5.2v
    G
    17V = 17.1v


    ### J148 ###

    VS = 203v
    VS = 203v
    -
    GND
    GND
    VA = 55v
    5V = 5.2v
    Attached Files
  • R_J
    Badcaps Legend
    • Jun 2012
    • 9588
    • Canada

    #2
    Re: LG 60PN5700 Powers on, No Video No Picture

    If you look at the control board you will see two test points labeled EXT_AUTO_GEN, unplug the tv, disconnect the plug going between the main board and the control board, short the two test points on the control board and plug the tv in, You should get test patterns on the screen, If you do, the fault is likely on the main board

    Comment

    • saintlouis74
      Senior Member
      • Dec 2013
      • 102
      • USA

      #3
      Re: LG 60PN5700 Powers on, No Video No Picture

      Originally posted by R_J
      If you look at the control board you will see two test points labeled EXT_AUTO_GEN, unplug the tv, disconnect the plug going between the main board and the control board, short the two test points on the control board and plug the tv in, You should get test patterns on the screen, If you do, the fault is likely on the main board
      Thank you, the self test worked, and some smoke came of a chip on the main board, so its pretty obvisouly the main board it damaged. thank you again for your time

      Comment

      • R_J
        Badcaps Legend
        • Jun 2012
        • 9588
        • Canada

        #4
        Re: LG 60PN5700 Powers on, No Video No Picture

        Doing this test would not have caused a problem with the main board. Which chip on the main board smoked? maybe the board can be repaired.
        Last edited by R_J; 05-11-2019, 06:39 PM.

        Comment

        • saintlouis74
          Senior Member
          • Dec 2013
          • 102
          • USA

          #5
          Re: LG 60PN5700 Powers on, No Video No Picture

          Originally posted by R_J
          Doing this test would not have caused a problem with the main board. Which chip on the main board smoked? maybe the board can be repaired.
          this is not the my actual board but a identical one. this is the chip that was burnt on the top and was smoking
          Attached Files

          Comment

          • R_J
            Badcaps Legend
            • Jun 2012
            • 9588
            • Canada

            #6
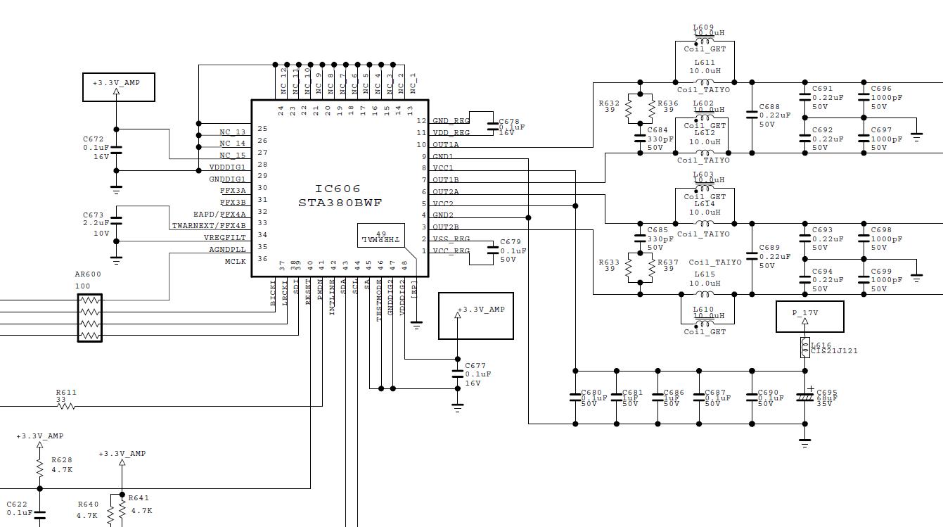
            Re: LG 60PN5700 Powers on, No Video No Picture

            That would be the audio output ic. (STA380BWF), If it is killing one of the voltages you might be able to disable it and see if the rest of the tv works. If the 3.3 volts is being killed, trace that pin and there should be a small smd coilyou could remove to disable the ic, same goes for the P_17v
            Attached Files
            Last edited by R_J; 05-12-2019, 02:09 PM.

            Comment

            • saintlouis74
              Senior Member
              • Dec 2013
              • 102
              • USA

              #7
              Re: LG 60PN5700 Powers on, No Video No Picture

              Originally posted by R_J
              That would be the audio output ic. (STA380BWF), If it is killing one of the voltages you might be able to disable it and see if the rest of the tv works. If the 3.3 volts is being killed, trace that pin and there should be a small smd coilyou could remove to disable the ic, same goes for the P_17v
              Im sorry, after taking the TV back out of storage and getting the board out, i realized i circled the wrong IC..
              Attached Files

              Comment

              • R_J
                Badcaps Legend
                • Jun 2012
                • 9588
                • Canada

                #8
                Re: LG 60PN5700 Powers on, No Video No Picture

                That looks like the hdmi ic, I can't make out the number, look up the number, find the pdf and locate the vcc pin so you can disable the ic in case it is shorting one of the voltages, again the board should work with the ic disabled, just no hdmi.

                Comment

                • saintlouis74
                  Senior Member
                  • Dec 2013
                  • 102
                  • USA

                  #9
                  Re: LG 60PN5700 Powers on, No Video No Picture

                  Originally posted by R_J
                  That looks like the hdmi ic, I can't make out the number, look up the number, find the pdf and locate the vcc pin so you can disable the ic in case it is shorting one of the voltages, again the board should work with the ic disabled, just no hdmi.
                  Ok will do thanks again.

                  IC3303 is the chip location.

                  i cant make out any numbers on the ic because its burnt

                  Sil1292CNUC
                  Last edited by saintlouis74; 05-12-2019, 05:38 PM.

                  Comment

                  • saintlouis74
                    Senior Member
                    • Dec 2013
                    • 102
                    • USA

                    #10
                    Re: LG 60PN5700 Powers on, No Video No Picture

                    Originally posted by R_J
                    That looks like the hdmi ic, I can't make out the number, look up the number, find the pdf and locate the vcc pin so you can disable the ic in case it is shorting one of the voltages, again the board should work with the ic disabled, just no hdmi.
                    Which one would be the vcc pin?
                    Attached Files

                    Comment

                    • R_J
                      Badcaps Legend
                      • Jun 2012
                      • 9588
                      • Canada

                      #11
                      Re: LG 60PN5700 Powers on, No Video No Picture

                      In this case it's VDD5, pin10 5v
                      Last edited by R_J; 05-12-2019, 06:51 PM.

                      Comment

                      • saintlouis74
                        Senior Member
                        • Dec 2013
                        • 102
                        • USA

                        #12
                        Re: LG 60PN5700 Powers on, No Video No Picture

                        ok... It still comes on, and i notice after the 2nd relay click it lights up for a sec then goes dim

                        Comment

                        • R_J
                          Badcaps Legend
                          • Jun 2012
                          • 9588
                          • Canada

                          #13
                          Re: LG 60PN5700 Powers on, No Video No Picture

                          There are other voltages on that ic, see if they are there or are being loaded down, +3.3v & +1.2v, if the ic is badly shorted it could be killing the clock or data lines also
                          On plasma's you will get that first precharge flash, if the hdmi chip is burnt there may be other damage on the board.

                          Comment

                          • Pionex2020
                            New Member
                            • Dec 2009
                            • 8

                            #14
                            Re: LG 60PN5700 Powers on, No Video No Picture

                            Originally posted by saintlouis74
                            Ok will do thanks again.

                            IC3303 is the chip location.

                            i cant make out any numbers on the ic because its burnt

                            Sil1292CNUC
                            Does anyone know where this ic ( SIL1292CNUC ) may be purchased.

                            Comment

                            • charlesjudd
                              New Member
                              • Mar 2020
                              • 2
                              • Australia

                              #15
                              Re: LG 60PN5700 Powers on, No Video No Picture

                              Hi, Do you have a schematic for the SMPS power board (EAX64880001) ?
                              During servicing the one I'm trouble shooting, I remove a couple of what appear to be tiny diodes on the back of the board near IC801.

                              The diodes are marked:
                              33
                              BE

                              15
                              BG

                              (no way to read them unless under a microscope).

                              Now I have them pulled off and realise they are different components with different values, I have idea which one goes in which spot, or which way around the diodes should be. A schematic would help out with this.

                              Any chance you can help with either measurements from your board (OHMS value for each, and Diode test so I can identify the values and placement direction?)

                              I've marked the read board view attached image with red box and blue box indication their location on the board.

                              Rookie error
                              Attached Files

                              Comment

                              • charlesjudd
                                New Member
                                • Mar 2020
                                • 2
                                • Australia

                                #16
                                Re: LG 60PN5700 Powers on, No Video No Picture

                                Originally posted by charlesjudd
                                Hi, Do you have a schematic for the SMPS power board (EAX64880001) ?
                                During servicing the one I'm trouble shooting, I remove a couple of what appear to be tiny diodes on the back of the board near IC801.

                                The diodes are marked:
                                33
                                BE

                                15
                                BG

                                (no way to read them unless under a microscope).

                                Now I have them pulled off and realise they are different components with different values, I have idea which one goes in which spot, or which way around the diodes should be. A schematic would help out with this.

                                Any chance you can help with either measurements from your board (OHMS value for each, and Diode test so I can identify the values and placement direction?)

                                I've marked the read board view attached image with red box and blue box indication their location on the board.

                                Rookie error

                                Should read "I have NO idea which one goes in which spot, or which way around the diodes should be. A schematic would help out with this."

                                Comment

                                • R_J
                                  Badcaps Legend
                                  • Jun 2012
                                  • 9588
                                  • Canada

                                  #17
                                  Re: LG 60PN5700 Powers on, No Video No Picture

                                  What is the number on IC801? that might help, I don't think there is a schematic for this board. The two diodes are zener diodes, one is 15v one is 33v, The anode end of each diode likely connects to hot ground.
                                  If it is a L6599a?
                                  I suspect one (ZD804) connects to pin 12 vcc line.
                                  I would think ZD805 (blue) would be the 33v zener and ZD804(red) would be the 12v zener.
                                  Last edited by R_J; 04-03-2020, 07:59 PM.

                                  Comment

                                  Related Topics

                                  Collapse

                                  • Document Archive
                                    HP EliteDesk 800 G3 + GoPro HERO6 Black 4K Ultra HD Video Camera EliteDesk 800 i7-7700 Specification for Upgrade or Repair
                                    by Document Archive
                                    This specification for the HP EliteDesk 800 G3 + GoPro HERO6 Black 4K Ultra HD Video Camera can be useful for upgrading or repairing a desktop PC that is not working. As a community we are working through our specifications to add valuable data like the EliteDesk 800 G3 + GoPro HERO6 Black 4K Ultra HD Video Camera boardview and EliteDesk 800 G3 + GoPro HERO6 Black 4K Ultra HD Video Camera schematic. Our users have donated over 1 million documents which are being added to the site. This page will be updated soon with additional information. Alternatively you can request additional help from our...
                                    09-12-2024, 02:00 PM
                                  • csmith
                                    Vizio D50u-D1 Powers up no picture
                                    by csmith
                                    I replaced the backlights all good. Two months later set was dead, had a shorted D9100, replaced all good again.
                                    Now months later set powers up,backlights light ok,no picture. 12volts missing from fuse on tcon. 12VA on power
                                    supply is 19 volts. Changed D9100 again, same, 12 volts measures 19. Am I looking at a power supply or mainboard
                                    issue. Set will power up with remote but not power off....
                                    07-11-2025, 11:52 AM
                                  • gl4709
                                    Samsung un55cu7000d with backlight and sound No Video / Picture
                                    by gl4709
                                    I am working on a Samsung un55cu7000d which has backlights and audio. There is no picture. This model does NOT have a separate TCON board. Before I order a main board I would like to try and confirm that the issue is not in the display. The ribbon cable from the main board goes directly to the display and I can then disconnect the left from the right. When I disconnect the right side the display lights up on one side but has no video being displayed. Can you all give me some guidance on how to confirm the main board is the issue.
                                    01-23-2025, 06:21 PM
                                  • sergio_av
                                    Acer Aspire E5-571G-52NH powers on, no picture. PCH_ENVDD goes off and on.
                                    by sergio_av
                                    Hi, I'm unexperienced with troubleshooting and I'm not sure how to proceed with this laptop.
                                    Motherboard is A5WAH LA-B991P I think, i5-5200U and nvidia 820m.

                                    When I received the laptop, CMOS battery had 0V. I took it out and all the testing has been done without a CMOS battery and without the main battery plugged in, I haven't been able to see physical damage, burnt or missing components with a quick visual inspection, and no shorts were found.
                                    Laptop charges the battery, powers on when ON button is pressed when powered from charger and when powered from the battery, but...
                                    01-01-2025, 05:27 PM
                                  • KYBOSH
                                    Trying to Save - LG 60PH6700 60-inch plasma HDTV - Powers ON but no picture
                                    by KYBOSH
                                    Saved this beast from the landfill this weekend.
                                    Manfactured July 2013 in Mexico.

                                    I love working on plasma TVs.
                                    Its been a while but I was lucky enough to find 2 this week.

                                    The TV powers on and stays on but no picture. Havent checked for sound yet.
                                    No bulging caps although the insides are pretty dusty and the boards are discolored from many years of high heat.
                                    Will start troubleshooting tonight.

                                    ...
                                    10-17-2024, 01:17 PM
                                  • Loading...
                                  • No more items.
                                  Working...