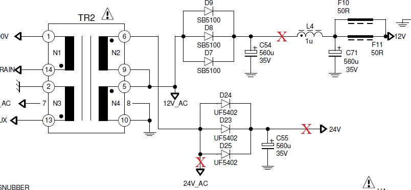
Hi guys, i have a problem with this power supply, that did not survive lightning.
Find out that transistor that regulates optocoupler on secondary side was faulty, replaced it and checked components around it, now it seems ok, but there were no sucess. So i look further, and on primary side fet that drives transformator and his controler were dead (smps). I have replaced them. Checked other components, everything seems ok, and I have a progres, but not in full. It is trying to start but no sucess. There are no shorts anywhere, but it does not work.
I tried feeding 12v line with external 5v, and optocoupler switches on primary smps controller (U1 FAN6300), but his cappacitor charges and discharges, has no steady voltage...Look at the video, unimer is measuring smps cappacitor, and osciloscope is on secondary side 12v line that goes on optocoupler, without external voltage feed, as it should be.
Where should i look now? This power supply is too simple, but it is making me problems...
https://www.youtube.com/watch?v=_rQAC2Jy-eg
Find out that transistor that regulates optocoupler on secondary side was faulty, replaced it and checked components around it, now it seems ok, but there were no sucess. So i look further, and on primary side fet that drives transformator and his controler were dead (smps). I have replaced them. Checked other components, everything seems ok, and I have a progres, but not in full. It is trying to start but no sucess. There are no shorts anywhere, but it does not work.
I tried feeding 12v line with external 5v, and optocoupler switches on primary smps controller (U1 FAN6300), but his cappacitor charges and discharges, has no steady voltage...Look at the video, unimer is measuring smps cappacitor, and osciloscope is on secondary side 12v line that goes on optocoupler, without external voltage feed, as it should be.
Where should i look now? This power supply is too simple, but it is making me problems...

https://www.youtube.com/watch?v=_rQAC2Jy-eg
Comment