LG 42PJ350 clicking (yes another one)

Collapse
X
 
  • Time
  • Show
Clear All
new posts
  • The_Todd
    Senior Member
    • Jul 2017
    • 66
    • Australia

    #1

    LG 42PJ350 clicking (yes another one)

    Hello guys,

    Have a problem with another lg plasma board not working, I have gone through all the other osts about this but i am stumped.

    So basicly the tv turns off and on with no picture. Red light comes on then fades. And just clicking continuiously like the tv keeps trying to start.

    So this is what i have found so far....

    All caps are good.
    All diodes are good,and sscottys (as far as i can tell)
    All fuses good
    I did replace one of the big polly capacitors but there is no difference.
    Connecting or disconecting all y-z ect boards makes no difference, however with connected the boards hum for a second. With mainboard also disconected nothing happens.and tried removing all other conections off main board.
    The AC detect seems to be fine, (4.5V)
    The resistors seem to be fine but the 2 super low resistance ones are hard to mesure.
    All solder joints fixed.
    There is NO va or vs voltage but there is 5v voltage

    There is 2 more things i can think off..

    Thermal resistor issue, there is a very small smd one on the board reading about 10M resistance, that sound right? There is no marking on it.

    Also read there could be a firmware corruption? How to test that?

    Cheers, and sorry if i missed anything already
    Attached Files
  • The_Todd
    Senior Member
    • Jul 2017
    • 66
    • Australia

    #2
    Re: LG 42PJ350 clicking (yes another one)

    Doing more testing around the board...

    There is a R2A20117 right neat the va/vs output wich i can tell controls the mosfets. It is not getting power :/

    Now can somone who is truly wise explain, does each part of the main baord work kind of independantly, or is there a main process that turrns each chip or cucuit on when conditions are met?

    Comment

    • tw2005
      Badcaps Legend
      • Oct 2011
      • 6458
      • Australia

      #3
      Re: LG 42PJ350 clicking (yes another one)

      where is this 10Mohm SMD? I got a 50 pulled part, don't expect much difference between the
      boards. Presume you checked the ceramic resistors? What did they read?

      I'm in the middle of a PX550 PSU with bad resistors it seems.

      Comment

      • The_Todd
        Senior Member
        • Jul 2017
        • 66
        • Australia

        #4
        Re: LG 42PJ350 clicking (yes another one)

        Weird now the therm is correct.

        The resistors are corect i think..

        The two 22R read about 22.5r so thats fine

        The other 3 are like r200, r050, r030, im asuming they read as 0.X values? Are ok I think my multimter has trouble reading that low.
        Also some of the optocouplers are reading very high resistance (when off) is this normal? Like MR. They are also all but faded so i cant tell what the values are :/

        Also note im using a BM235 so I have faith my milimet is right

        Cheers

        Comment

        • tw2005
          Badcaps Legend
          • Oct 2011
          • 6458
          • Australia

          #5
          Re: LG 42PJ350 clicking (yes another one)

          Originally posted by The_Todd
          Weird now the therm is correct.

          The resistors are corect i think..

          The two 22R read about 22.5r so thats fine

          The other 3 are like r200, r050, r030, im asuming they read as 0.X values? Are ok I think my multimter has trouble reading that low.
          Also some of the optocouplers are reading very high resistance (when off) is this normal? Like MR. They are also all but faded so i cant tell what the values are :/

          Also note im using a BM235 so I have faith my milimet is right

          Cheers
          Rxx is generally 0.xxx so 3r5 would be 3.5ohms, r5 would be 0.5 ohms. not sure about the optos. I'm on a goose chase too. Amazing what a broken test does to meter readings! Starting to hate my LG PSU issie.

          Comment

          • The_Todd
            Senior Member
            • Jul 2017
            • 66
            • Australia

            #6
            Re: LG 42PJ350 clicking (yes another one)

            Ok after finally finding a "training manual" this is starting to make sense.

            So there are 4 main output

            17v = yes
            M5v = yes
            Va = no
            Vs = no

            And the va/vs is powered buy the same smps cucuit and transformer. And guess what? The chip that controls that is not getting power to run... Hmmm....all the voltages are behind the mosfets, but nothing to tell them to run.

            The curcitry that suplies that is rather hairy..... A ton of resistors, and a componet called a
            D1347 some high powered transistor, i think im getting close.

            Comment

            • tw2005
              Badcaps Legend
              • Oct 2011
              • 6458
              • Australia

              #7
              Re: LG 42PJ350 clicking (yes another one)

              Originally posted by The_Todd
              Ok after finally finding a "training manual" this is starting to make sense.

              So there are 4 main output

              17v = yes
              M5v = yes
              Va = no
              Vs = no

              And the va/vs is powered buy the same smps cucuit and transformer. And guess what? The chip that controls that is not getting power to run... Hmmm....all the voltages are behind the mosfets, but nothing to tell them to run.

              The curcitry that suplies that is rather hairy..... A ton of resistors, and a componet called a
              D1347 some high powered transistor, i think im getting close.
              Maybe , but I'm hitting the sack. Just got mine running. Riddled with cracked solder joints.

              probably worth going over yours with a fine tooth comb since they are of the same era. FETs, transformers, you name it I found broken and really cold joints in places.

              Comment

              • The_Todd
                Senior Member
                • Jul 2017
                • 66
                • Australia

                #8
                Re: LG 42PJ350 clicking (yes another one)

                to add to this M_ON pin is what turns on the circuits to supply va/vs, even when jumper-ed there is no difference. i need to work out how is the curcuit does this? does this literally turn on or off the power to the IC's that control this? or does it send a "turn on" command?

                As for the octos, the question are they just used for feedback or are they part of the startup process??

                Comment

                • The_Todd
                  Senior Member
                  • Jul 2017
                  • 66
                  • Australia

                  #9
                  Re: LG 42PJ350 clicking (yes another one)

                  Originally posted by tw2005
                  Maybe , but I'm hitting the sack. Just got mine running. Riddled with cracked solder joints.

                  probably worth going over yours with a fine tooth comb since they are of the same era. FETs, transformers, you name it I found broken and really cold joints in places.
                  yeah you may be right, tommorow I might try a powered test, and follow the power track backwards. ill find this join.

                  Also generally these are shit PCB's, even when soldering a single join, the heat causes the top layer to separate from the board :S

                  Comment

                  • tw2005
                    Badcaps Legend
                    • Oct 2011
                    • 6458
                    • Australia

                    #10
                    Re: LG 42PJ350 clicking (yes another one)

                    Originally posted by The_Todd
                    yeah you may be right, tommorow I might try a powered test, and follow the power track backwards. ill find this join.

                    Also generally these are shit PCB's, even when soldering a single join, the heat causes the top layer to separate from the board :S
                    Yeah, volcanic. Not designed for rework, they look like they're made from recycled material.

                    i'd go over all the joints first, you may get lucky. I've seen Samsung PSU boards detonate the FETs when the solders are broken.

                    Comment

                    • The_Todd
                      Senior Member
                      • Jul 2017
                      • 66
                      • Australia

                      #11
                      Re: LG 42PJ350 clicking (yes another one)

                      Hey stupid question, what would be this guys value?
                      Attached Files

                      Comment

                      • attainteddragon
                        Badcaps Veteran
                        • Apr 2013
                        • 764
                        • australia

                        #12
                        Re: LG 42PJ350 clicking (yes another one)

                        starting from the brown side, i got 1.06m .5%

                        i hate colour codes.
                        WHY CAN'T PHILIPS USE PHILLIPS HEAD SCREWS?

                        Comment

                        • The_Todd
                          Senior Member
                          • Jul 2017
                          • 66
                          • Australia

                          #13
                          Re: LG 42PJ350 clicking (yes another one)

                          Realy? It reads about 10M on multimeter, it connects the main DC negative to hot ground

                          Comment

                          • tw2005
                            Badcaps Legend
                            • Oct 2011
                            • 6458
                            • Australia

                            #14
                            Re: LG 42PJ350 clicking (yes another one)

                            Originally posted by The_Todd
                            Realy? It reads about 10M on multimeter, it connects the main DC negative to hot ground
                            Yeah, weird coding but 10 Meg, Mine reads about 9.8 Meg in cct

                            Comment

                            • The_Todd
                              Senior Member
                              • Jul 2017
                              • 66
                              • Australia

                              #15
                              Re: LG 42PJ350 clicking (yes another one)

                              Ok cool,

                              And this ine only reads about 4K in curcit, what should this read?

                              Cheers
                              Attached Files

                              Comment

                              • dick_barton
                                Badcaps Legend
                                • Aug 2015
                                • 6643
                                • Wales

                                #16
                                Re: LG 42PJ350 clicking (yes another one)

                                Looks like a 1 Mohm but best to lift one leg out of circuit to measure.
                                Willing to help but I'm no expert.

                                Comment

                                • The_Todd
                                  Senior Member
                                  • Jul 2017
                                  • 66
                                  • Australia

                                  #17
                                  Re: LG 42PJ350 clicking (yes another one)

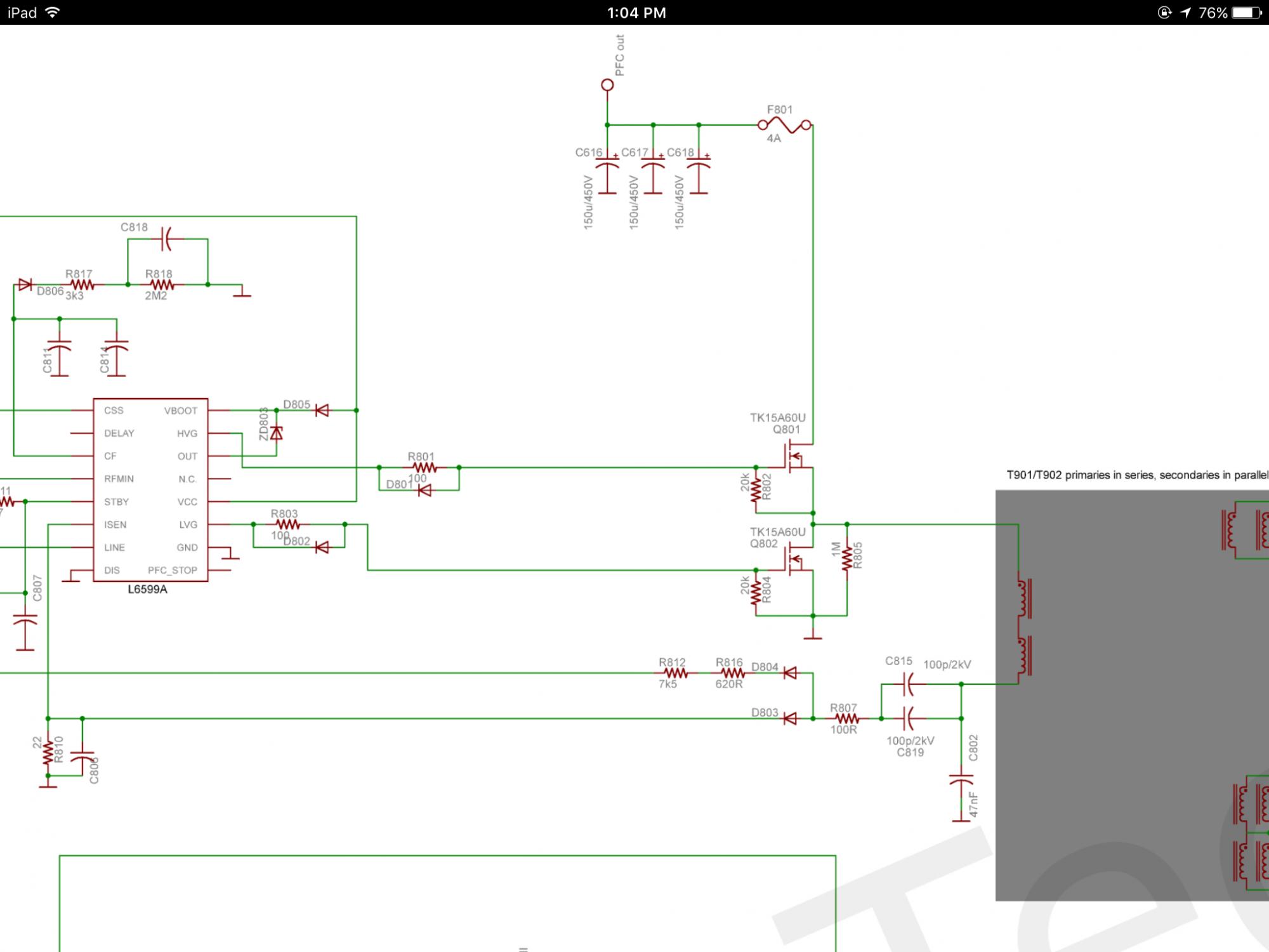
                                  Ok so over 9001 hours of reviews and reading, im fairly certain the problem lies with the main VA/VS supply curcuit (or the power supply to it).

                                  The L6599A give a very strange and eratic pulse signal to the mosfet, (mosfets are ok btw) and the of course stops and "click click" reset, and there is no output at all from transformer, and from what i can mesure no where near enough voltage going into the transformer.

                                  Now can comone have a look at the attached curcuit and expalin or point me in the direction of how the dual mosfets (Q801 &q802) work together to run the transformer, as So Far i only have seen single drivers.

                                  Cheers,
                                  Attached Files

                                  Comment

                                  • cmagavilano
                                    New Member
                                    • Apr 2019
                                    • 6
                                    • peru

                                    #18
                                    Re: LG 42PJ350 clicking (yes another one)

                                    1.05M Ohms .5% r805

                                    Comment

                                    Related Topics

                                    Collapse

                                    • Sisko
                                      Onkyo-593 No power and now clicking sound
                                      by Sisko
                                      Hi all!!

                                      Ok just got a Onkyo SKW-593 sub woofer that has no power person told me that it smoked and that his GF let the volume full when she powered off the amp and when he came to turn it on the sub played but then suddenly smoke was coming out, didn't say from where. So opened it up and saw a resistor made of metal (pic) but can't see any writing on metal par so what ever was written on it was burnt. So I'm kinda stuck here with this. I did ask for a repair or schematics in the other group section and waiting for this but I hope someone here might lend me a hand to try and identify...
                                      Yesterday, 02:18 PM
                                    • B0r1s
                                      Samsung UE49KS7000SXXH - fast clicking sound in standby mode
                                      by B0r1s
                                      PSU - BN44-00878A

                                      Symptoms:

                                      The TV turned itself off, and I haven't been able to turn it back on. The standby voltage was unstable and lower than it should be.
                                      A weak clicking sound was coming from the transformer.

                                      Video with clicking sound:https://www.youtube.com/watch?v=lAduhjNtqCA

                                      Progress:

                                      After the transformer, I measured four Schottky diodes. DM862C and DM864C diodes readings were 003 in both directions. After detaching them from the circuit and measuring them, DM864C was the shorted one. These Schottky diodes are SB550.I...
                                      01-17-2023, 04:58 PM
                                    • stormy90
                                      LG 42PJ350 Clicking PSU (TL;DR inside)
                                      by stormy90
                                      Hello!

                                      TL;DR: Replaced blown Q801, Q802 and fuse, but it didn't fix the problem.

                                      I'm trying to repair this TV, since it developed clicking symptom. I disconnected Y-SUS and Z-SUS boards, but PSU was still clicking, so then I was sure problem lies in PSU. When you plug it in, you can hear 2 clicks from relay and then one click when it shuts down. I found two shorted mosfets Q801, Q802 and blown fuse F801. I replaced those elements, but it's still doing the same.

                                      After some research, I found out resistors R108-113 need to be checked and sure one was showing...
                                      09-13-2020, 01:18 PM
                                    • slimmy182
                                      [SOLVED] M1 MacBook Pro clicking sound logic board 5V no power on A2338 820-02020
                                      by slimmy182
                                      Hello, I bought this Mac from a friend, he said that it simply stop working. The MacBook looks very clean but does not power on, stuck on 5v 0.42A, and sometimes display 5V and 0A (then 0.071A and again 0A).

                                      I opened it looking for some problem, it was not touched before for sure and the board is very clena, no spot of corrosion at all from what I can see. Voltage on multimeter of the board off the case it's the same, 5V 0.42A. But then I noticed this "clicking sound" come from the board ( I attached here the audio file).

                                      Looking on google I found this:...
                                      01-14-2023, 11:55 AM
                                    • Igor_van_Dame
                                      LG 42PJ350 Clicking Troubleshooting
                                      by Igor_van_Dame
                                      Bolstered by the guidance provided in this thread - https://www.badcaps.net/forum/showth...61#post1003961, I ordered a replacement Power Supply Board and read through the 'training' manual linked in the thread in preparation to install the new board (and solve the faulty startup process). I have two questions:

                                      1) My 42PJ350 was produced in Mexico and the ID plate *does not* have the Vs/Va voltages stated below the mains voltage. The line below the 'Power' is 'Manufactured' with no space/line between to provide the configuration voltages. Is there a known fixed voltage...
                                      11-26-2020, 04:22 AM
                                    • Loading...
                                    • No more items.
                                    Working...