Spectre E325BV no power.

Collapse
X
 
  • Time
  • Show
Clear All
new posts
  • Malachi
    Badcaps Legend
    • Dec 2015
    • 1077
    • Usa

    #21
    Re: Spectre E325BV no power.

    I don't see a board marked IC1

    Comment

    • Malachi
      Badcaps Legend
      • Dec 2015
      • 1077
      • Usa

      #22
      Re: Spectre E325BV no power.

      Diodes on the heatsink? The 3 legged components?

      Comment

      • budm
        Badcaps Legend
        • Feb 2010
        • 40746
        • USA

        #23
        Re: Spectre E325BV no power.

        Originally posted by Malachi
        I don't see a board marked IC1
        It is on the bottom side of the board.
        Never stop learning
        Basic LCD TV and Monitor troubleshooting guides.
        http://www.badcaps.net/forum/showthr...956#post305956

        Voltage Regulator (LDO) testing:
        http://www.badcaps.net/forum/showthr...999#post300999

        Inverter testing using old CFL:
        http://www.badcaps.net/forum/showthr...er+testing+cfl

        Tear down pictures : Hit the ">" Show Albums and stories" on the left side
        http://s807.photobucket.com/user/budm/library/

        TV Factory reset codes listing:
        http://www.badcaps.net/forum/showthread.php?t=24809

        Comment

        • dick_barton
          Badcaps Legend
          • Aug 2015
          • 6643
          • Wales

          #24
          Re: Spectre E325BV no power.

          Its the 8 legged device (IC) at the top of the board.

          Courtesy of Shopjimmy
          Attached Files
          Willing to help but I'm no expert.

          Comment

          • budm
            Badcaps Legend
            • Feb 2010
            • 40746
            • USA

            #25
            Re: Spectre E325BV no power.

            Originally posted by Malachi
            Diodes on the heatsink? The 3 legged components?
            Yes, D2, D3.
            Check for LOW RESISTANCE between the center leg and either the two outter legs.
            Never stop learning
            Basic LCD TV and Monitor troubleshooting guides.
            http://www.badcaps.net/forum/showthr...956#post305956

            Voltage Regulator (LDO) testing:
            http://www.badcaps.net/forum/showthr...999#post300999

            Inverter testing using old CFL:
            http://www.badcaps.net/forum/showthr...er+testing+cfl

            Tear down pictures : Hit the ">" Show Albums and stories" on the left side
            http://s807.photobucket.com/user/budm/library/

            TV Factory reset codes listing:
            http://www.badcaps.net/forum/showthread.php?t=24809

            Comment

            • Malachi
              Badcaps Legend
              • Dec 2015
              • 1077
              • Usa

              #26
              Re: Spectre E325BV no power.

              Originally posted by dick_barton
              What is the number printed on the IC on the underside of the board marked as IC1
              Dang, with my readers on and jewelers loops I can barely see it.
              I think it's GR8876A
              BC010

              Comment

              • Malachi
                Badcaps Legend
                • Dec 2015
                • 1077
                • Usa

                #27
                Re: Spectre E325BV no power.

                Originally posted by budm
                Yes, D2, D3.
                Check for LOW RESISTANCE between the center leg and either the two outter legs.
                Does it matter which lead goes where? Black in the middle?

                Comment

                • budm
                  Badcaps Legend
                  • Feb 2010
                  • 40746
                  • USA

                  #28
                  Re: Spectre E325BV no power.

                  If it is shorted out then it does matter, we are checking resistance so set the meter to Ohm mode.
                  Never stop learning
                  Basic LCD TV and Monitor troubleshooting guides.
                  http://www.badcaps.net/forum/showthr...956#post305956

                  Voltage Regulator (LDO) testing:
                  http://www.badcaps.net/forum/showthr...999#post300999

                  Inverter testing using old CFL:
                  http://www.badcaps.net/forum/showthr...er+testing+cfl

                  Tear down pictures : Hit the ">" Show Albums and stories" on the left side
                  http://s807.photobucket.com/user/budm/library/

                  TV Factory reset codes listing:
                  http://www.badcaps.net/forum/showthread.php?t=24809

                  Comment

                  • dick_barton
                    Badcaps Legend
                    • Aug 2015
                    • 6643
                    • Wales

                    #29
                    Re: Spectre E325BV no power.

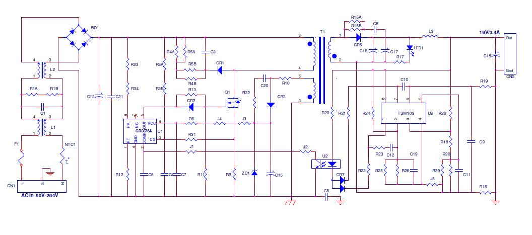
                    That's the right number. Your circuit should not be to dissimilar to the schematic. Maybe changing the capacitor budm asked you to heatup may get you going. You need to check you have voltages on Pin6 & 8


                    Data sheet
                    Attached Files
                    Last edited by dick_barton; 04-15-2016, 05:40 PM.
                    Willing to help but I'm no expert.

                    Comment

                    • Malachi
                      Badcaps Legend
                      • Dec 2015
                      • 1077
                      • Usa

                      #30
                      Re: Spectre E325BV no power.

                      D2 with the black lead in the middle reads 3.4K Ohm.
                      D3 1.9K

                      Comment

                      • budm
                        Badcaps Legend
                        • Feb 2010
                        • 40746
                        • USA

                        #31
                        Re: Spectre E325BV no power.

                        Originally posted by Malachi
                        D2 with the black lead in the middle reads 3.4K Ohm.
                        D3 1.9K
                        They are not shorted out, was looking for <10 Ohms or so.
                        Never stop learning
                        Basic LCD TV and Monitor troubleshooting guides.
                        http://www.badcaps.net/forum/showthr...956#post305956

                        Voltage Regulator (LDO) testing:
                        http://www.badcaps.net/forum/showthr...999#post300999

                        Inverter testing using old CFL:
                        http://www.badcaps.net/forum/showthr...er+testing+cfl

                        Tear down pictures : Hit the ">" Show Albums and stories" on the left side
                        http://s807.photobucket.com/user/budm/library/

                        TV Factory reset codes listing:
                        http://www.badcaps.net/forum/showthread.php?t=24809

                        Comment

                        • Malachi
                          Badcaps Legend
                          • Dec 2015
                          • 1077
                          • Usa

                          #32
                          Re: Spectre E325BV no power.

                          Thanks. What's next?

                          Comment

                          • dick_barton
                            Badcaps Legend
                            • Aug 2015
                            • 6643
                            • Wales

                            #33
                            Re: Spectre E325BV no power.

                            What were the voltages read on IC1?
                            Willing to help but I'm no expert.

                            Comment

                            • Malachi
                              Badcaps Legend
                              • Dec 2015
                              • 1077
                              • Usa

                              #34
                              Re: Spectre E325BV no power.

                              I didn't check. No one asked and I didn't know. Lol.
                              One of the contacts read 70v, another -80v. How can it be negative?
                              Last edited by Malachi; 04-16-2016, 06:40 AM.

                              Comment

                              • dick_barton
                                Badcaps Legend
                                • Aug 2015
                                • 6643
                                • Wales

                                #35
                                Re: Spectre E325BV no power.

                                Post #29 but I think you were having a lot of questions fired at you at the time
                                Willing to help but I'm no expert.

                                Comment

                                • Malachi
                                  Badcaps Legend
                                  • Dec 2015
                                  • 1077
                                  • Usa

                                  #36
                                  Re: Spectre E325BV no power.

                                  You are right. Sorry dick. The pins aren't labeled that I can see.
                                  Most of them have a negative reading. Only one has a +70v. The rest -80 or 0.
                                  Last edited by Malachi; 04-16-2016, 06:44 AM.

                                  Comment

                                  • dick_barton
                                    Badcaps Legend
                                    • Aug 2015
                                    • 6643
                                    • Wales

                                    #37
                                    Re: Spectre E325BV no power.

                                    Originally posted by Malachi
                                    I didn't check. No one asked and I didn't know. Lol.
                                    One of the contacts read 70v, another -80v. How can it be negative?
                                    Did you connect your negative lead of your meter to the negative lead of the large capacitor and not chassis.
                                    Willing to help but I'm no expert.

                                    Comment

                                    • Malachi
                                      Badcaps Legend
                                      • Dec 2015
                                      • 1077
                                      • Usa

                                      #38
                                      Re: Spectre E325BV no power.

                                      No, since the board is off the the TV and laying on a piece of carboard, I put my black lead on a spot labeled GND.
                                      I'll try again using your suggestion.

                                      Comment

                                      • Malachi
                                        Badcaps Legend
                                        • Dec 2015
                                        • 1077
                                        • Usa

                                        #39
                                        Re: Spectre E325BV no power.

                                        Doing it that way, only one pin gave a reading of 2.7V.

                                        Comment

                                        • dick_barton
                                          Badcaps Legend
                                          • Aug 2015
                                          • 6643
                                          • Wales

                                          #40
                                          Re: Spectre E325BV no power.

                                          Because I don't have the schematic for your power supply, looking at the pdf for the IC I posted earlier indicates that there are resistors up to the +ve supply of the large capacitor.

                                          What voltage are you getting across the two terminals of that large capacitor?
                                          Willing to help but I'm no expert.

                                          Comment

                                          Related Topics

                                          Collapse

                                          • Tynan Dill
                                            Vizio e601i-A3 - Has Sound and Display, But No Backlight - Bad Power Supply Board or Bad LED Bulbs ?
                                            by Tynan Dill
                                            I was given this TV from my great uncle. He said it just wouldn't turn on one day out of nowhere, replaced the TV, and gave it to me to possibly fix and use for myself.

                                            Upon bringing it home and plugging it up, it showed a standby light.

                                            I powered it on and without a flashlight, the display showed the "V" but the lighting is very dim, but visible.

                                            The screen seems to blackout and stay black, but with a flashlight I can see the display.

                                            With my Playstation 4 connected via HDMI, and running a game I can hear sound.

                                            Assuming...
                                            11-22-2024, 01:46 PM
                                          • PantherDave
                                            Microsoft Surface Pro (5th gen) model 1796 - no power
                                            by PantherDave
                                            Hi all!

                                            I'm trying to troubleshoot a Microsoft Surface Pro (5th gen) model 1796 that won't power on. Motherboard model is M1007506-015. My priority is retrieving data, but the SSD is integrated so it looks like if I can't repair it it'll need to go to a data recovery company. I've done a little basic board repair before, but nothing this advanced until now. So please forgive my ignorance in advance. 😅

                                            I found the boardview for this laptop in the forums here, and am able to open it on my PC with FlexBV.
                                            https://www.badcaps.net/forum/troubl...-hardware-devi...
                                            05-29-2024, 02:01 PM
                                          • GLISIT
                                            Asus Probook P5440UF-XB74 power issue
                                            by GLISIT
                                            Hi all,

                                            TL;DR - this laptop is driving me nuts with the oddball power-related behaviors. Appreciate any insight you can provide!


                                            I'm experiencing a power issue on an Asus Probook P5440UF-XB74. Although I've worked with electronics and computers for decades, this is my first attempt at getting into motherboard-level component troubleshooting. Any help the community can provide is greatly appreciated!

                                            A few weeks ago I was using the laptop (on battery power) for a Zoom meeting. The battery was running very low (long meeting) but I wasn't worried about...
                                            01-16-2025, 02:29 PM
                                          • beetle1303
                                            Carver CM-1090 - Power relay clicking on & off, then fuse blown after 20-30 seconds of power cycling.
                                            by beetle1303
                                            I gotten a Carver CM-1090 amplifier from a friend who has kept it in storage for decades. Opened it up, thick layer of dust cumulated everywhere. Vacuumed it semi-cleaned, and blown off as much as possible the remaining dust. This is a 220V version.

                                            On initial powered up with nothing connected - it works with all the lights and button indicator lit up as pressed, etc. I then powered off, connected a CD player into the CD RCA input and powered it on. It seemed to work for a short while and when I turned the volume up and down to see the the VUs works, the power started to clicked off...
                                            01-13-2025, 08:49 PM
                                          • chopduel
                                            Bad mains power causing TV malfunctions?
                                            by chopduel
                                            Hi,
                                            I've been living in the same apartment for about 5 years now, and moved into it with my old Samsung plasma TV (PS51F5500).
                                            Ever since we've moved in, we would sometimes see strange power-cycling behavior. For example:
                                            • TV would randomly turn off then back on.
                                            • TV would turn off and the LED light would blink for a while (over a minute sometimes) until eventually it went back to a regular off state and could be turned on
                                            • Sometimes it would require disconnecting the mains cord from the TV, waiting several minutes, then putting it back in and turning the TV back on. This had limited
                                            ...
                                            12-29-2024, 03:20 AM
                                          • Loading...
                                          • No more items.
                                          Working...