Samsung PS-42D4S plasma. Has sound, no picture. Please help!

Collapse
X
 
  • Time
  • Show
Clear All
new posts
  • Maklaud
    Senior Member
    • Sep 2015
    • 56
    • Russia

    #41
    Re: Samsung PS-42D4S plasma. Has sound, no picture. Please help!

    Here..
    Attached Files

    if you find these attachements useful please consider making a small donation to the site

    Comment

    • scokljat
      Badcaps Veteran
      • May 2012
      • 275
      • Croatia

      #42
      Re: Samsung PS-42D4S plasma. Has sound, no picture. Please help!

      Originally posted by Maklaud
      Here..

      When TV is ON:

      Vs = 6.5V (measured at Y-Sus/Z-Sus connector relative to chasis ground, no change when Sus boards are disconnected)

      Take a look at beginning of thread.

      Do you want me to measure Vs relative to GND_H? Probably not...

      Thanks,

      S
      Last edited by scokljat; 09-17-2015, 11:37 AM.

      Comment

      • ReeceyBurger123
        Never Give Up !
        • May 2014
        • 7325
        • Britain

        #43
        Re: Samsung PS-42D4S plasma. Has sound, no picture. Please help!

        Have you tried what I said or are you going to ignore what I put ???
        Please Do Not PM My Page Asking For Help Badcaps Is The Place For Advise, Page Linked For Business Reasons Only. Anyone Doing So Will Be Banned Instantly !

        https://www.facebook.com/Telford-Tel...7894576335359/

        Comment

        • scokljat
          Badcaps Veteran
          • May 2012
          • 275
          • Croatia

          #44
          Re: Samsung PS-42D4S plasma. Has sound, no picture. Please help!

          Originally posted by ReeceyBurger123
          Have you tried what I said or are you going to ignore what I put ???
          I'm in a shop now buying these poly caps :-) stay tuned...


          Update: bought the caps! These two caps are one of my primary suspects from the beginning. Definitely if these caps are bad, Vs will fail as on my TV set. They are located between heatsink and transformers, probably subjected to lot of heat. I'll replace them as soon as I get home tonight. Hope it will solve the problem...

          Thanks!

          S
          Attached Files

          if you find these attachements useful please consider making a small donation to the site

          Last edited by scokljat; 09-17-2015, 12:56 PM.

          Comment

          • ReeceyBurger123
            Never Give Up !
            • May 2014
            • 7325
            • Britain

            #45
            Re: Samsung PS-42D4S plasma. Has sound, no picture. Please help!

            Great stuff keep us update hopefully they are the issue. Sorry for being snappy just wanted to know haha.
            Please Do Not PM My Page Asking For Help Badcaps Is The Place For Advise, Page Linked For Business Reasons Only. Anyone Doing So Will Be Banned Instantly !

            https://www.facebook.com/Telford-Tel...7894576335359/

            Comment

            • scokljat
              Badcaps Veteran
              • May 2012
              • 275
              • Croatia

              #46
              Re: Samsung PS-42D4S plasma. Has sound, no picture. Please help!

              Unfortunately, no luck :-( I replaced both caps C523 & C524. Actually I tested old caps as soon as I took them out from PCB. Both tested good on ESR tester. Replaced with new ones just in case...

              So, we are back to square one... Any ideas? What about ML4824? I really need to fix this TV...

              Cheers,

              Suad
              Attached Files

              if you find these attachements useful please consider making a small donation to the site

              Comment

              • Maklaud
                Senior Member
                • Sep 2015
                • 56
                • Russia

                #47
                Re: Samsung PS-42D4S plasma. Has sound, no picture. Please help!

                Do you have an Oscilloscope?
                IC1 ML4824 (12 pin) Measure output signal.

                Comment

                • scokljat
                  Badcaps Veteran
                  • May 2012
                  • 275
                  • Croatia

                  #48
                  Re: Samsung PS-42D4S plasma. Has sound, no picture. Please help!

                  Originally posted by Maklaud
                  Do you have an Oscilloscope?
                  IC1 ML4824 (12 pin) Measure output signal.
                  Yes I have an oscilloscope at my work. I'll take it home tomorrow. I'll measure pin 12 relative to pin 10. Right?

                  Thanks.

                  S

                  Comment

                  • Maklaud
                    Senior Member
                    • Sep 2015
                    • 56
                    • Russia

                    #49
                    Re: Samsung PS-42D4S plasma. Has sound, no picture. Please help!

                    At voltage VS is not there a short circuit?

                    Comment

                    • scokljat
                      Badcaps Veteran
                      • May 2012
                      • 275
                      • Croatia

                      #50
                      Re: Samsung PS-42D4S plasma. Has sound, no picture. Please help!

                      Originally posted by Maklaud
                      At voltage VS is not there a short circuit?
                      Sorry, I don't understand what exactly do you mean?

                      Comment

                      • ReeceyBurger123
                        Never Give Up !
                        • May 2014
                        • 7325
                        • Britain

                        #51
                        Re: Samsung PS-42D4S plasma. Has sound, no picture. Please help!

                        I think he means do the Pfc fets test ok ? Bad luck about the polly caps as well time to keep testing !!
                        Please Do Not PM My Page Asking For Help Badcaps Is The Place For Advise, Page Linked For Business Reasons Only. Anyone Doing So Will Be Banned Instantly !

                        https://www.facebook.com/Telford-Tel...7894576335359/

                        Comment

                        • Maklaud
                          Senior Member
                          • Sep 2015
                          • 56
                          • Russia

                          #52
                          Re: Samsung PS-42D4S plasma. Has sound, no picture. Please help!

                          contact closure VS on RTN.
                          Did you not understand?
                          Last edited by Maklaud; 09-17-2015, 03:08 PM.

                          Comment

                          • Maklaud
                            Senior Member
                            • Sep 2015
                            • 56
                            • Russia

                            #53
                            Re: Samsung PS-42D4S plasma. Has sound, no picture. Please help!

                            Yes..measure pin 12 relative to pin 10.

                            Comment

                            • Maklaud
                              Senior Member
                              • Sep 2015
                              • 56
                              • Russia

                              #54
                              Re: Samsung PS-42D4S plasma. Has sound, no picture. Please help!

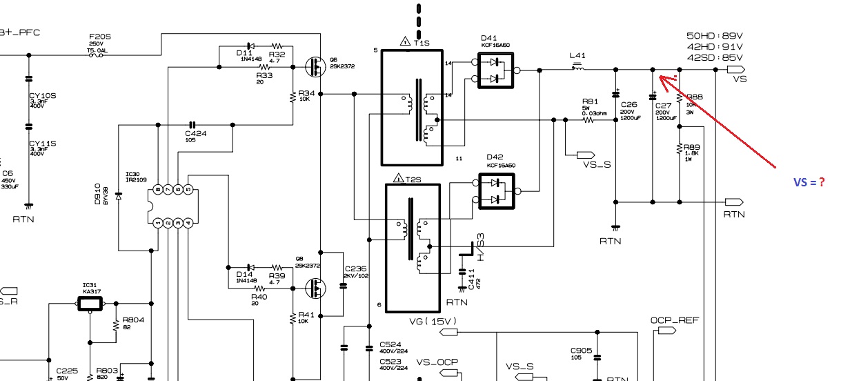
                              Try to remove the fuse (F4S) and turn on TV. VS voltage = ?
                              Attached Files

                              if you find these attachements useful please consider making a small donation to the site

                              Last edited by Maklaud; 09-17-2015, 04:09 PM.

                              Comment

                              • ReeceyBurger123
                                Never Give Up !
                                • May 2014
                                • 7325
                                • Britain

                                #55
                                Re: Samsung PS-42D4S plasma. Has sound, no picture. Please help!

                                Is the Vs on signal that the Mainboard generates present ?
                                Please Do Not PM My Page Asking For Help Badcaps Is The Place For Advise, Page Linked For Business Reasons Only. Anyone Doing So Will Be Banned Instantly !

                                https://www.facebook.com/Telford-Tel...7894576335359/

                                Comment

                                • scokljat
                                  Badcaps Veteran
                                  • May 2012
                                  • 275
                                  • Croatia

                                  #56
                                  Re: Samsung PS-42D4S plasma. Has sound, no picture. Please help!

                                  Originally posted by Maklaud
                                  At voltage VS is not there a short circuit?
                                  Short circuit test:

                                  VS to RTN (chasis ground) - OK, open
                                  Q1 Q2 Q3 Q4 Q6 Q8 - no shorts
                                  D9 D10 - no shorts
                                  F20S - OK

                                  So, this is only simple short circuit test with DMM. If I want to test all FETs and transistors in detail I'll have to remove them from circuit which is very complicated on this PSU...


                                  Removing F4S sounds like good idea. Will try later... but, it anything important is shorted, I suppose some fuses would blow.

                                  Thanks,

                                  S
                                  Last edited by scokljat; 09-18-2015, 05:06 AM.

                                  Comment

                                  • scokljat
                                    Badcaps Veteran
                                    • May 2012
                                    • 275
                                    • Croatia

                                    #57
                                    Re: Samsung PS-42D4S plasma. Has sound, no picture. Please help!

                                    Originally posted by ReeceyBurger123
                                    Is the Vs on signal that the Mainboard generates present ?
                                    When TV is in standby VS-ON signal is 0.4V
                                    When TV is switched ON VS-ON signal is 2.95V

                                    When TV is in standby PS-ON signal is 3.3V
                                    When TV is switched ON PS-ON signal is 0.25V

                                    I measured VS-ON and PS-ON relative to RTN (chasis ground)


                                    Thanks,

                                    S
                                    Attached Files

                                    if you find these attachements useful please consider making a small donation to the site

                                    Comment

                                    • scokljat
                                      Badcaps Veteran
                                      • May 2012
                                      • 275
                                      • Croatia

                                      #58
                                      Re: Samsung PS-42D4S plasma. Has sound, no picture. Please help!

                                      Originally posted by Maklaud
                                      Try to remove the fuse (F4S) and turn on TV. VS voltage = ?
                                      Tried to remove fuse F4S. With F4S removed I get Vs = 0.8V. With F4S installed Vs = 6V. (measured with Sus boards disconnected)

                                      Normal Vs value for this PSU and plasma module is 175V.

                                      Thanks,

                                      S
                                      Last edited by scokljat; 09-18-2015, 05:28 AM.

                                      Comment

                                      • Maklaud
                                        Senior Member
                                        • Sep 2015
                                        • 56
                                        • Russia

                                        #59
                                        Re: Samsung PS-42D4S plasma. Has sound, no picture. Please help!

                                        Try to change ML4824

                                        Comment

                                        • scokljat
                                          Badcaps Veteran
                                          • May 2012
                                          • 275
                                          • Croatia

                                          #60
                                          Re: Samsung PS-42D4S plasma. Has sound, no picture. Please help!

                                          Originally posted by Maklaud
                                          Try to change ML4824
                                          I just bought ML4824CP1. It's a CP version which has slightly lower operating temperature range than IP version Samsung original. CP version has 0 to 70C and IP has -40 to 85C. IP version would be better because IC is located between two heatsinks, but CP is all they had in local shop for 6$. I'll try later, if it works I'll put a small heatsink on it. Stay tuned...

                                          Thanks,

                                          S
                                          Attached Files

                                          if you find these attachements useful please consider making a small donation to the site

                                          Comment

                                          Related Topics

                                          Collapse

                                          • TR103
                                            Samsung TV model UE50TU: rebooting, backlight, sound, but no picture
                                            by TR103
                                            Hi, I have a Samsung UE50TU with:
                                            - sound and backlight, but no picture
                                            - when it arrived, it had a picture for a few seconds
                                            - it keeps rebooting
                                            - without ribbon cable between the two panel boards, it does not reboot but I have no picture
                                            - without cable between mainboard and lcd panel, it does not reboot (but obviously i have no picture)
                                            - when i try a tape fix, its keeps rebooting, unless I tape off pin 1 (the innermost pin). In that case it does not reboot but I have no picture.

                                            - without cable between mainboard and lcd panel and with a jumpered...
                                            01-22-2025, 04:12 PM
                                          • Mgiffune
                                            Samsung UN60EH6000F Black Screen, Backlight and Sound Good. Power Cycle Returns Picture
                                            by Mgiffune
                                            I have a 60 inch Samsung UN60EH6000F flatscreen TV. The screen went black a few months ago Sound is good, backlight is good, no menu. I replaced the TCon board with a used board purchased from Ebay. It worked fine for a 3-4 months, then the screen started ‘fading' back. Once again, sound is good, backlight is good, no menu. However, this time the picture looks fine for about 10-15 minutes, then fades back. If I power cycle the TV, the display reappears, for another 10-15 minutes, then fades black again. Repeatable ever time.

                                            I ordered a supposedly ‘new' Tcon board this time, and
                                            ...
                                            06-09-2024, 10:28 AM
                                          • Ierwin
                                            Samsung UE60KU6079 backlight okay mainboard responsive, no picture, no sound
                                            by Ierwin
                                            Hello everyone,
                                            Ive got a UE60KU6079 on the workbench that is giving me some headaches trying to troubleshoot.
                                            The previous owner stated that there had been white dots on the screen which from the description sounded like some lenses fell of the backlight LEDs.
                                            He had opened the TV from the back, trying to get to the backlight, supposedly gave up, reassebled everything and gave the TV to me.
                                            I expected the worst like ripped COF cables or a cracked panel but could not find anything like that yet.
                                            Anyway I still fully expect that there has been something seriously damaged...
                                            05-13-2025, 03:31 PM
                                          • jchang
                                            Samsung UN70NU6900F no picture and no sound
                                            by jchang
                                            Hi all

                                            I was just given a Samsung TV with the issue. I read various threads and videos and attempted the ribbon tape method to gain an image, but no luck.



                                            Symptom:
                                            No picture no sound.
                                            When I plug in the power cord, Backlight LED turns on for a half second and then turns off. The red LED next to the power button located center bottom flashes 2 or 3 times. When the power button is pressed after, it does the same thing.
                                            No sound at all.



                                            What I tried:
                                            1. I tried unplugging the left or right ribbon...
                                            01-09-2023, 06:28 PM
                                          • Dodgethis
                                            Samsung QN75Q6DRA, No Picture, Has BL, and Sound
                                            by Dodgethis
                                            Hello all,

                                            This is my first post, but long term lurker on the form learning as much as possible about these TV's. I was given this TV as due to a power outage of constant On/off of power to TV. The TV originally would just click on and off (Typical Reboot Cycle). I opened the back of the TV, and troubleshooted by taking the 96 pin LVDS off one at a time to see if I had a picture on either side. I finally fixed the reboot cycle by finding the error on the left side of the screen off connector CN 1301, and the TV would stay on. Further troubleshooting led me to the driver boards where...
                                            09-11-2024, 07:39 AM
                                          • Loading...
                                          • No more items.
                                          Working...