Samsung UA32D4003BM 32" LED NO POWER

Collapse
X
 
  • Time
  • Show
Clear All
new posts
  • tom66
    EVs Rule
    • Apr 2011
    • 32560
    • UK

    #61
    Re: Samsung UA32D4003BM 32" LED NO POWER

    Vcc for the LM358 can come from a 9V battery or other power source minimum 6V maximum 30V.
    You can use 2N60B.
    V+ is the 210V.
    The one LED would be replaced by the whole strip.
    The circuit ground connects to the TV's chassis ground so the current can return.
    Last edited by tom66; 04-28-2014, 01:21 AM.
    Please do not PM me with questions! Questions via PM will not be answered. Post on the forums instead!
    For service manual, schematic, boardview (board view), datasheet, cad - use our search.

    Comment

    • Alastair E
      Chief Womble
      • Mar 2013
      • 1963
      • U.K.

      #62
      Re: Samsung UA32D4003BM 32" LED NO POWER

      Easiest way Ive checked LED strips is to use Two 15W 240V lamps connected series then connect Those in series with the LED strip and connect to 240V AC....

      The Lamps Limit the current to around 40mA and the LED should light if they are OK....

      Much simpler circuit than the earlier one mentioned.

      Dont however, run the LED string like this for too long......
      TELEFIX

      How PLASMA SCREENS WORK, X-SUS and Y-SUS what they do--
      http://www.irf.com/technical-info/appnotes/an-1088.pdf
      PLEASE DO NOT EMAIL ME PRIVATELY FOR REPAIR ADVICE. QUESTIONS BELONG ON THE FORUM!

      Comment

      • tom66
        EVs Rule
        • Apr 2011
        • 32560
        • UK

        #63
        Re: Samsung UA32D4003BM 32" LED NO POWER

        Doing that will expose the LED strip to high PIV (peak inverse) from the mains negative cycle plus who-knows-what kinds of transients. They are delicate semiconductors, not things like bulbs which can withstand these transients. It sounds risky, to me.
        Please do not PM me with questions! Questions via PM will not be answered. Post on the forums instead!
        For service manual, schematic, boardview (board view), datasheet, cad - use our search.

        Comment

        • Alastair E
          Chief Womble
          • Mar 2013
          • 1963
          • U.K.

          #64
          Re: Samsung UA32D4003BM 32" LED NO POWER

          Aye--But wasnt recommending they should be run for long like that--Just long enough to confirm they work!

          PIV for a LED--what, even if only 10V (They are somewhat higher...) would exceed anything they would 'see' connected this way...
          Could always add a diode in series if you were concerned about the PIV....

          As to transients--LED's can stand huge transients for very small timescales--Thats how they use 'em as flash-bulbs!

          Heat is what kills 'em.....

          Somewhere, Ive got a strip I rescued--IF I can find it, I'll wire up like this--See how long it lasts!
          Last edited by Alastair E; 04-28-2014, 01:47 AM.
          TELEFIX

          How PLASMA SCREENS WORK, X-SUS and Y-SUS what they do--
          http://www.irf.com/technical-info/appnotes/an-1088.pdf
          PLEASE DO NOT EMAIL ME PRIVATELY FOR REPAIR ADVICE. QUESTIONS BELONG ON THE FORUM!

          Comment

          • tom66
            EVs Rule
            • Apr 2011
            • 32560
            • UK

            #65
            Re: Samsung UA32D4003BM 32" LED NO POWER

            LEDs are current driven, not voltage driven.
            If you had an active ballast limiting to 40mA I would say its OK, but your current is going to vary with the panel size so it's risking potential damage. (especially if there is an internal short.)
            I haven't done much with LED TVs, so maybe I'll use this trick one day, but for now, call me a coward :P.
            Please do not PM me with questions! Questions via PM will not be answered. Post on the forums instead!
            For service manual, schematic, boardview (board view), datasheet, cad - use our search.

            Comment

            • Alastair E
              Chief Womble
              • Mar 2013
              • 1963
              • U.K.

              #66
              Re: Samsung UA32D4003BM 32" LED NO POWER

              Nah--Not Coward--Cautious!

              NOTHING wrong with That!

              Me, I'm an old codger--If it blows--It needed replacing anyway!
              TELEFIX

              How PLASMA SCREENS WORK, X-SUS and Y-SUS what they do--
              http://www.irf.com/technical-info/appnotes/an-1088.pdf
              PLEASE DO NOT EMAIL ME PRIVATELY FOR REPAIR ADVICE. QUESTIONS BELONG ON THE FORUM!

              Comment

              • stj
                Great Sage 齊天大聖
                • Dec 2009
                • 31196
                • Albion

                #67
                Re: Samsung UA32D4003BM 32" LED NO POWER

                just so you know,
                you cant reliably meter the current or anything with a mutimeter.

                most led drivers use high frequency pwm drive to control the brightness - the output is not dc.
                there are a few crapy exceptions, but the modern ones are all strobed - it keeps the percieved brightness up while reducing heat & power consumption to extend the life of the led's

                you can see it by poking the led outputs with a scope.
                not a tool i'v ever heard mentioned on his site btw, even though i'v got 3 myself!

                Comment

                • tom66
                  EVs Rule
                  • Apr 2011
                  • 32560
                  • UK

                  #68
                  Re: Samsung UA32D4003BM 32" LED NO POWER

                  It can work; a good DMM will read an average. A bad DMM will not, though. A scope is best, I use Rigol DS1074Z.
                  PWM and high current is a myth: it actually reduces perceived light intensity. The reason for doing it is because the lights can be dimmed.
                  Last edited by tom66; 04-28-2014, 04:43 AM.
                  Please do not PM me with questions! Questions via PM will not be answered. Post on the forums instead!
                  For service manual, schematic, boardview (board view), datasheet, cad - use our search.

                  Comment

                  • stj
                    Great Sage 齊天大聖
                    • Dec 2009
                    • 31196
                    • Albion

                    #69
                    Re: Samsung UA32D4003BM 32" LED NO POWER

                    if you have one current-source and several strings of leds,
                    by quickly switching the source across the strings you light them all while minimising the psu current - that's how the ones i'v got work.
                    like time-division multiplexing.
                    unfortunatly it makes the driver chips more likely to fail!

                    Comment

                    • s_henya
                      Badcaps Veteran
                      • Jan 2011
                      • 483
                      • Israel

                      #70
                      Re: Samsung UA32D4003BM 32" LED NO POWER

                      just to makesure one more time, before i put everything together.

                      do i have a go to plug it in?
                      Attached Files

                      Comment

                      • stj
                        Great Sage 齊天大聖
                        • Dec 2009
                        • 31196
                        • Albion

                        #71
                        Re: Samsung UA32D4003BM 32" LED NO POWER

                        that's not a bad design,
                        but you could use an L200 current regulator.
                        http://datasheetcatalog.com/datashee...0/0/L200.shtml

                        Comment

                        • tom66
                          EVs Rule
                          • Apr 2011
                          • 32560
                          • UK

                          #72
                          Re: Samsung UA32D4003BM 32" LED NO POWER

                          What you can do for now is use a12v PSU and they loading that down first. That way you aren't working with high voltage immediately.
                          Please do not PM me with questions! Questions via PM will not be answered. Post on the forums instead!
                          For service manual, schematic, boardview (board view), datasheet, cad - use our search.

                          Comment

                          • s_henya
                            Badcaps Veteran
                            • Jan 2011
                            • 483
                            • Israel

                            #73
                            Re: Samsung UA32D4003BM 32" LED NO POWER

                            i've tried the above diagram but got no change,

                            any more ideas before i try to order a new psu board?

                            Comment

                            • budm
                              Badcaps Legend
                              • Feb 2010
                              • 40746
                              • USA

                              #74
                              Re: Samsung UA32D4003BM 32" LED NO POWER

                              This is to show what you can do with your meter, you can use cheap TENMA meter or hundreds of dollar meter (FLUKE 187) to check LED backlights voltages and current of the TV.
                              Frequency of the output is 90KHz. I have done many and enough for verification of open LED strings. The DC is average reading but at least it shows you do have voltage and current if the string is not open.
                              This is SAMSUNG
                              Attached Files
                              Never stop learning
                              Basic LCD TV and Monitor troubleshooting guides.
                              http://www.badcaps.net/forum/showthr...956#post305956

                              Voltage Regulator (LDO) testing:
                              http://www.badcaps.net/forum/showthr...999#post300999

                              Inverter testing using old CFL:
                              http://www.badcaps.net/forum/showthr...er+testing+cfl

                              Tear down pictures : Hit the ">" Show Albums and stories" on the left side
                              http://s807.photobucket.com/user/budm/library/

                              TV Factory reset codes listing:
                              http://www.badcaps.net/forum/showthread.php?t=24809

                              Comment

                              • s_henya
                                Badcaps Veteran
                                • Jan 2011
                                • 483
                                • Israel

                                #75
                                Re: Samsung UA32D4003BM 32" LED NO POWER

                                what should i measure?
                                i have "MY-64" multimeter

                                i already tested for voltages and current>

                                Comment

                                • budm
                                  Badcaps Legend
                                  • Feb 2010
                                  • 40746
                                  • USA

                                  #76
                                  Re: Samsung UA32D4003BM 32" LED NO POWER

                                  Originally posted by s_henya
                                  i've tried the above diagram but got no change,

                                  any more ideas before i try to order a new psu board?
                                  What do you mean? You do not see the LED light up? How did you power that OPAMP? Try scaling down the voltage so you you can use 12V lamp to see if the circuit that you built is actually working.
                                  Last edited by budm; 05-05-2014, 08:50 AM.
                                  Never stop learning
                                  Basic LCD TV and Monitor troubleshooting guides.
                                  http://www.badcaps.net/forum/showthr...956#post305956

                                  Voltage Regulator (LDO) testing:
                                  http://www.badcaps.net/forum/showthr...999#post300999

                                  Inverter testing using old CFL:
                                  http://www.badcaps.net/forum/showthr...er+testing+cfl

                                  Tear down pictures : Hit the ">" Show Albums and stories" on the left side
                                  http://s807.photobucket.com/user/budm/library/

                                  TV Factory reset codes listing:
                                  http://www.badcaps.net/forum/showthread.php?t=24809

                                  Comment

                                  • s_henya
                                    Badcaps Veteran
                                    • Jan 2011
                                    • 483
                                    • Israel

                                    #77
                                    Re: Samsung UA32D4003BM 32" LED NO POWER

                                    yes the led will not light up,
                                    the tv keeps blinking.
                                    i powered the OPAMP with external 12v 1a adaptor.

                                    (maybe i wired it wrong?)

                                    could you have a look at the diagram i have updated?

                                    where goes the (-) from the extrenal adator?
                                    Last edited by s_henya; 05-05-2014, 08:55 AM.

                                    Comment

                                    • s_henya
                                      Badcaps Veteran
                                      • Jan 2011
                                      • 483
                                      • Israel

                                      #78
                                      Re: Samsung UA32D4003BM 32" LED NO POWER

                                      Eventually i bought a used power board from shopjimmy for 80$

                                      The TV is now back to life !!!

                                      Comment

                                      • budm
                                        Badcaps Legend
                                        • Feb 2010
                                        • 40746
                                        • USA

                                        #79
                                        Re: Samsung UA32D4003BM 32" LED NO POWER

                                        Thanks for the repair feedback.
                                        Never stop learning
                                        Basic LCD TV and Monitor troubleshooting guides.
                                        http://www.badcaps.net/forum/showthr...956#post305956

                                        Voltage Regulator (LDO) testing:
                                        http://www.badcaps.net/forum/showthr...999#post300999

                                        Inverter testing using old CFL:
                                        http://www.badcaps.net/forum/showthr...er+testing+cfl

                                        Tear down pictures : Hit the ">" Show Albums and stories" on the left side
                                        http://s807.photobucket.com/user/budm/library/

                                        TV Factory reset codes listing:
                                        http://www.badcaps.net/forum/showthread.php?t=24809

                                        Comment

                                        • fredaelsadany
                                          Senior Member
                                          • Jan 2016
                                          • 66
                                          • EGYPT

                                          #80
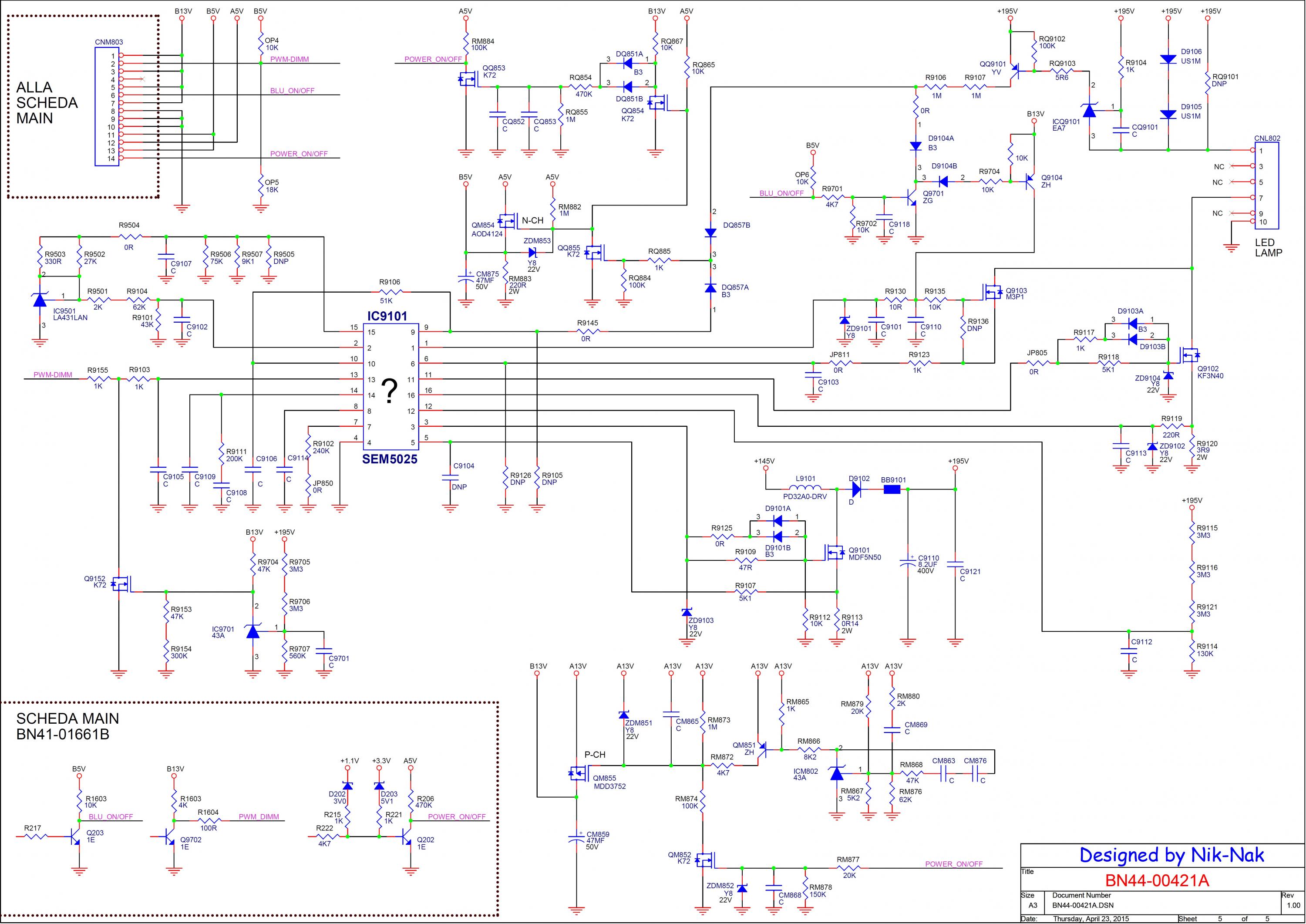
                                          Re: Samsung UA32D4003BM 32" LED NO POWER

                                          Hallo all
                                          I think this circuit help you .
                                          the inverter not working it is suppllied with 145v and raised it to 195v by buck inverter .
                                          i solved this samsung there is bad mosfet QQ854 . THE ON/OFF CIR IS BAD AND THIS CIR IS APPLIED TO MORE THAN ONE SAMSUNG TYPE .
                                          THANKS
                                          Attached Files

                                          Comment

                                          Related Topics

                                          Collapse

                                          • Document Archive
                                            Samsung Galaxy Book 2 Notebook Specification for Upgrade or Repair
                                            by Document Archive
                                            This specification for the Samsung Galaxy Book 2 Notebook can be useful for upgrading or repairing a laptop that is not working. As a community we are working through our specifications to add valuable data like the Galaxy Book 2 boardview and Galaxy Book 2 schematic. Our users have donated over 1 million documents which are being added to the site. This page will be updated soon with additional information. Alternatively you can request additional help from our users directly on the relevant badcaps forum. Please note that we offer no warranties that any specification, datasheet, or download...
                                            09-07-2024, 05:50 AM
                                          • Document Archive
                                            Samsung Galaxy Book Ion NP930XCJ Notebook Specification for Upgrade or Repair
                                            by Document Archive
                                            This specification for the Samsung Galaxy Book Ion NP930XCJ Notebook can be useful for upgrading or repairing a laptop that is not working. As a community we are working through our specifications to add valuable data like the NP930XCJ boardview and NP930XCJ schematic. Our users have donated over 1 million documents which are being added to the site. This page will be updated soon with additional information. Alternatively you can request additional help from our users directly on the relevant badcaps forum. Please note that we offer no warranties that any specification, datasheet, or download...
                                            09-06-2024, 11:40 PM
                                          • Document Archive
                                            Samsung Galaxy Book Ion NP950XCJ Notebook Specification for Upgrade or Repair
                                            by Document Archive
                                            This specification for the Samsung Galaxy Book Ion NP950XCJ Notebook can be useful for upgrading or repairing a laptop that is not working. As a community we are working through our specifications to add valuable data like the NP950XCJ boardview and NP950XCJ schematic. Our users have donated over 1 million documents which are being added to the site. This page will be updated soon with additional information. Alternatively you can request additional help from our users directly on the relevant badcaps forum. Please note that we offer no warranties that any specification, datasheet, or download...
                                            09-06-2024, 11:40 PM
                                          • Document Archive
                                            Samsung Galaxy Book Ion NP950XCJ Notebook Specification for Upgrade or Repair
                                            by Document Archive
                                            This specification for the Samsung Galaxy Book Ion NP950XCJ Notebook can be useful for upgrading or repairing a laptop that is not working. As a community we are working through our specifications to add valuable data like the NP950XCJ boardview and NP950XCJ schematic. Our users have donated over 1 million documents which are being added to the site. This page will be updated soon with additional information. Alternatively you can request additional help from our users directly on the relevant badcaps forum. Please note that we offer no warranties that any specification, datasheet, or download...
                                            09-06-2024, 08:40 PM
                                          • Document Archive
                                            Samsung Galaxy Book Flex NP950QCG-K01DE Notebook Specification for Upgrade or Repair
                                            by Document Archive
                                            This specification for the Samsung Galaxy Book Flex NP950QCG-K01DE Notebook can be useful for upgrading or repairing a laptop that is not working. As a community we are working through our specifications to add valuable data like the NP950QCG-K01DE boardview and NP950QCG-K01DE schematic. Our users have donated over 1 million documents which are being added to the site. This page will be updated soon with additional information. Alternatively you can request additional help from our users directly on the relevant badcaps forum. Please note that we offer no warranties that any specification, datasheet,...
                                            09-06-2024, 06:20 PM
                                          • Loading...
                                          • No more items.
                                          Working...