Hi there.
Looking for schematics or service manual for BenQ th585 projector. Can't find it anywhere.
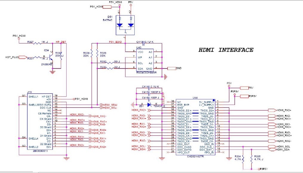
My friend tried to clean it and knocked off quite few components of the board. Hdmi area is affected so no signal from both hdmi but VGA works fine.I saw some photos of boards from AliExpress but there is no way to know what values them components are. Can send some photos if required. Thanks for help
Looking for schematics or service manual for BenQ th585 projector. Can't find it anywhere.
My friend tried to clean it and knocked off quite few components of the board. Hdmi area is affected so no signal from both hdmi but VGA works fine.I saw some photos of boards from AliExpress but there is no way to know what values them components are. Can send some photos if required. Thanks for help
Comment