Hyundai HLT-2001B schematics

Collapse
X
 
  • Time
  • Show
Clear All
new posts
  • Learn2Day
    Badcaps Veteran
    • Jun 2013
    • 254
    • Portugal

    #21
    Re: Hyundai HLT-2001B schematics

    I've found an AO4606, but I've bought only one. Wasn't cheap either.. 2.60€ for one!

    Dumb question from this noob.. Why should I replace all 4 if only one is busted?
    Replacing the capacitors is affordable, but i see no point in spending 10€ in mosfets if one solves the problem.. I'm more interested in replacing the transformer, that's making an awful sound when i connect power (a sort of continuous "chhiiiiiiiii" lol).

    Thanks.
    Galaxy S6 Edge x2 (Gold&White)
    Asus GL552VW-i7 6700HQ|GTX 960M|15.6"FHD|16GB DDR4|512GB M.2 SSD+1TB SSD
    Clevo W230SD - i7 4710MQ|GTX960M|13"QHD+|16GB DDR3L|500GB+256GB mSATA SSD+1TB HDD

    Try Harder!

    Comment

    • tom66
      EVs Rule
      • Apr 2011
      • 32560
      • UK

      #22
      Re: Hyundai HLT-2001B schematics

      When one fails, it can damage the others in a non-obvious manner.
      This means if you then put in the new transistor it blows it up so you waste more money.
      Or the other transistors are "walking wounded" and work briefly before failure.
      Please do not PM me with questions! Questions via PM will not be answered. Post on the forums instead!
      For service manual, schematic, boardview (board view), datasheet, cad - use our search.

      Comment

      • Learn2Day
        Badcaps Veteran
        • Jun 2013
        • 254
        • Portugal

        #23
        Re: Hyundai HLT-2001B schematics

        Ok. I'll buy 3 more tomorrow before replacing this one.

        Tomorrow, after removing the 4 mosfets, I'll test it again for shorts and post back if any other issue appears. If not, I'll just post success!!

        Thanks for all your help so far.
        Galaxy S6 Edge x2 (Gold&White)
        Asus GL552VW-i7 6700HQ|GTX 960M|15.6"FHD|16GB DDR4|512GB M.2 SSD+1TB SSD
        Clevo W230SD - i7 4710MQ|GTX960M|13"QHD+|16GB DDR3L|500GB+256GB mSATA SSD+1TB HDD

        Try Harder!

        Comment

        • Learn2Day
          Badcaps Veteran
          • Jun 2013
          • 254
          • Portugal

          #24
          Re: Hyundai HLT-2001B schematics

          Hi guys.

          Today i finally received all 4 mosfets and replaced them.
          Now the TV finally turns on, but i have no back light! I pointed a lantern to the screen and i could clearly see the volume bar up and down as i went up or down, but i have no back light in any part of the screen. Can you guys help me?

          Thanks again.
          Galaxy S6 Edge x2 (Gold&White)
          Asus GL552VW-i7 6700HQ|GTX 960M|15.6"FHD|16GB DDR4|512GB M.2 SSD+1TB SSD
          Clevo W230SD - i7 4710MQ|GTX960M|13"QHD+|16GB DDR3L|500GB+256GB mSATA SSD+1TB HDD

          Try Harder!

          Comment

          • Learn2Day
            Badcaps Veteran
            • Jun 2013
            • 254
            • Portugal

            #25
            Re: Hyundai HLT-2001B schematics

            Dunno if this is important but i did noticed i read 12V on D301 and D304, but read 0V on D302 and D305. Could it be U303 is the issue?

            After reading the datasheet it doesn't seem to be that.. I'm so confused.. Please help!!
            Attached Files
            Last edited by Learn2Day; 10-30-2013, 10:31 AM.
            Galaxy S6 Edge x2 (Gold&White)
            Asus GL552VW-i7 6700HQ|GTX 960M|15.6"FHD|16GB DDR4|512GB M.2 SSD+1TB SSD
            Clevo W230SD - i7 4710MQ|GTX960M|13"QHD+|16GB DDR3L|500GB+256GB mSATA SSD+1TB HDD

            Try Harder!

            Comment

            • Learn2Day
              Badcaps Veteran
              • Jun 2013
              • 254
              • Portugal

              #26
              Re: Hyundai HLT-2001B schematics

              Additional info..

              I have connected a CCFL lamp from a laptop screen to lamp connectors and get no output. Also tried to measure outputs but have no voltage.

              Thanks.
              Galaxy S6 Edge x2 (Gold&White)
              Asus GL552VW-i7 6700HQ|GTX 960M|15.6"FHD|16GB DDR4|512GB M.2 SSD+1TB SSD
              Clevo W230SD - i7 4710MQ|GTX960M|13"QHD+|16GB DDR3L|500GB+256GB mSATA SSD+1TB HDD

              Try Harder!

              Comment

              • budm
                Badcaps Legend
                • Feb 2010
                • 40746
                • USA

                #27
                Re: Hyundai HLT-2001B schematics

                Did you put the two jumpers back in place?
                Never stop learning
                Basic LCD TV and Monitor troubleshooting guides.
                http://www.badcaps.net/forum/showthr...956#post305956

                Voltage Regulator (LDO) testing:
                http://www.badcaps.net/forum/showthr...999#post300999

                Inverter testing using old CFL:
                http://www.badcaps.net/forum/showthr...er+testing+cfl

                Tear down pictures : Hit the ">" Show Albums and stories" on the left side
                http://s807.photobucket.com/user/budm/library/

                TV Factory reset codes listing:
                http://www.badcaps.net/forum/showthread.php?t=24809

                Comment

                • Learn2Day
                  Badcaps Veteran
                  • Jun 2013
                  • 254
                  • Portugal

                  #28
                  Re: Hyundai HLT-2001B schematics

                  Yes, of course! lol
                  Galaxy S6 Edge x2 (Gold&White)
                  Asus GL552VW-i7 6700HQ|GTX 960M|15.6"FHD|16GB DDR4|512GB M.2 SSD+1TB SSD
                  Clevo W230SD - i7 4710MQ|GTX960M|13"QHD+|16GB DDR3L|500GB+256GB mSATA SSD+1TB HDD

                  Try Harder!

                  Comment

                  • budm
                    Badcaps Legend
                    • Feb 2010
                    • 40746
                    • USA

                    #29
                    Re: Hyundai HLT-2001B schematics

                    So you are getting 0V at the jumpers? We had you lift the jumper to see if you will get all the voltages back in the earlier test. I am having a little hard time seeing "D301 and D304, but read 0V on D302 and D305" in the pictures.
                    Last edited by budm; 10-31-2013, 05:06 PM.
                    Never stop learning
                    Basic LCD TV and Monitor troubleshooting guides.
                    http://www.badcaps.net/forum/showthr...956#post305956

                    Voltage Regulator (LDO) testing:
                    http://www.badcaps.net/forum/showthr...999#post300999

                    Inverter testing using old CFL:
                    http://www.badcaps.net/forum/showthr...er+testing+cfl

                    Tear down pictures : Hit the ">" Show Albums and stories" on the left side
                    http://s807.photobucket.com/user/budm/library/

                    TV Factory reset codes listing:
                    http://www.badcaps.net/forum/showthread.php?t=24809

                    Comment

                    • Learn2Day
                      Badcaps Veteran
                      • Jun 2013
                      • 254
                      • Portugal

                      #30
                      Re: Hyundai HLT-2001B schematics

                      It's not in the pictures budm, it's tiny SMDs hard to see... I used the schematics (download in post #7) to follow the circuit. D301,302,304,305 are connected to U301,302 (AO4606 SMD mosfets) on the inverter circuit.
                      Actually it makes sense, cuz 3193 IC (U303) pins 8 and 9 connected to D302,305, initial state in pins 8,9 is "forced to GND level" accordind to it's datasheet.

                      Even although everything seems fine to me in U303, I'm fairly inexperienced in understanding and testing it, but considering this IC connects all 6 backlights I believe the issue is either here or BL/ADJ input that controls the IC and I have no idea where it comes from..



                      Thanks!
                      Attached Files
                      Last edited by Learn2Day; 10-31-2013, 08:05 PM. Reason: datasheet
                      Galaxy S6 Edge x2 (Gold&White)
                      Asus GL552VW-i7 6700HQ|GTX 960M|15.6"FHD|16GB DDR4|512GB M.2 SSD+1TB SSD
                      Clevo W230SD - i7 4710MQ|GTX960M|13"QHD+|16GB DDR3L|500GB+256GB mSATA SSD+1TB HDD

                      Try Harder!

                      Comment

                      • budm
                        Badcaps Legend
                        • Feb 2010
                        • 40746
                        • USA

                        #31
                        Re: Hyundai HLT-2001B schematics

                        So you do have voltage now at the Jumppers? if that is the case then we need to find out if the logic board is sending the BL_ON and Dimming Control (BL_ADJ) to the inverter circuit or not. There should be ENABLE pin to turn on that PWM IC.
                        The BL_ON will be present when the monitor detects the video signal from the PC otherwise it will be in standby state.
                        Never stop learning
                        Basic LCD TV and Monitor troubleshooting guides.
                        http://www.badcaps.net/forum/showthr...956#post305956

                        Voltage Regulator (LDO) testing:
                        http://www.badcaps.net/forum/showthr...999#post300999

                        Inverter testing using old CFL:
                        http://www.badcaps.net/forum/showthr...er+testing+cfl

                        Tear down pictures : Hit the ">" Show Albums and stories" on the left side
                        http://s807.photobucket.com/user/budm/library/

                        TV Factory reset codes listing:
                        http://www.badcaps.net/forum/showthread.php?t=24809

                        Comment

                        • Learn2Day
                          Badcaps Veteran
                          • Jun 2013
                          • 254
                          • Portugal

                          #32
                          Re: Hyundai HLT-2001B schematics

                          Hi.

                          I do have 12V at those jumpers. I found a BL pin in logic board connector, and is connected to IC pin 13 through R315, but it's not giving any voltages differences either if TV is on or standby. I read 0.1V in both states.

                          I got a bit confused with your steps explanation... Should I use a video signal in VGA port?

                          Thanks.
                          Galaxy S6 Edge x2 (Gold&White)
                          Asus GL552VW-i7 6700HQ|GTX 960M|15.6"FHD|16GB DDR4|512GB M.2 SSD+1TB SSD
                          Clevo W230SD - i7 4710MQ|GTX960M|13"QHD+|16GB DDR3L|500GB+256GB mSATA SSD+1TB HDD

                          Try Harder!

                          Comment

                          • budm
                            Badcaps Legend
                            • Feb 2010
                            • 40746
                            • USA

                            #33
                            Re: Hyundai HLT-2001B schematics

                            OK, the logic board is not sending the BL_ON (>2V = ON) to turn the inverter. Yes, you do need to feed the it with video signal, I.E. VGA. The key point is that you should see the backlights flash on at least before it goes into standby. By the way, did anyone else work on this unit before you and did you see it work before it went out?
                            Never stop learning
                            Basic LCD TV and Monitor troubleshooting guides.
                            http://www.badcaps.net/forum/showthr...956#post305956

                            Voltage Regulator (LDO) testing:
                            http://www.badcaps.net/forum/showthr...999#post300999

                            Inverter testing using old CFL:
                            http://www.badcaps.net/forum/showthr...er+testing+cfl

                            Tear down pictures : Hit the ">" Show Albums and stories" on the left side
                            http://s807.photobucket.com/user/budm/library/

                            TV Factory reset codes listing:
                            http://www.badcaps.net/forum/showthread.php?t=24809

                            Comment

                            • Learn2Day
                              Badcaps Veteran
                              • Jun 2013
                              • 254
                              • Portugal

                              #34
                              Re: Hyundai HLT-2001B schematics

                              No, no one worked on this TV before. It was offered to me by a family friend after it got busted. Never opened before it got to me. Will try VGA and post back.

                              But my main concern now is.. Either VGA works or not, how do I follow and fix BL_ON signal?

                              Thanks.
                              Galaxy S6 Edge x2 (Gold&White)
                              Asus GL552VW-i7 6700HQ|GTX 960M|15.6"FHD|16GB DDR4|512GB M.2 SSD+1TB SSD
                              Clevo W230SD - i7 4710MQ|GTX960M|13"QHD+|16GB DDR3L|500GB+256GB mSATA SSD+1TB HDD

                              Try Harder!

                              Comment

                              • Learn2Day
                                Badcaps Veteran
                                • Jun 2013
                                • 254
                                • Portugal

                                #35
                                Re: Hyundai HLT-2001B schematics

                                VGA is recognized by laptop but still no back light. Found schematics.


                                Thanks.
                                Galaxy S6 Edge x2 (Gold&White)
                                Asus GL552VW-i7 6700HQ|GTX 960M|15.6"FHD|16GB DDR4|512GB M.2 SSD+1TB SSD
                                Clevo W230SD - i7 4710MQ|GTX960M|13"QHD+|16GB DDR3L|500GB+256GB mSATA SSD+1TB HDD

                                Try Harder!

                                Comment

                                • Learn2Day
                                  Badcaps Veteran
                                  • Jun 2013
                                  • 254
                                  • Portugal

                                  #36
                                  Re: Hyundai HLT-2001B schematics

                                  Well, this is weird.. After following the circuit on logic board, I assume BL is NOT BL_ON, is BL adjustment. I believe BL_ON actually refers to ON/OFF instead.

                                  Weird thing is, ON/OFF has power and VDD on U303 (pin10) also 5V, and ON/OFF (pin6) reads 2.5V. By this, I think the issue is probably not in BKL ON/OFF.

                                  This leaves BL Adjustment (pin13), on which i read 0.99V, but I read 0V in BL connector pin.

                                  I dunno how i can adjust brightness in a dark screen. Brightness adjustment is in menu, and i can't see anything to navigate menu. It's getting worse and worse..

                                  Please help. Thanks.
                                  Galaxy S6 Edge x2 (Gold&White)
                                  Asus GL552VW-i7 6700HQ|GTX 960M|15.6"FHD|16GB DDR4|512GB M.2 SSD+1TB SSD
                                  Clevo W230SD - i7 4710MQ|GTX960M|13"QHD+|16GB DDR3L|500GB+256GB mSATA SSD+1TB HDD

                                  Try Harder!

                                  Comment

                                  • budm
                                    Badcaps Legend
                                    • Feb 2010
                                    • 40746
                                    • USA

                                    #37
                                    Re: Hyundai HLT-2001B schematics

                                    At 1V, the lamps should be on, the range of the lamp brightness is 0~5V (0 = min, 5 = Max). So the problem is in the inverter circuit some where.
                                    Never stop learning
                                    Basic LCD TV and Monitor troubleshooting guides.
                                    http://www.badcaps.net/forum/showthr...956#post305956

                                    Voltage Regulator (LDO) testing:
                                    http://www.badcaps.net/forum/showthr...999#post300999

                                    Inverter testing using old CFL:
                                    http://www.badcaps.net/forum/showthr...er+testing+cfl

                                    Tear down pictures : Hit the ">" Show Albums and stories" on the left side
                                    http://s807.photobucket.com/user/budm/library/

                                    TV Factory reset codes listing:
                                    http://www.badcaps.net/forum/showthread.php?t=24809

                                    Comment

                                    • Learn2Day
                                      Badcaps Veteran
                                      • Jun 2013
                                      • 254
                                      • Portugal

                                      #38
                                      Re: Hyundai HLT-2001B schematics

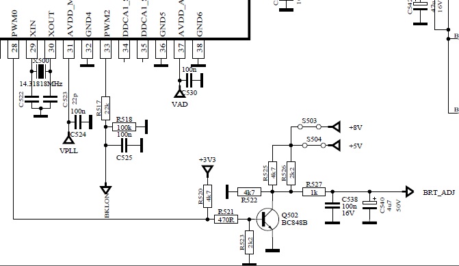
                                      Ok, i started to follow BRT_ADJ circuit on logic board. I believe i found a irregularity, but i don't where the issue is coming from..

                                      I read 2.90V at IC500 pin28, but it drops to 0.78V in R521. All seems fine here, but problem is at Q502 i get 0V output to R526,527. R526 reads 5V in the other end. Already tested C538,540 for shorts but all seems fine.

                                      Could it be a burned Q502? It's an SMD NPN transistor and unlikely to burn, but I'm about to believe anything..

                                      Thanks.
                                      Attached Files
                                      Galaxy S6 Edge x2 (Gold&White)
                                      Asus GL552VW-i7 6700HQ|GTX 960M|15.6"FHD|16GB DDR4|512GB M.2 SSD+1TB SSD
                                      Clevo W230SD - i7 4710MQ|GTX960M|13"QHD+|16GB DDR3L|500GB+256GB mSATA SSD+1TB HDD

                                      Try Harder!

                                      Comment

                                      • Learn2Day
                                        Badcaps Veteran
                                        • Jun 2013
                                        • 254
                                        • Portugal

                                        #39
                                        Re: Hyundai HLT-2001B schematics

                                        Originally posted by budm
                                        At 1V, the lamps should be on, the range of the lamp brightness is 0~5V (0 = min, 5 = Max). So the problem is in the inverter circuit some where.
                                        Not really. Please consider I read 1V at pin13, not the connector.
                                        For pin 13, datasheet says:
                                        Low frequency PWM controlling input. A PWM output comes out by
                                        comparing this DC input and the 1.0 ~ 2.5V triangle wave that is generated
                                        by CTPWM.
                                        By this i assume 1V is the minimum voltage which is always present. But I'm open to suggestions..

                                        Thanks.
                                        Last edited by Learn2Day; 11-01-2013, 11:52 AM.
                                        Galaxy S6 Edge x2 (Gold&White)
                                        Asus GL552VW-i7 6700HQ|GTX 960M|15.6"FHD|16GB DDR4|512GB M.2 SSD+1TB SSD
                                        Clevo W230SD - i7 4710MQ|GTX960M|13"QHD+|16GB DDR3L|500GB+256GB mSATA SSD+1TB HDD

                                        Try Harder!

                                        Comment

                                        • budm
                                          Badcaps Legend
                                          • Feb 2010
                                          • 40746
                                          • USA

                                          #40
                                          Re: Hyundai HLT-2001B schematics

                                          So what do you read at the connector? The DC control signal is used to adjust the PWM. The main point is that, the lamps should fire up first and if there is something wrong, the detection circuit will shut it down.
                                          Sch page 3 PL500 pinout for the BL_ADJ.
                                          Last edited by budm; 11-01-2013, 12:55 PM.
                                          Never stop learning
                                          Basic LCD TV and Monitor troubleshooting guides.
                                          http://www.badcaps.net/forum/showthr...956#post305956

                                          Voltage Regulator (LDO) testing:
                                          http://www.badcaps.net/forum/showthr...999#post300999

                                          Inverter testing using old CFL:
                                          http://www.badcaps.net/forum/showthr...er+testing+cfl

                                          Tear down pictures : Hit the ">" Show Albums and stories" on the left side
                                          http://s807.photobucket.com/user/budm/library/

                                          TV Factory reset codes listing:
                                          http://www.badcaps.net/forum/showthread.php?t=24809

                                          Comment

                                          Related Topics

                                          Collapse

                                          • trepachka
                                            HP Probook 450 G8 Boardview+Schematics - screen backlight issue
                                            by trepachka
                                            I am just wondering if anyone has boardview+schematics for HP Probook 450 G8.

                                            Computer is missing screen backlight. The backlight fuse must be kaput. I know the fuse is located on the motherboard because we tried a different working screen and it, too is missing backlight.

                                            Perhaps, if the boardview+schematics are not available, someone can point out where the screen backlight fuse is located. Thanks.
                                            03-16-2024, 12:32 AM
                                          • ugamazing
                                            Three 820-01700 32GB Logic Boards Same Issue: Won't Wake From Hibernate
                                            by ugamazing
                                            I have three identical-spec 820-01700 boards (2.6/32/512), and ALL THREE boards came to us with the same fault, from different sources: The boards don't wake from hibernation with the keyboard or lid, they ONLY wake when you press the power button. I understand this is a very minor issue, but the boards must be fixed!

                                            We will of course begin with the obvious (checking lid signals), but I couldn't help but notice these three boards were all 32GB variants. Has anyone noticed an issue relating to these 32GB boards in particular? I of course don't think it's a RAM issue, but it's bizarre...
                                            12-17-2024, 07:05 PM
                                          • coasterghost
                                            Lenovo T14 Gen 2 Type 20XK Model 20XK0069US Odd Charging Issues
                                            by coasterghost
                                            For Badcaps Readers, Please note that I am hopefully going to present this same message to Lenovo to see if they have any insight to the matter as well and figured to share the entirety here for clarification. The System is out of warranty as it is but does have the option to have it extended.

                                            Model Information: T14 Gen 2 (Type 20XK, 20XL) Laptop (ThinkPad) - Type 20XK - Model 20XK0069US
                                            Board: T14 Gen 2 (Type 20XK, 20XL) - Type 20XK.

                                            System Hardware:
                                            Processor: AMD Ryzen 7 PRO 5850U
                                            Memory: 1x 16GB DDR4 3200 (Soldered on Board); 1x Crucial 32GB DDR4...
                                            09-08-2025, 10:46 PM
                                          • shahnld
                                            Lenovo legion 5 pro startup issue
                                            by shahnld
                                            Good day Experts
                                            I have a lenovo Legion pro 5 16ACH6H with AMD RYZEN 7 5800H and RTX3070,.

                                            A weird issue has troubled me. If i power on off the laptop 20 times then only power LED will lit but no fan spin no display. At this stage gpu, vram. DDR voltage. 5v 3.3v 1.8v and the rest are present and cpu core is stuck at 0.84v.

                                            And sometimes lets say the 21st time it will boot perfectly and there is image and everything is working perfectly and at this stage i see cpu core...
                                            08-24-2025, 12:31 PM
                                          • ahmarzo
                                            Acer laptop battery draining issue
                                            by ahmarzo
                                            Have a acer laptop ex215-22 with motherboard part no daz8emb18a0 the issue is the battery gets drain overnight upto 25-30 percent even when switched off / shutdown.even after ssd is removed and laptop off with button the battery keeps draining.i have updated the bios but same issue have tried another new battery and the charging works fine only issue is battery is discharging when connected to motherboard in off condition.
                                            Help me to diagnose this issue as there is no shortage in the inputs MOSFET
                                            08-02-2025, 06:39 AM
                                          • Loading...
                                          • No more items.
                                          Working...