Lenovo Thinkbook 15-iil Problem - Need help

Collapse
X
 
  • Time
  • Show
Clear All
new posts
  • Eddy25
    Member
    • Oct 2014
    • 17
    • France

    #1

    Lenovo Thinkbook 15-iil Problem - Need help

    Hi Guys.
    At first please excuse my poor english.
    Here is my situation : My Lenovo Thinkbook 15-IIL Model 20SM no more power up using the AC charger. It power up without problem when using the battery without the connecting the AC charger. Meanwhile the battery is totally discharged and now i can no more power it up. Have opened it and disconnected the battery connector and connected the AC charger but it won't power up.
    Have measured the voltage across the DC output pins of the charger and found 28v and not 20v as the charger is rated. Could this be the problem?
    Is there any schematic for the mobo of this laptop please?
    Any suggestion ?
    Last edited by Eddy25; 08-12-2021, 09:58 AM.
  • mon2
    Badcaps Legend
    • Dec 2019
    • 14662
    • Canada

    #2
    Re: Lenovo Thinkbook 15-iil Problem - Need help

    Hi. From a quick internet search, yes the adapter @ 28V seems too high for this model of laptop.
    Output: 20V 3.25A 65W (Compatible with 45W) Input:100V-240V 50-60Hz
    Is your adapter the factory original for this laptop ?

    Test the laptop again with a fresh adapter. Maybe a local computer shop will have one for quick testing. If a different compatible adapter does not fix the issue then the front side power circuits will need to be reviewed.

    Or if you have a lab power supply, you can dial it up to 20V and use it in place of the adapter and test again. Just be sure to use the proper polarity in the hookup.

    Comment

    • Eddy25
      Member
      • Oct 2014
      • 17
      • France

      #3
      Re: Lenovo Thinkbook 15-iil Problem - Need help

      My charger is branded Lenovo. I got it together with the laptop and it's ouput voltage is rated 20v but when measuring (without any load) it gives 28v!

      When using an external power supply dialed at 20v how to deal with the data pin (the center pin of the original slim pin rectangular connector) ie can the laptop be powered without connecting the data pin? Thanks.

      Comment

      • mon2
        Badcaps Legend
        • Dec 2019
        • 14662
        • Canada

        #4
        Re: Lenovo Thinkbook 15-iil Problem - Need help

        I was not aware of a datapin on the adapter connector. Perhaps used to communicate and authenticate that the adapter is an original?

        The power adapter should, from my knowledge, be a regulated power supply that should hold @ 20VDC (to match the markings on the product).

        Wonder if the 28V has caused any damage already to the power supply / charger inside the laptop? If designed well, the logic board may be halting the power up cycle due to OVP (over voltage protection).

        do you have any other laptop markings that may help to locate possible schematics ? see a mix of lenovo schematics in the database but none of them match your supplied information.

        Plan B is for you to take some quality pictures starting from where the power connector enters the board and post them here. Then all can review and start to investigate this issue.

        Comment

        • mon2
          Badcaps Legend
          • Dec 2019
          • 14662
          • Canada

          #5
          Re: Lenovo Thinkbook 15-iil Problem - Need help

          Ok - the middle pin is mated to an internal resistor to identify the power of the adapter. Never knew this before...

          https://www.youtube.com/watch?v=XO3D0d8a_fc

          With the adapter connected to the laptop - what is the voltage at the logic board connector ?

          Is it still 28V ?

          Did you just purchase this laptop and it was 28V from the start ?

          Comment

          • Eddy25
            Member
            • Oct 2014
            • 17
            • France

            #6
            Re: Lenovo Thinkbook 15-iil Problem - Need help

            Sorry for a wrong information i gave. The actual voltage of the AC charger is 20v measured with a professional multimeter loaned from a friend. (I was using a cheap faulty multimeter...). So now the problem seems to be the power supply circuit since the laptop have been running without problem with just the battery connected.

            Here is a picture of the area around the DC input to the motherboard.
            Have i to dismantle the motherboard and take pictures on the other side?
            Attached Files

            Comment

            • mcplslg123
              Badcaps Legend
              • Jun 2015
              • 7262
              • india

              #7
              Re: Lenovo Thinkbook 15-iil Problem - Need help

              Find out the DC-IN mosfets and check voltage on them for pin1/4/8 and post here.

              Comment

              • Eddy25
                Member
                • Oct 2014
                • 17
                • France

                #8
                Re: Lenovo Thinkbook 15-iil Problem - Need help

                Originally posted by mcplslg123
                Find out the DC-IN mosfets and check voltage on them for pin1/4/8 and post here.
                Since i don't know exactly where are the DC IN Mosfets, i have measured the voltage of the 4 mosfets situated near the sensing resistor and the battery connector. I have marked them as 1 , 2, 3 and 4 in the attached picture.
                Here are the results :

                Mosfet 1 :
                pin 1,2,3 : 2.5v
                pin 4 : 3.7v
                pin 5,6,7,8 : 9.1v

                Mosfet 2 :
                pin 1,2,3 : 0v
                pin 4 : 3.65v
                pin 5,6,7,8 : 2.5v

                Mosfet 3 :
                pin 1,2,3 : 0v
                pin 4 : 4.7v
                pin 5,6,7,8 : 1.65v

                Mosfet4 :
                pin 1,2,3 : 1.65v
                pin 4 : 2.3v
                pin 5,6,7,8 : 20v

                ps : The measurements are made with the battery disconnected.
                Thanks a lot for helping.
                Attached Files

                Comment

                • Eddy25
                  Member
                  • Oct 2014
                  • 17
                  • France

                  #9
                  Re: Lenovo Thinkbook 15-iil Problem - Need help

                  Have measured the voltage at both sides of the 0.01 ohm sensing resistor and found the correct value of 20v. Have also measured the voltage at pin 1 of the charge controller IC (BQ25710) and also found the correct value of 20v.
                  What to check else ?

                  Comment

                  • Eddy25
                    Member
                    • Oct 2014
                    • 17
                    • France

                    #10
                    Re: Lenovo Thinkbook 15-iil Problem - Need help

                    To recapitulate here is the situation :

                    -The laptop power on normally with the battery connected (AC adapter disconnected)
                    -With battery disconnected and AC adapter connected the power on led around the power button lights ON but noting happens when i press the power button.
                    - With the AC adapter connected the 20v rail is ok. (by the way where can i check the 5v and 3.3v?)

                    Please help what could be the problem?

                    PS : Have tried with another AC adapter without result.
                    Last edited by Eddy25; 08-15-2021, 03:24 AM.

                    Comment

                    • Sametbey
                      Badcaps Veteran
                      • Jan 2021
                      • 229
                      • Turkey

                      #11
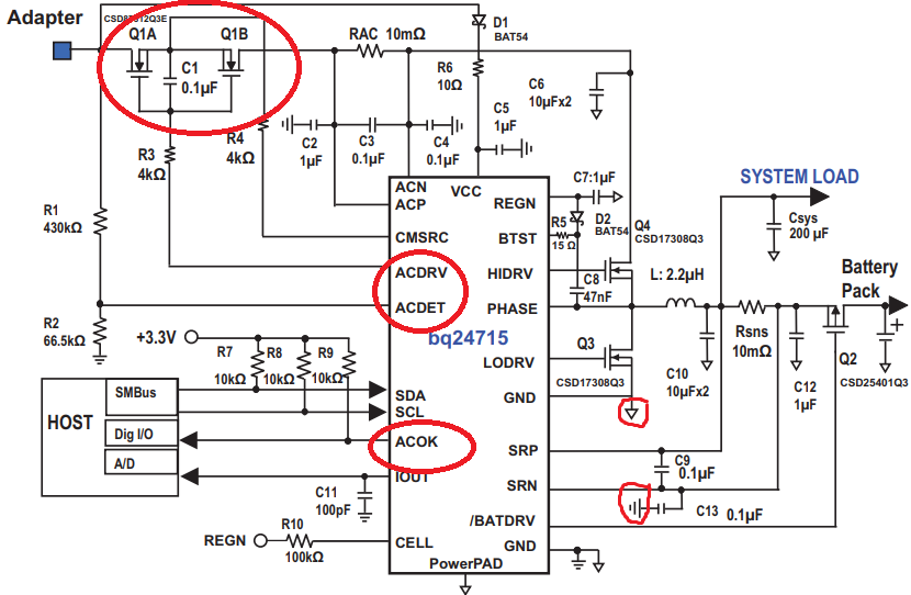
                      Re: Lenovo Thinkbook 15-iil Problem - Need help

                      can you check the input MOSFETs and test points in the theoretical diagram? Without an ACOK signal, the system may not turn on.
                      Attached Files
                      I'm not happy to be so strong. because it's not humanly

                      Comment

                      • Eddy25
                        Member
                        • Oct 2014
                        • 17
                        • France

                        #12
                        Re: Lenovo Thinkbook 15-iil Problem - Need help

                        Originally posted by Sametbey
                        can you check the input MOSFETs and test points in the theoretical diagram? Without an ACOK signal, the system may not turn on.
                        Thanks for helping.
                        Have checked the 2 input mosfets (Pchannel mosfets) and there are no shorts. Their voltages are as follows :
                        Source : 20v for both
                        Drain : 20v for both
                        Gate : 10v for the first and 9.6v for the second.

                        As for the test points my ic charger is BQ25710 and not 24715 like in your schematic. So I have made the following measurements :
                        pin1 (Vbus) : 20v
                        pin4 (CHRG_OK) : 2.9v
                        pin12 (SDA) : 3.2v
                        pin13 (SCL) : 3.2v
                        pin31 (HIDRV1) : 8.2v

                        Comment

                        • Eddy25
                          Member
                          • Oct 2014
                          • 17
                          • France

                          #13
                          Re: Lenovo Thinkbook 15-iil Problem - Need help

                          Here is a picture of the dc input zone.

                          What is the yellow device marked as T ? because i have noticed that it's shorted (unless it is a very low resistor or a fuse)
                          The 2 grey capacitors connected to the source of the first dc in mosfet are also shorted! Could this be the problem ?
                          Attached Files
                          Last edited by Eddy25; 08-15-2021, 01:03 PM.

                          Comment

                          • mcplslg123
                            Badcaps Legend
                            • Jun 2015
                            • 7262
                            • india

                            #14
                            Re: Lenovo Thinkbook 15-iil Problem - Need help

                            The yellow thing is a fuse. Those grey capacitors are NOT CAPACITORS-They are coil.

                            Comment

                            • mcplslg123
                              Badcaps Legend
                              • Jun 2015
                              • 7262
                              • india

                              #15
                              Re: Lenovo Thinkbook 15-iil Problem - Need help

                              Never heard of BQ25710-Are u sure about the marking?Pin count seems to be wrong in measurement of charging ic.

                              Comment

                              • Eddy25
                                Member
                                • Oct 2014
                                • 17
                                • France

                                #16
                                Re: Lenovo Thinkbook 15-iil Problem - Need help

                                Originally posted by mcplslg123
                                Never heard of BQ25710-Are u sure about the marking?Pin count seems to be wrong in measurement of charging ic.
                                Yes i am sure it is a BQ25710 a Texas Instruments SMBus Narrow VDC Buck-Boost Battery Charge Controller.
                                Here is attached it's datasheet.
                                Attached Files

                                Comment

                                • Techtiger
                                  Badcaps Legend
                                  • Oct 2014
                                  • 1602
                                  • france

                                  #17
                                  Re: Lenovo Thinkbook 15-iil Problem - Need help

                                  Me 2 i have never come across BQ25710 according to Datasheet HRDRV1 LODRV1 is switching the 2 P-fets up to CLR on words test also ACP ACN and feedback

                                  Comment

                                  • Eddy25
                                    Member
                                    • Oct 2014
                                    • 17
                                    • France

                                    #18
                                    Re: Lenovo Thinkbook 15-iil Problem - Need help

                                    Originally posted by techtiger
                                    Me 2 i have never come across BQ25710 according to Datasheet HRDRV1 LODRV1 is switching the 2 P-fets up to CLR on words test also ACP ACN and feedback
                                    Thanks for replying... Here are the results :

                                    Pin3 (ACP) : 19.9v
                                    pin2 (ACN) : 20v

                                    Are these values correct?

                                    Yesterday i disconnected the cmos battery and reconnected it. Then i plugged in the AC adapter, the laptop powered up for a few seconds and i got the following message on the display : "An unknown adapter is connected to the system. To use AC power, please connect the AC adapter that was shipped with the system." and just after that it shuts down. I'm using the AC adapter shipped with the laptop.
                                    I had exactly the same message some days ago before the battery became totally discharged when i powered up the laptop with the battery and the AC adapter connected.
                                    Have used another branded LENOVO AC adapter with the same result. By the way the DC connector is the slim tip one (rectangular with a middle pin used for power detection by the system).
                                    So it seems that the system does not recognize any Ac adapter!
                                    Could it be a matter of BIOS?
                                    Last edited by Eddy25; 08-21-2021, 05:28 AM.

                                    Comment

                                    • Th3_uN1Qu3
                                      Believe in
                                      • Jul 2010
                                      • 6031
                                      • Romania

                                      #19
                                      Re: Lenovo Thinkbook 15-iil Problem - Need help

                                      No it's not BIOS, but close. It's going to be either a resistor going between the centre pin of the adapter to the KBC if you're lucky, or the KBC chip itself if you're not - though these come pre-programmed so it's just a slightly longer soldering job. On Dells there is a tiny diode that blows, on Lenovo it's a resistor.
                                      Originally posted by PeteS in CA
                                      Remember that by the time consequences of a short-sighted decision are experienced, the idiot who made the bad decision may have already been promoted or moved on to a better job at another company.
                                      A working TV? How boring!

                                      Comment

                                      • Eddy25
                                        Member
                                        • Oct 2014
                                        • 17
                                        • France

                                        #20
                                        Re: Lenovo Thinkbook 15-iil Problem - Need help

                                        Originally posted by Th3_uN1Qu3
                                        No it's not BIOS, but close. It's going to be either a resistor going between the centre pin of the adapter to the KBC if you're lucky, or the KBC chip itself if you're not - though these come pre-programmed so it's just a slightly longer soldering job. On Dells there is a tiny diode that blows, on Lenovo it's a resistor.
                                        Thanks for replying.
                                        Is this resistor located near the KBC chip ?

                                        Comment

                                        Related Topics

                                        Collapse

                                        • Document Archive
                                          Lenovo ThinkBook ThinkBook 14s Yoga ITL Notebook Specification for Upgrade or Repair
                                          by Document Archive
                                          This specification for the Lenovo ThinkBook ThinkBook 14s Yoga ITL Notebook can be useful for upgrading or repairing a laptop that is not working. As a community we are working through our specifications to add valuable data like the ThinkBook 14s Yoga ITL boardview and ThinkBook 14s Yoga ITL schematic. Our users have donated over 1 million documents which are being added to the site. This page will be updated soon with additional information. Alternatively you can request additional help from our users directly on the relevant badcaps forum. Please note that we offer no warranties that any specification,...
                                          09-07-2024, 04:10 AM
                                        • Document Archive
                                          Lenovo ThinkBook ThinkBook 14s Yoga ITL Notebook Specification for Upgrade or Repair
                                          by Document Archive
                                          This specification for the Lenovo ThinkBook ThinkBook 14s Yoga ITL Notebook can be useful for upgrading or repairing a laptop that is not working. As a community we are working through our specifications to add valuable data like the ThinkBook 14s Yoga ITL boardview and ThinkBook 14s Yoga ITL schematic. Our users have donated over 1 million documents which are being added to the site. This page will be updated soon with additional information. Alternatively you can request additional help from our users directly on the relevant badcaps forum. Please note that we offer no warranties that any specification,...
                                          09-07-2024, 04:10 AM
                                        • motormayhem
                                          Lenovo T460 Only Charges on One Charger
                                          by motormayhem
                                          Laptop Question
                                          Hello,
                                          I'm working on a Lenovo T460 that has been having trouble charging as of late. Its worked well since I've owned it for a few years. When I went to use it the other day it was dead and wouldn't turn on (was sitting on an Anker 65W GaN charger). After some fiddling with the charger I got it to turn on and start charging, but seemed like the charger was not working as it should (took a few plug and unplug cycles to get it to start charging).

                                          A day later it was dead again and wouldn't boot/charge no matter what I did. No lights or anything when...
                                          05-12-2023, 01:46 PM
                                        • Document Archive
                                          Lenovo ThinkPad S145-15IIL Notebook Specification for Upgrade or Repair
                                          by Document Archive
                                          This specification for the Lenovo ThinkPad S145-15IIL Notebook can be useful for upgrading or repairing a laptop that is not working. As a community we are working through our specifications to add valuable data like the S145-15IIL boardview and S145-15IIL schematic. Our users have donated over 1 million documents which are being added to the site. This page will be updated soon with additional information. Alternatively you can request additional help from our users directly on the relevant badcaps forum. Please note that we offer no warranties that any specification, datasheet, or download for...
                                          09-06-2024, 02:34 PM
                                        • Document Archive
                                          Lenovo ThinkBook 13s-IML Ci5 16/512 13.3IN W10P Notebook Specification for Upgrade or Repair
                                          by Document Archive
                                          This specification for the Lenovo ThinkBook 13s-IML Ci5 16/512 13.3IN W10P Notebook can be useful for upgrading or repairing a laptop that is not working. As a community we are working through our specifications to add valuable data like the ThinkBook 13s-IML Ci5 16/512 13.3IN W10P boardview and ThinkBook 13s-IML Ci5 16/512 13.3IN W10P schematic. Our users have donated over 1 million documents which are being added to the site. This page will be updated soon with additional information. Alternatively you can request additional help from our users directly on the relevant badcaps forum. Please...
                                          09-06-2024, 02:24 PM
                                        • Loading...
                                        • No more items.
                                        Working...