Hi. Just received an A1502 (820-3476) that had a damaged LCD panel. The panel has been replaced, unit works fine - chime and all but have yet to see the fan turn on. Not a good sign. Temp is about 40 degrees C on the heatsink.
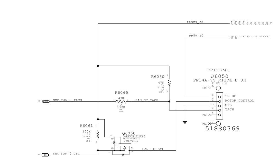
Will check the mosfet @ Q6060 that is responsible for motor control (J6050).
Have attempted PRAM reset - no difference. The fan / logic board look mint with no dust, no liquid damage / no liquid indicator triggers.
Any suggestions?
Update - fan just turned on via diagnostics. Perhaps a non-issue and the logic board was cold enough as to not trigger the fan?
Please ignore (unless you believe this board is not behaving correctly).
Will check the mosfet @ Q6060 that is responsible for motor control (J6050).
Have attempted PRAM reset - no difference. The fan / logic board look mint with no dust, no liquid damage / no liquid indicator triggers.
Any suggestions?
Update - fan just turned on via diagnostics. Perhaps a non-issue and the logic board was cold enough as to not trigger the fan?
Please ignore (unless you believe this board is not behaving correctly).

:
Comment