Sony Vaio SVF1521B4E- Keyboard controller NPCE985LLA0DX

Collapse
X
 
  • Time
  • Show
Clear All
new posts
  • viki2000
    Member
    • Jun 2019
    • 12
    • Germany

    #1

    Sony Vaio SVF1521B4E- Keyboard controller NPCE985LLA0DX

    Laptop: Sony Vaio
    Model: SVF152C29M
    Product name: SVF1521B4E
    BIOS Chip: Winbond 25Q64FVSIG
    Motherboard: DA0HK9MB6D0 REV: D

    The problem:
    - The keyboard and the touchpad are not working at all anymore.
    - Please advise what and how I shall investigate.

    Steps done so far:
    - I have replaced the keyboard with a new one, but the problem is the same.
    - I have re-flashed the BIOS with different .bin images from net using a CH341A programmer using next guide, but the problem is the same: https://www.bios-mods.com/forum/Thre...41A-programmer
    I cannot enter in BIOS, only by chance and only using external USB keyboard + USB mouse, but I can boot from USB drive/stick.
    I can boot only Linux flavors as Ubuntu, but it does not work with Windows live CD or Windows installation/repair – it just boots and stays blocked in a infinite loop and never starts Windows. Linux works fine, but not Knoppix. It may be that Windows and Knoppix require certain basic hardware as keyboard and touch pad to be present, but I do not know for sure.

    I tend to believe is hardware failure on motherboard, more exactly the keyboard controller.
    I found the schematic of the notebook (part of it) on internet.
    I identified it as Nuvoton NPCE985LLA0DX.

    Questions:
    1) Assuming I will be able to replace the Nuvoton NPCE985LLA0DX part, can someone tell me if this component needs programming or do I just buy it new and replace the existing one?
    2) If NPCE985LLA0DX requires programming, then with what programmer do I have to program it and from where do I take the code/image to program it?
    3) Do you have any other suggestions how to debug/analyze or what to search, before I jump into NPCE985LLA0DX replacement?

    Attached are the photos with the motherboard and the keyboard + touchpad controller.
    Attached Files
    Last edited by viki2000; 06-17-2019, 01:28 AM.
  • mielta
    Badcaps Veteran
    • Apr 2015
    • 368
    • Germany

    #2
    Re: Sony Vaio SVF1521B4E- Keyboard controller NPCE985LLA0DX

    Hi
    It is non programmable you can change it direktly

    messure voltage on keyb,Touchpad and check if I/O becomes hot

    Comment

    • viki2000
      Member
      • Jun 2019
      • 12
      • Germany

      #3
      Re: Sony Vaio SVF1521B4E- Keyboard controller NPCE985LLA0DX

      The NPCE985LLA0DX chip does not become hot, neither the touchpad nor the keyboard.
      When you say to measure the voltage, do you mean directly on the chip NPCE985LLA0DX pins?
      It is a bit difficult, the pins being so small and close one to another.
      If I look on the schematic, the keyboard is connected between pins 34 to 54 at K/B GPIO and the touchpad at PS/2 pins 27, 25, 11, 10, 71, 72.
      Is that right?
      How to measure it? With voltmeter on DC or do you recommend an oscilloscope?
      What values or waveforms should I expect to see? The chip seems to be powered with +3Vdc.
      Attached Files
      Last edited by viki2000; 06-17-2019, 03:56 AM.

      Comment

      • mielta
        Badcaps Veteran
        • Apr 2015
        • 368
        • Germany

        #4
        Re: Sony Vaio SVF1521B4E- Keyboard controller NPCE985LLA0DX

        Hi
        Measure direktly on touchpad connector con17 on pin 6 if 3V is present
        and on keyboardconnector Con4 at pin 24 for example if 3V is present.
        if yes i think I/O chip is defect

        Comment

        • viki2000
          Member
          • Jun 2019
          • 12
          • Germany

          #5
          Re: Sony Vaio SVF1521B4E- Keyboard controller NPCE985LLA0DX

          Hi,
          I have replaced the Keyboard controller NPCE985LLA0DX and the touchpad and keyboard started to work yesterday, but today are not working again.
          I have also installed new keyboard and new touchpad.
          I refuse to believe NPCE985LLA0DX is dead again.
          I rather think is a small component nearby cracked or any other component failed or a PCB trace cracked/destroyed.
          But from yesterday until today ?...
          I cannot enter in BIOS. Of course if the keyboard and touchpad are not detected, then i cannot enter in BIOS. The BIOS was re-flashed several times, but I think is fine. The fact that I cannot enter in BIOS is just a consequence that the keyboard and touchpad are not detected.
          How do I debug now the NPCE985LLA0DX or/and the components nearby?
          I have 3V at VCC of the controller.
          The LED for CAPS Look adn NUM Look are ON all the time when I boot the laptop.
          Yesterday I noticed that at boot moment also the Keyboard LEDs (light) came on, but today not anymore, are shut off.

          Comment

          • jasko_jacker
            Badcaps Legend
            • Oct 2014
            • 1140
            • italy

            #6
            Re: Sony Vaio SVF1521B4E- Keyboard controller NPCE985LLA0DX

            Check if all pins are solder properly, sometime a pin seem to be solder well but only in apparence.
            Last edited by jasko_jacker; 07-12-2019, 12:08 PM.

            Comment

            • viki2000
              Member
              • Jun 2019
              • 12
              • Germany

              #7
              Re: Sony Vaio SVF1521B4E- Keyboard controller NPCE985LLA0DX

              I have used a USB microscope to check the pins for soldering problems and possible short-circuits.
              I checked that again and again during and after soldering process and I made also photos.
              Maybe is not the best soldering, but it seems good enough to me:
              https://tinyurl.com/yxjyexwn
              If some small particles can be seen, those are not soldering remains, but some hair/fiber from a brush that I used to clean the pins/PCB together with dedicated PCB spray cleaner.
              It worked fine for 2-3 hours during the day I soldered the new chip and next day the keyboard and touchpad are again not recognized.
              It must be something else.
              I do not exclude the possibility that the chip failed again, but then there is a cause that makes that chip defective and I do not know now how to diagnose it.
              I guess finding the datasheet of the Nuvoton NPCE985LA0DX, but even that seems hard / impossible to be found.
              Can anyone give a help in that direction?

              Comment

              • mcplslg123
                Badcaps Legend
                • Jun 2015
                • 7262
                • india

                #8
                Re: Sony Vaio SVF1521B4E- Keyboard controller NPCE985LLA0DX

                Dell 14 3474 5437 Essentials Oak 14 DOE40_12314 DDR3L_A00_0603

                Use this schematic. It uses npce985 as kbc.

                Comment

                • viki2000
                  Member
                  • Jun 2019
                  • 12
                  • Germany

                  #9
                  Re: Sony Vaio SVF1521B4E- Keyboard controller NPCE985LLA0DX

                  The schematic is not a problem.
                  I have found a closer version than the proposed Dell.
                  Attached is the SONY VAIO SVF1521DSGW DA0HK9MB6D0 REV. D.
                  The problem is to know the right/proper values of the signals at the pins of the NPCE985LA0DX chip. A datasheet would help a lot for that.
                  Attached Files

                  Comment

                  • viki2000
                    Member
                    • Jun 2019
                    • 12
                    • Germany

                    #10
                    Re: Sony Vaio SVF1521B4E- Keyboard controller NPCE985LLA0DX

                    And do not search anymore officially the datasheet of the NPCE985LA0DX, because I have contacted Nuvoton and I have asked for it. The answer from Nuvoton is below:
                    "Dear Sir,
                    This is Betty from Nuvoton Sales Dept. Nice to meet you and thanks for your inquiry.

                    NPCE9m5x is a customized part number. Due to NDA, we cannot provide the datasheet to you. Sorry about it.

                    Best regards,
                    Betty Kuo
                    TEL: +886-3-577-0066 EXT: 31734
                    "
                    NDA=Non Disclosure Agreement and that means was manufactured specific for certain companies, which requested all the info to be kept secret.
                    The datasheet of NPCE985LA0DX can be obtained only if it is a leak from technical department of the companies as Sony notebooks division.
                    Last edited by viki2000; 07-16-2019, 12:34 AM.

                    Comment

                    • Dannyx
                      CertifiedAxhole
                      • Aug 2016
                      • 3912
                      • Romania

                      #11
                      Re: Sony Vaio SVF1521B4E- Keyboard controller NPCE985LLA0DX

                      Hi everybody, sorry to hijack the thread, but I have a fairly similar issue with a different model of Sony laptop: mine is double-typing, meaning when you hit a key, any key, the character is typed twice. Replaced the keyboard but no change. It happens both in Windows and the BIOS, so it's not an OS issue. It could be a bad KBC like in OPs case, or something BIOS-related. USB keyboards work fine. Can't seem to find a BIOS bin also: it's a sve1712v1eb.
                      Wattevah...

                      Comment

                      • viki2000
                        Member
                        • Jun 2019
                        • 12
                        • Germany

                        #12
                        Re: Sony Vaio SVF1521B4E- Keyboard controller NPCE985LLA0DX

                        In mean time I have replaced the keyboard controller NPCE985LA0DX.
                        The keyboard and mouse worked fine, I could also enter in the BIOS.
                        I was ready to repair Windows and then suddenly did not work anymore.
                        That was before my summer holiday.
                        After summer holiday I have replaced one more time the keyboard controller NPCE985LA0DX, because during my 1st attempt of soldering the chip, I think I was too much time with high heat on the pins correcting the short-circuits, bridges done by the solder between pins.
                        After I replaced it this 2nd time, it worked again right away for 3-4 booting times and then again does not work anymore.
                        Something is killing the keyboard controller NPCE985LA0DX and I do not know what, but I cannot go on like that forever, rather I give up and buy another motherboard or another laptop.

                        Any hint, how should I proceed further the debugging?

                        Comment

                        • Dannyx
                          CertifiedAxhole
                          • Aug 2016
                          • 3912
                          • Romania

                          #13
                          Re: Sony Vaio SVF1521B4E- Keyboard controller NPCE985LLA0DX

                          Strange that these KBCs keep dying after replacement, especially since I think I read somewhere that somebody else was having the same dilemma where they kept trying and it kept failing, so it would be interesting to know what causes them to die after a few days like that. The closest thing that comes to mind is something power-related, though it's a bit unlikely, since a faulty power line would've probably taken out other components on the bus the KBC uses, unless the KBC is particularly sensitive to voltage spikes caused by bad caps and it doesn't affect other parts around it that easily, or at least not enough to cause erratic or faulty behaviour....
                          Wattevah...

                          Comment

                          • viki2000
                            Member
                            • Jun 2019
                            • 12
                            • Germany

                            #14
                            Re: Sony Vaio SVF1521B4E- Keyboard controller NPCE985LLA0DX

                            I will measure/record the VCC 3Vdc at the NPCE985LA0DX pins during power on moment using an DSO and come back here with the results.

                            Comment

                            • Francisco.s
                              Badcaps Veteran
                              • Jan 2013
                              • 686
                              • Spain

                              #15
                              Re: Sony Vaio SVF1521B4E- Keyboard controller NPCE985LLA0DX

                              Check if there are pulses at boot time in pins 86, 87 and 90,92 of NPCE985LA0DX.

                              Bios are connected to pch and NPCE985LA0DX.

                              It's probably that NPCE985LA0DX cant access to bios chip.

                              Comment

                              • viki2000
                                Member
                                • Jun 2019
                                • 12
                                • Germany

                                #16
                                Re: Sony Vaio SVF1521B4E- Keyboard controller NPCE985LLA0DX

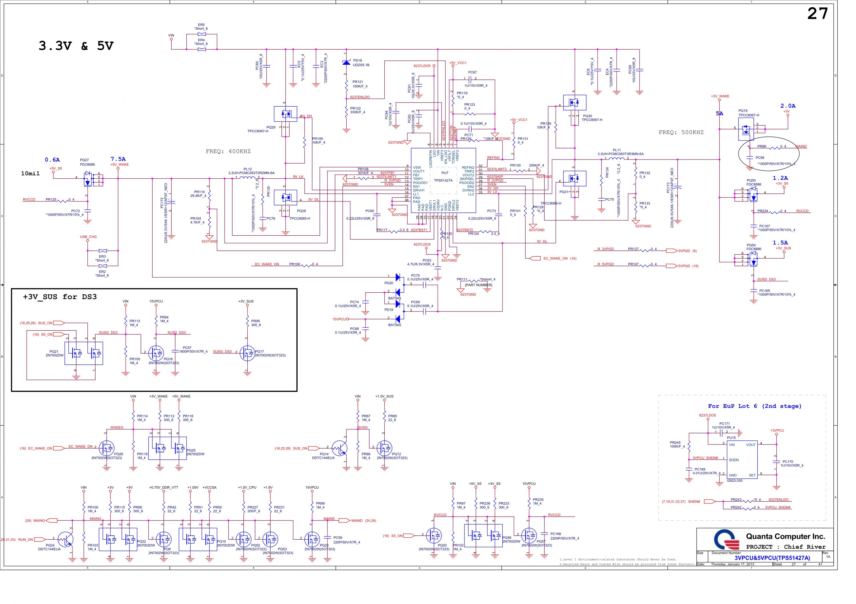
                                I have measured the VCC 3V at startup on KC7 capacitor and was 3.6V, I guess too much.
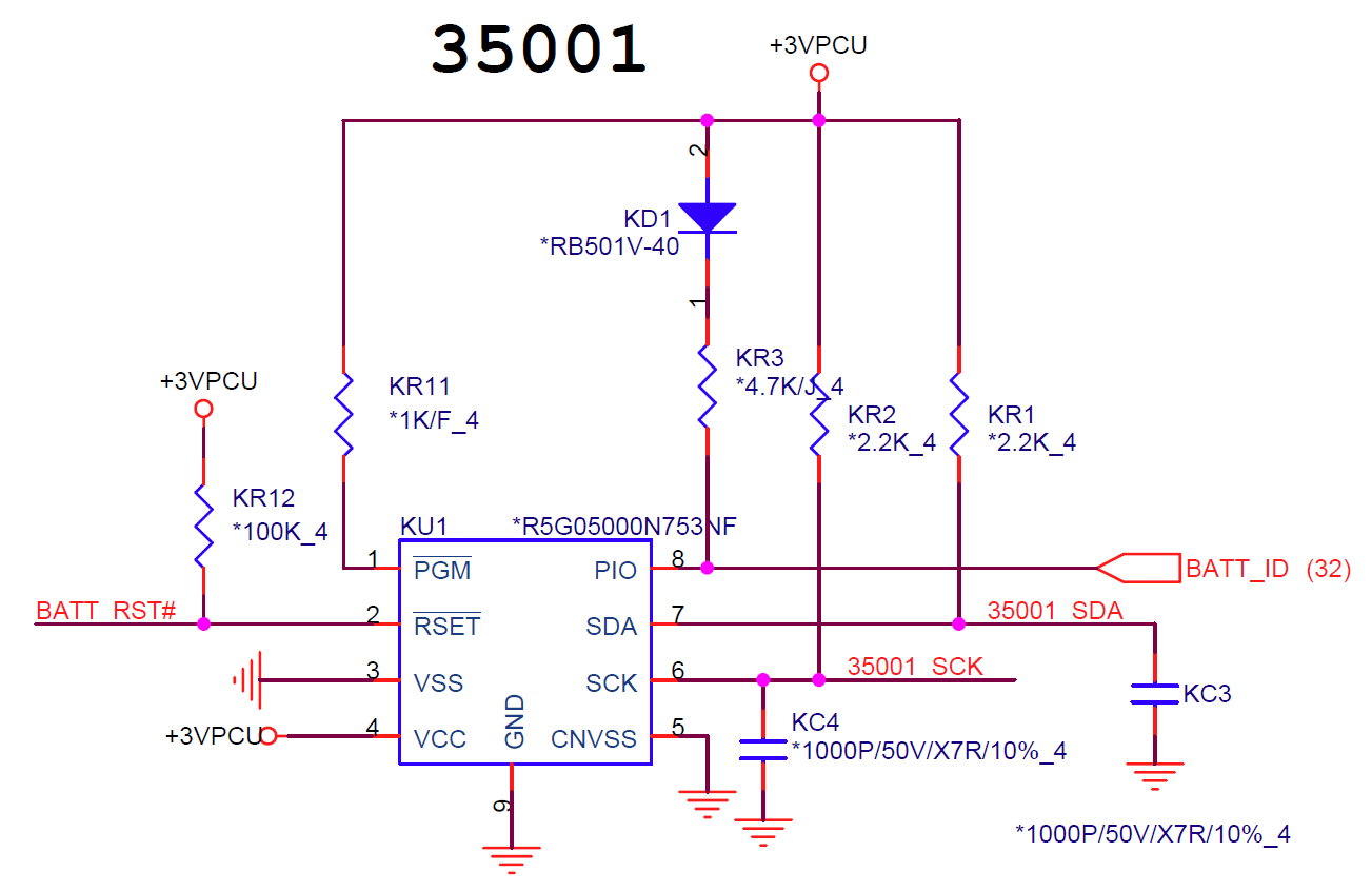
                                In my case the KU1 integrated circuit is not installed.
                                The voltages come from the section/page 3.3V & 5V, the PU7 TPS51427A.
                                I think I made one fatal mistake. I have used single ended oscilloscope probe and I think it should have been differential probe or floating DSO with an isolation transformer.
                                After the measurement, there was no more voltage across KC7 anymore, no matter what I have tried. I guess more components failed.

                                https://tinyurl.com/y6b475hj

                                But I will check also what Francisco suggested on SPI bus.
                                Maybe you can help with a tip: what kind of test clip do you use for such a small IC as NPCE985LA0DX?
                                It is QFP128 package with 0.65mm Pitch.
                                In the past, it seems was an IC test clip from Pomona Electronics 5772-2:
                                https://www.digikey.com/product-deta...72-2-ND/737441
                                https://eu.mouser.com/ProductDetail/...n0hQrVApI3SQ==

                                But how do you do it on such small pitch, especially when you have to look at 4SPI signals?
                                Attached Files
                                Last edited by viki2000; 08-29-2019, 03:48 AM.

                                Comment

                                • viki2000
                                  Member
                                  • Jun 2019
                                  • 12
                                  • Germany

                                  #17
                                  Re: Sony Vaio SVF1521B4E- Keyboard controller NPCE985LLA0DX

                                  I have found an alternative, "cowardly", but better, less stressful and less time consuming solution.
                                  I have bought a new and cheap motherboard from someone on eBay UK with around 33€.
                                  It is estimated to arrive in about 2 weeks.
                                  I will let you know if worked fine after installation.
                                  https://www.ebay.de/itm/273982092831

                                  Comment

                                  • viki2000
                                    Member
                                    • Jun 2019
                                    • 12
                                    • Germany

                                    #18
                                    Re: Sony Vaio SVF1521B4E- Keyboard controller NPCE985LLA0DX

                                    Bad luck.
                                    The "new" motherboard arrived, but it did not look new.
                                    Anyway, I have replaced it and it did not work, the screen was black, the LEDs blinkt and the fan started and stopped. I put back my old motherboard and the screen works fine, as well as the fan.
                                    I have reported as used and defective motherboard, even if the eBay seller advertised it as a new one.
                                    I have received the full refund and I can keep that defective old board.
                                    In mean time I am stalking another one.

                                    Comment

                                    • Dannyx
                                      CertifiedAxhole
                                      • Aug 2016
                                      • 3912
                                      • Romania

                                      #19
                                      Re: Sony Vaio SVF1521B4E- Keyboard controller NPCE985LLA0DX

                                      Man...talk about bad luck and a hassle I hate it when repair jobs stretch over more time than they should
                                      Wattevah...

                                      Comment

                                      • zmeutz
                                        Senior Member
                                        • Nov 2016
                                        • 84
                                        • Romania

                                        #20
                                        Re: Sony Vaio SVF1521B4E- Keyboard controller NPCE985LLA0DX

                                        Anyone solved this issue? I have the same problem sometimes keyboard and touchpad doesn’t work, sometimes works but when I press one key, 2 keys are pressed …

                                        I put them in ultrasound clean, to be sure doesn’t have liquids… same problem
                                        I test other keyboard and touchpad … same problem

                                        I will try to replace bios ic and NPCE985LLA0DX…
                                        Anything else to try?

                                        Thanks!

                                        Comment

                                        Related Topics

                                        Collapse

                                        • Document Archive
                                          Sony VAIO VPCM12M1E/W Netbook Specification for Upgrade or Repair
                                          by Document Archive
                                          This specification for the Sony VAIO VPCM12M1E/W Netbook can be useful for upgrading or repairing a laptop that is not working. As a community we are working through our specifications to add valuable data like the VAIO VPCM12M1E/W boardview and VAIO VPCM12M1E/W schematic. Our users have donated over 1 million documents which are being added to the site. This page will be updated soon with additional information. Alternatively you can request additional help from our users directly on the relevant badcaps forum. Please note that we offer no warranties that any specification, datasheet, or download...
                                          09-06-2024, 05:27 AM
                                        • Carlos#2003%
                                          Schematic de una Sony VAIO PCG-41217u, Sony VPCSB45FL (MBX-237), 1p-0117j01-a012 mbx-237.
                                          by Carlos#2003%
                                          Buenas mi nombre es carlos me uni al foro porque estoy buscando el schematic de una sony vaio pcg-41217u otras formas de escribirlo son 1p-0117j01-a012 mbx-237 numero de placa revision 1.2 o Sony VPCSB (MBX-237), en fin me gustaria y ayudaria un monton si alguien me puede dar dichi svhematic para hacer las mediciones de una laptop de la mencionada anteriormente(Sony VAIO PCG-41217U) con el fin de repararla dejo de funcionar solo prende el led de la bateria al pulsar el boton de power el disco empiesa a hacer ruido de actividad pero los leds del frontas no reflejan acividad y no enciende la pantalla....
                                          02-15-2024, 07:52 PM
                                        • playit
                                          ps/2 port keyboard dead ? p5ql pro / ethernet cable light
                                          by playit
                                          my system is p5ql pro asus mobo , logitech keyboard ps2 keyboard (more than 10 years) .
                                          my place use to get some power drip for a second ,at that time , pc shuts and restarts itself , it dint cause any problem till now , once or twice i noticed , i am not sure if it was exactly at power drip time or normal time - both keyboard and ethernet lan stopped working , the keyboard would lose power i mean led lights-num lock caps lock would not stay on , no light at etherbet cable too..then i would restart the pc - then its all good .

                                          few years back ps2 mouse stopped working, but ps2...
                                          12-23-2024, 06:05 AM
                                        • Document Archive
                                          Sony VAIO VPCEB4E0E/PI E Specification for Upgrade or Repair
                                          by Document Archive
                                          This specification for the Sony VAIO VPCEB4E0E/PI can be useful for upgrading or repairing a laptop that is not working. As a community we are working through our specifications to add valuable data like the VPCEB4E0E/PI boardview and VPCEB4E0E/PI schematic. Our users have donated over 1 million documents which are being added to the site. This page will be updated soon with additional information. Alternatively you can request additional help from our users directly on the relevant badcaps forum. Please note that we offer no warranties that any specification, datasheet, or download for Sony VAIO...
                                          09-06-2024, 05:27 AM
                                        • Document Archive
                                          HP ProBook 450 G5 + Essential 15.6-inch Case, Keyboard & Mouse Notebook 400 Specification for Upgrade or Repair
                                          by Document Archive
                                          This specification for the HP ProBook 450 G5 + Essential 15.6-inch Case, Keyboard & Mouse Notebook can be useful for upgrading or repairing a laptop that is not working. As a community we are working through our specifications to add valuable data like the 450 G5 + Essential 15.6-inch Case, Keyboard & Mouse boardview and 450 G5 + Essential 15.6-inch Case, Keyboard & Mouse schematic. Our users have donated over 1 million documents which are being added to the site. This page will be updated soon with additional information. Alternatively you can request additional help from our users...
                                          09-06-2024, 06:21 AM
                                        • Loading...
                                        • No more items.
                                        Working...