1973 Magnavox. One dead channel.

Collapse
X
 
  • Time
  • Show
Clear All
new posts
  • JunkForLess
    Member
    • Nov 2021
    • 44
    • USA

    #1

    1973 Magnavox. One dead channel.

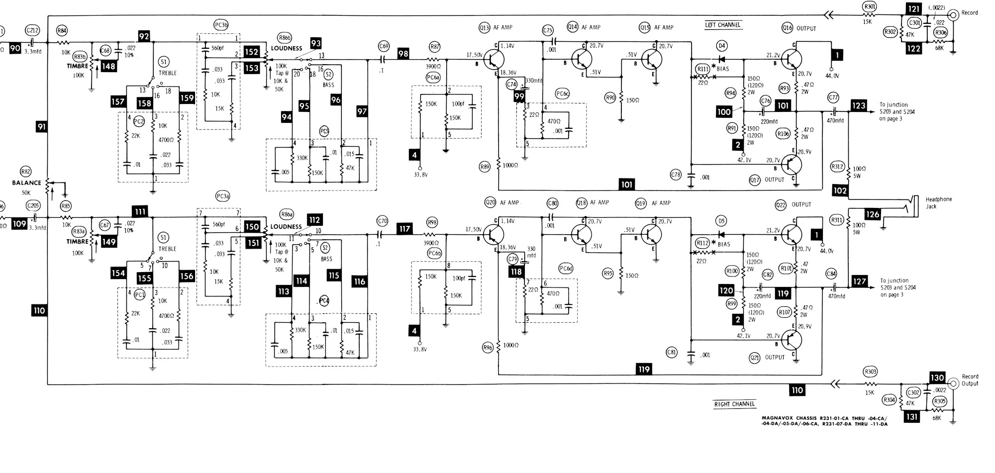
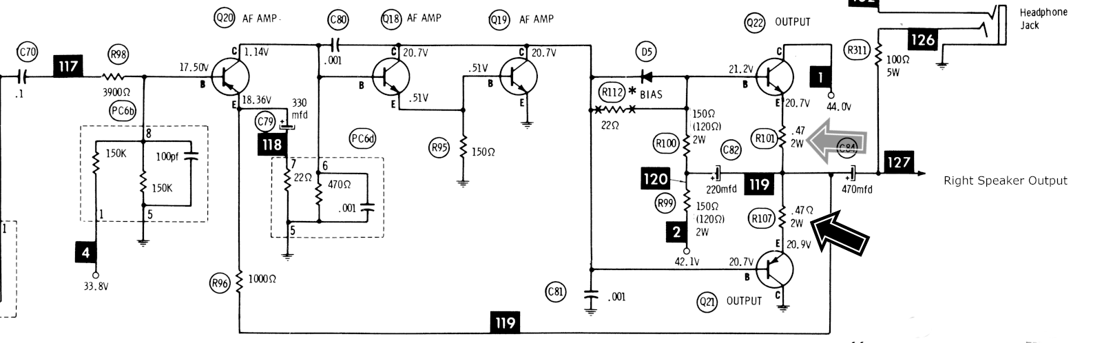
    I am working on repairing a 1970s Magnavox stereo console. The Left channel works perfect, but the right channel is dead at the speaker. This happens in all modes (Tape, Phono, FM Stereo). Now, I do have audio from the right channel via the "Tape Record" output, so this confirms the problem is in the right channel AF and Output amp? I also tested the speaker itself. I attached a schematic of the Right channel: AF and Output.


    In addition to a recap, I found that R101 and R107 were both open (see arrows). I replaced R101 and R107, but they both become very hot. MUCH MUCH hotter than the left channel. Also, transistors Q21 and Q22 became very warm so I removed power. Q21 and Q22 both test fine (even after the heat). The voltages at Q21 and Q22 were both pulled down low. So a ton of load is being put on the output transistors and R101, R107. The left channel also had low voltages, but no heat. I believe the problem in the right channel was pulling the whole power supply down, too.


    I am just now learning about amps, so forgive me for using terms incorrectly. I believe R101 and R107 have to do with the push pull system of Q22 and Q21? I read somewhere that you can run into oscillation problems and thermal runaway when this section acts up? I can't find any other bad parts. Tested Q20, Q18 and Q29, all the resistors.. Really looking for some advice.

    Thanks.
    Attached Files

    if you find these attachements useful please consider making a small donation to the site

  • eccerr0r
    Solder Sloth
    • Nov 2012
    • 8711
    • USA

    #2
    Re: 1973 Magnavox. One dead channel.

    Don't worry about oscillation yet.

    Oscilloscope would be helpful, or a battery operated handheld amplifier/speaker to trace.

    Voltages at all the test points in range?

    Is D5 working or is it open?

    Comment

    • JunkForLess
      Member
      • Nov 2021
      • 44
      • USA

      #3
      Re: 1973 Magnavox. One dead channel.

      Thanks for lending a hand.

      D5 tests good.

      I do own a scope.

      Comment

      • petehall347
        Badcaps Legend
        • Jan 2015
        • 4450
        • United Kingdom

        #4
        Re: 1973 Magnavox. One dead channel.

        R112 ?

        Comment

        • JunkForLess
          Member
          • Nov 2021
          • 44
          • USA

          #5
          Re: 1973 Magnavox. One dead channel.

          Yes, and I did test them removed.

          Comment

          • lotas
            Badcaps Legend
            • Jan 2016
            • 4880
            • Russia

            #6
            Re: 1973 Magnavox. One dead channel.

            You have tested capacitors C79, C82 and ... others for capacitance and ESR, for 50 years they have already dried up.

            Comment

            • eccerr0r
              Solder Sloth
              • Nov 2012
              • 8711
              • USA

              #7
              Re: 1973 Magnavox. One dead channel.

              Wait, was it heating up quiescent or with a signal connected to the input?
              Open D5 was the only thing that I could think of that would cause a world of pain for the resistors and output transistors... other than that I'm at a loss, short (pun intended) of a short somewhere...

              Comment

              • JunkForLess
                Member
                • Nov 2021
                • 44
                • USA

                #8
                Re: 1973 Magnavox. One dead channel.

                I have the input set to AUX(tape) with nothing connected. The volume is all the way down. I have 8 ohm 100 watt dummy loads for each channel.

                I replaced all the electrolytic caps in the AF and output, including C79 C82. I only have Panasonic FMs on hand. I didn't want to order anything until I had a full parts list.

                It's a long shot, but I am going to replace the isolator under Q22.


                Update in a few minutes.


                Thanks.

                Comment

                • petehall347
                  Badcaps Legend
                  • Jan 2015
                  • 4450
                  • United Kingdom

                  #9
                  Re: 1973 Magnavox. One dead channel.

                  try without loads . and measure centre voltage .

                  Comment

                  • JunkForLess
                    Member
                    • Nov 2021
                    • 44
                    • USA

                    #10
                    Re: 1973 Magnavox. One dead channel.

                    New isolator didn't help, removing the speaker load didn't help.

                    Comment

                    • budwich
                      Badcaps Legend
                      • Jul 2015
                      • 3097
                      • Canada

                      #11
                      Re: 1973 Magnavox. One dead channel.

                      quote: "Voltages at all the test points in range?"...
                      I don't think that you answered this question. Have you checked the voltages shown along the circuit at the various points.
                      another question: what are the q22/21 transistors? How are you testing them... with a checker or ddm?
                      Last edited by budwich; 11-01-2021, 07:26 PM.

                      Comment

                      • JunkForLess
                        Member
                        • Nov 2021
                        • 44
                        • USA

                        #12
                        Re: 1973 Magnavox. One dead channel.

                        Originally posted by budwich
                        quote: "Voltages at all the test points in range?"...
                        I don't think that you answered this question. Have you checked the voltages shown along the circuit at the various points.
                        another question: what are the q22/21 transistors? How are you testing them... with a checker or ddm?
                        Q21= 111N4B (replacement would be a NTE130)
                        Q22= 111P3B (replacement would be a NTE219)

                        I use the diode test on my Fluke 88V. I also double check everything using a Proster BM4070.


                        So, with R101 and R107 open (or removed), the readings in the right channel are not right, as you would expect. These are the reading I got when troubleshooting before removing/replacing any parts:

                        Q22:
                        C=48v
                        E=44v
                        B=44v

                        Q21:
                        C=0v
                        E=0v
                        B=44.3v


                        On the left channel(see new attachment),

                        Q16
                        C=48.2v
                        E=22.3v
                        B=22.9

                        Q17
                        C=0
                        E=22.3
                        B=22.1


                        Now, If I install new parts for R101 and R107,

                        Q22
                        C=30V (the input voltage from the PSU, should be 48)
                        E=4.4 (should be 22ish)
                        B=5V (should be 22ish)

                        Q21
                        C=0v
                        E=.39v
                        B=5v

                        Q16 (left channel)
                        C=30v
                        E=16v (the voltage starts at 12, then rises up to 15 in about 5 seconds)
                        B=16v (the voltage starts at 12, then rises up to 15 in about 5 seconds)


                        Q17 (left channel)
                        C=0
                        E=15 (the voltage starts at 12, then rises up to 15 in about 5 seconds)
                        B=15 (the voltage starts at 12, then rises up to 15 in about 5 seconds)


                        Just to help a bit, I attached the whole AF/Output for both channels.
                        Attached Files

                        if you find these attachements useful please consider making a small donation to the site

                        Last edited by JunkForLess; 11-01-2021, 08:08 PM.

                        Comment

                        • R_J
                          Badcaps Legend
                          • Jun 2012
                          • 9624
                          • Canada

                          #13
                          Re: 1973 Magnavox. One dead channel.

                          Have you checked R99, R100 & R112? Also Q18, Q19 & Q20
                          Last edited by R_J; 11-01-2021, 08:10 PM.

                          Comment

                          • JunkForLess
                            Member
                            • Nov 2021
                            • 44
                            • USA

                            #14
                            Re: 1973 Magnavox. One dead channel.

                            I have tested Q18, Q19 & Q20

                            R100=122.8ohm
                            R99=128.1ohm
                            R112=22ohm

                            Comment

                            • R_J
                              Badcaps Legend
                              • Jun 2012
                              • 9624
                              • Canada

                              #15
                              Re: 1973 Magnavox. One dead channel.

                              Q21= 111N4B (replacement would be a NTE130)
                              Q22= 111P3B (replacement would be a NTE219)
                              ^Is this how you installed the outputs? ^

                              Q21 is a PNP transistor (nte219)
                              Q22 is a NPN transistor (nte130)
                              I suspect tor transistors are in backwards
                              Last edited by R_J; 11-01-2021, 08:51 PM.

                              Comment

                              • JunkForLess
                                Member
                                • Nov 2021
                                • 44
                                • USA

                                #16
                                Re: 1973 Magnavox. One dead channel.

                                Let me take a closer look at this. I gave you the part numbers based off the parts list, not based off the unit itself.
                                Last edited by JunkForLess; 11-01-2021, 08:58 PM.

                                Comment

                                • JunkForLess
                                  Member
                                  • Nov 2021
                                  • 44
                                  • USA

                                  #17
                                  Re: 1973 Magnavox. One dead channel.

                                  Yes, this must be an error in the parts list.

                                  As-installed:
                                  Q22 and Q16 are the same parts
                                  Q21 and Q17 are the same parts.


                                  This would look like an error in the parts list, correct? I have noticed some other errors. For example, the parts list has 35v caps where 50v caps are installed from the factory.


                                  The parts list has Q22 and Q16 as 111P3B
                                  Attached Files

                                  if you find these attachements useful please consider making a small donation to the site

                                  Comment

                                  • eccerr0r
                                    Solder Sloth
                                    • Nov 2012
                                    • 8711
                                    • USA

                                    #18
                                    Re: 1973 Magnavox. One dead channel.

                                    Q21 must be PNP. If C is 0V, B is 5V and E is .31V this looks like saturation and is a problem. This does not make sense as the transistor should be cutoff, seems it either has an E-C short or you have an NPN transistor installed here.

                                    But according to the data presented, this is impossible that it had the wrong parts installed at the factory...or there's some history not here? Where are the transistors installed? Chassis? Any way to have an erroneous identification of the two transistors?

                                    Having 50V caps installed instead of 35V caps isn't of concern, it will work just fine. Swapping a PNP for NPN, that's a problem.

                                    Yay Q16=Q22=NPN=111N3B=NTE130=our favorite 2N3055
                                    Q17=Q21=PNP=111P3B=NTE219=MJ2955

                                    Comment

                                    • budwich
                                      Badcaps Legend
                                      • Jul 2015
                                      • 3097
                                      • Canada

                                      #19
                                      Re: 1973 Magnavox. One dead channel.

                                      Originally posted by JunkForLess
                                      Yes, this must be an error in the parts list.

                                      As-installed:
                                      Q22 and Q16 are the same parts
                                      Q21 and Q17 are the same parts.


                                      This would look like an error in the parts list, correct? I have noticed some other errors. For example, the parts list has 35v caps where 50v caps are installed from the factory.


                                      The parts list has Q22 and Q16 as 111P3B
                                      look and see what is installed in the working left channel to confirm the correct component... but you need to follow the schematic orientation as opposed to parts list.

                                      Comment

                                      • eccerr0r
                                        Solder Sloth
                                        • Nov 2012
                                        • 8711
                                        • USA

                                        #20
                                        Re: 1973 Magnavox. One dead channel.

                                        One thing to try, with that Q21/PNP removed, does Q22/NPN and resistors still get hot?

                                        Comment

                                        Related Topics

                                        Collapse

                                        • eccerr0r
                                          old X58 triple channel board... memtest86 memory speed?
                                          by eccerr0r
                                          Anyone run memory speed tests with an old X58-based triple channel 1st gen or any other >2 channel board? The one I have is a Gigabyte I think.

                                          Anyway I had four 4GB DDR3-1333 modules in the 6 memory slots and got around 11GB/sec memory speeds assuming that it went dual channel since it didn't have enough modules for triple channel. Now I stuck in two more 4GB modules, but they are DDR3-1600. I'm still getting 11GB/sec speeds according to memtest86...

                                          Just wondering, anyone do memory speed analysis on these triple (and higher) channel memory boards? Are there any...
                                          06-28-2025, 09:06 AM
                                        • spleenharvester
                                          Reverse engineering of 18650 4-channel tester
                                          by spleenharvester
                                          Hi friends

                                          I have reverse engineered this tester, schematic is attached and is complete except for capacitor values. These testers annoyingly have no model number but they are the ones you find on the first page of just about any website if you type in "18650 4-channel tester". There is also a 2-channel variant and a newer 8-channel variant. They are very cheap (about £15) and can measure voltage, current, internal resistance and capacity. They have a multicolour display for all these statistics. They also have terminal blocks so that if you want to use a breakout board...
                                          05-04-2025, 02:43 AM
                                        • mikey5791
                                          Help on car amplifier only one channel works
                                          by mikey5791
                                          Hi all forum members,
                                          Fyi, i have been working on this old model PCT-4082 (4 channel car amplifier). The owner said only one channel is working.
                                          My initial finding is this amp originally use Toshiba 2SA1943 and 2SC5200 transistor for its output but after opening the top casing i found it used Toshiba A1941 (pnp)and C5198(npn). I desoldered all the 4 pairs transistors and found 1 piece A1941 open(tested "OL" on all legs) and replaced the 1st pair with 2SA1943 and 2SC5200, thats why you can see in the picture it is the bigger size transistor. The other A1941 and C5198 all...
                                          08-06-2025, 10:36 PM
                                        • dicky96
                                          Hitachi V19B01922 Channel Tune problem
                                          by dicky96
                                          Hi Guys
                                          I have a customer who has two Hitachi TVs in his bar, one is the model in the thread title and the other is a larger screen but has the same setup menu

                                          He also has an LG TV, so three screens in the bar

                                          I installed three Satlink ST-6503 DVB-T Modulators
                                          This model https://www.aliexpress.com/item/32916553905.html

                                          These connect to three satellite receivers via HDMI cables and then connect to a 4 way RF Amp that connects to the TVs on aerial cable. There is no incoming terrestrial antenna. I set the channel ID on the modulators to...
                                          02-09-2023, 09:20 AM
                                        • dicky96
                                          American Audio VLP1500 Distorting on one channel
                                          by dicky96
                                          Hi guys I have a VLP1500 amplifier here - one channels works fine and the other channel distorts even at low volume settings

                                          Protection and Clip LED are off

                                          There is something wrong with the BIAS voltages around T16 and T18 (in particular) on the bad channel

                                          I tested all diodes and transistors in this area in circuit with diode mode - both channels seem identical. Same in resistance mode across all the resistors here.

                                          The output DC voltages on pin1 and pin8 of the 5532D dual op amp at the input of each amplifier module are the same, and the audio...
                                          07-13-2022, 05:25 AM
                                        • Loading...
                                        • No more items.
                                        Working...